

The article identifies ten key symptoms of Peripheral Artery Disease (PAD) in the legs that elderly patients should recognize. These symptoms include:
Recognizing these signs is crucial, as early detection can significantly improve health outcomes. By highlighting these symptoms and emphasizing the importance of early detection and medical intervention, the article underscores how awareness can lead to timely treatment. This proactive approach can ultimately foster better health for older adults facing PAD. Remember, being aware of these symptoms is the first step towards seeking the care you deserve.
Recognizing the subtle yet significant symptoms of Peripheral Artery Disease (PAD) is crucial for elderly patients. Early intervention can dramatically improve outcomes and enhance quality of life. However, nearly half of those affected may show no symptoms, making it challenging to identify warning signs such as leg pain, numbness, or changes in skin color. As awareness of these symptoms grows, a pressing question arises: how can individuals and caregivers effectively recognize and respond to these critical indicators of vascular health?
In addition to understanding the symptoms, it’s essential to foster an environment where patients feel comfortable discussing their concerns. Many may feel hesitant or anxious about their health, but recognizing these feelings is the first step toward seeking help. By encouraging open dialogue, we can empower patients to take charge of their vascular health.
Furthermore, it’s important to remember that support is available. Caregivers play a vital role in identifying these symptoms and advocating for their loved ones. Together, we can navigate the complexities of PAD, ensuring that no one faces this journey alone. Let’s take the time to learn about these signs and respond with compassion and urgency, prioritizing the health and well-being of those we care for.
At Amavita Heart and Vascular Health, we understand how concerning it can be to face health challenges, especially as we age. Recognizing early signs of Peripheral Artery Disease (PAD) is crucial for older individuals, as timely detection can lead to effective interventions that prevent serious complications, such as severe limb ischemia or even amputation. Our compassionate specialists employ advanced diagnostic imaging, including our AI-powered CardioElite™ program, to conduct thorough vascular assessments and identify any blockages with care.
It's important for both patients and caregivers to be aware of the PAD symptoms in legs. These may include:
By recognizing these signs, you can ensure that medical attention is sought promptly, allowing for the best outcomes. We are here to support you every step of the way.
With our expert and Chronic Venous Insufficiency (CVI), we offer minimally invasive procedures like venous ablation and sclerotherapy. Our goal is to enhance your mobility and improve overall circulatory health. We are dedicated to providing personalized care that meets your unique needs, ensuring you receive the best possible support and understanding throughout your journey.

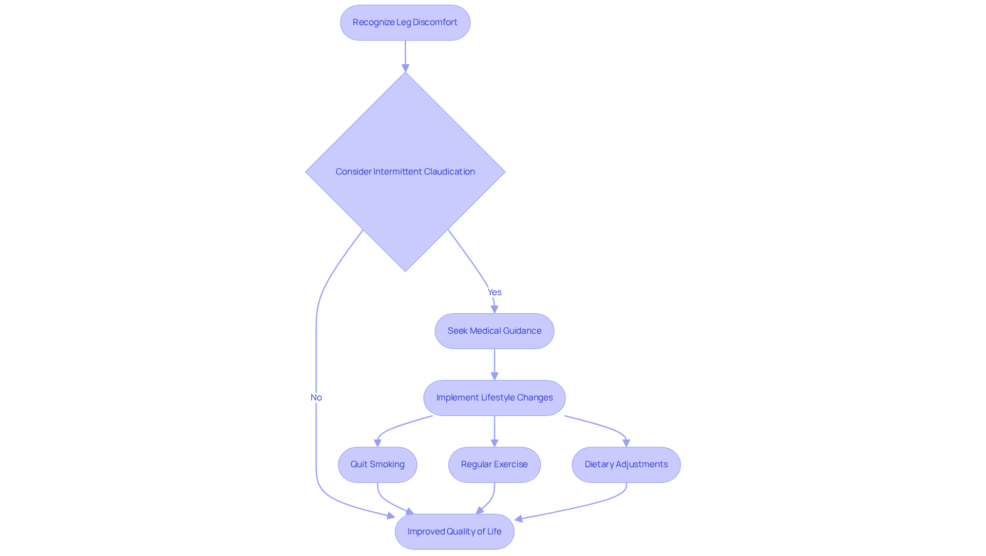
Leg discomfort, especially during activities like walking or climbing stairs, often serves as the first noticeable sign of Peripheral Artery Disease (PAD). This discomfort, known as intermittent claudication, results from reduced blood flow to the muscles, causing sensations of cramping or heaviness in the legs. Typically, these feelings ease with rest, making it crucial to recognize this condition for early diagnosis and effective management.
Did you know that nearly 50% of individuals diagnosed with peripheral vascular disease (PVD) may not exhibit any symptoms? This statistic underscores the importance of awareness among older adults. Additionally, those with PVD face a threefold increase in stroke risk, highlighting the urgent need for timely intervention.
Real-life examples show the importance of addressing leg pain caused by PAD. Patients who actively manage their symptoms through lifestyle changes—such as quitting smoking, engaging in regular exercise, and following dietary adjustments—often report better mobility and an improved quality of life. For instance, one individual who adopted a walking routine and made dietary changes experienced a significant reduction in leg pain, which led to greater independence and enjoyment of daily activities.
is vital for older individuals, as it not only aids in recognizing the condition but also empowers them to seek appropriate medical guidance and treatment options. By promoting awareness and encouraging proactive health management, individuals can significantly enhance their overall well-being and reduce the risks associated with PAD. Remember, you are not alone in this journey, and support is available to help you thrive.

Numbness or weakness in the lower limbs can be a crucial warning sign of peripheral artery disease (PAD), often manifesting as PAD symptoms in legs due to significantly restricted blood flow. Many individuals experience sensations of heaviness or weakness in their legs, particularly after physical activities. This feeling is not just a nuisance; it can signal deteriorating arterial health and should prompt immediate medical evaluation.
Research shows that older adults, especially those aged 75 and above, are at a in legs, with leg weakness being a common manifestation. At Amavita Heart and Vascular Health, our specialists are dedicated to utilizing advanced diagnostic imaging to identify blockages, ensuring that patients receive targeted cardiovascular care tailored to their needs.
Real-life experiences highlight the importance of recognizing these signs early. For instance, individuals diagnosed with PAD symptoms in legs often report cramping or tingling sensations in those limbs, which can escalate to more severe complications if left unaddressed. Healthcare professionals emphasize that such symptoms deserve prompt attention, as they can lead to serious conditions like critical limb ischemia, where tissue death occurs due to inadequate blood supply, potentially resulting in amputation.
Moreover, the impact of restricted blood flow on leg strength is significant. As blood flow diminishes, so does the oxygen and nutrients necessary for muscle function, leading to increased weakness and fatigue. This cycle can greatly limit mobility and quality of life, making awareness and proactive management essential for older individuals. At Amavita, we offer minimally invasive procedures like venous ablation and sclerotherapy that can restore blood circulation and enhance walking distance, allowing individuals to regain their independence.
In summary, recognizing numbness or weakness in the legs as potential indicators of PAD symptoms in legs is vital for early intervention and effective management. Additionally, maintaining a healthy lifestyle, which includes regular exercise and a balanced diet, can help manage PAD and improve overall health, ultimately enhancing outcomes for individuals. Remember, you are not alone in this journey; we are here to support you every step of the way.

If you notice a coldness in your lower leg or foot compared to the other leg, it could be a sign of poor circulation due to Peripheral Artery Disease (PAD). This symptom often arises from reduced blood flow and may be accompanied by changes in skin color. It’s important to remember that you’re not alone in this—many people experience similar concerns. We encourage you to seek medical advice to assess your vascular health.
At Amavita Heart and Vascular Health®, our compassionate specialists are here to help. We utilize advanced diagnostic imaging to identify any blockages and provide expert treatment options tailored to your needs. Early intervention is crucial; untreated PAD can limit your mobility and lead to serious complications.
We understand that facing health issues can be daunting, but taking the first step towards care is vital. You deserve the support and guidance to . Please reach out to us—we’re here to help you every step of the way.

Non-healing sores or ulcers on the toes or feet can be serious indicators of PAD symptoms in legs, and it's important to pay attention to these signs. Such wounds often struggle to heal due to insufficient blood flow, which can significantly increase the risk of infection and even lead to limb loss. Chronic ulceration typically affects the lower extremities and impacts approximately 0.18% to 1.3% of the adult population, with PAD symptoms in legs being a leading cause of these non-healing wounds.
For older individuals, it's crucial to be vigilant about any sores that do not improve, as they face a higher risk of complications. Have you noticed any sores that seem concerning? Experts stress that reaching out to healthcare providers promptly is essential. The is considerably greater for individuals with both PAD and diabetes compared to those with PAD alone.
Effective management of ulcers often requires a multidisciplinary approach, combining wound care with strategies to enhance blood circulation. It’s vital to be aware of the risk factors for developing ulcers, especially in elderly patients who exhibit PAD symptoms in legs. Conditions such as diabetes, neuropathy, and poor circulation can contribute to this risk. Proactive care and awareness are essential for maintaining foot health. Remember, you are not alone in this journey—support is available, and taking action can make a significant difference.

If you have Peripheral Artery Disease (PAD), you may notice changes in the color of your lower limbs, such as paleness or a bluish hue. These alterations are a sign of inadequate blood supply and can vary based on the severity of your condition. Recognizing these visual indicators is essential for early identification and intervention. During activities, you might also experience PAD symptoms in legs, including discomfort or cramping, which typically eases with rest. It’s important to address these PAD symptoms in legs because, if left untreated, PAD can lead to serious complications, including mobility limitations and even potential limb loss.
At Amavita Heart and Vascular Health, our compassionate specialists are here to help you. We utilize advanced diagnostic imaging to identify any blockages that may be causing these symptoms. Our goal is to provide you with minimally invasive treatments that restore blood flow and improve your overall leg health. We want you to experience significant relief and , ensuring that you feel supported every step of the way. Please don’t hesitate to reach out for help; we are here to guide you on your journey to better health.

A weak or absent pulse in the lower extremities serves as a crucial diagnostic indicator of Peripheral Artery Disease (PAD). Healthcare providers routinely assess the pulse in the feet and legs to evaluate blood flow. When a pulse is weak or absent, it signals , prompting further evaluation and potential treatment options. One promising option is the Auryon Atherectomy System, currently being evaluated in the PATHFINDER Registry for its efficacy in treating complex cases of PAD.
The importance of pulse assessment cannot be overstated. Cardiologists emphasize that this simple yet effective examination can reveal underlying vascular issues that may otherwise go unnoticed. For instance, in older individuals, a comprehensive pulse evaluation can lead to prompt interventions, greatly enhancing health outcomes. The Auryon Atherectomy System, employing cutting-edge laser technology, opens new possibilities for managing severe calcifications and chronic total occlusions, which are prevalent in individuals at high risk.
Consider real-life instances: individuals who experienced leg discomfort and underwent pulse evaluations often discovered that their leg issues were connected to PAD symptoms in legs. In many cases, early detection through pulse evaluation allowed for lifestyle modifications and medical treatments that alleviated their discomfort related to PAD symptoms in legs and improved their quality of life. The integration of advanced imaging capabilities at Amavita ensures that these sophisticated evaluations are part of a comprehensive care plan tailored to each patient's needs.
Approximately 6.5 million people age 40 and older in the United States have PAD, highlighting the need for increased awareness and diagnosis. Lifestyle changes, such as reducing saturated fat intake and increasing fruits and vegetables, are critical for managing PAD and improving overall health.
As awareness of PAD symptoms in legs increases, healthcare providers continue to emphasize the significance of identifying these signs, including the evaluation of leg pulses, as a crucial step in diagnosing and managing this prevalent condition. As the Mayo Clinic staff advises, 'If you have PAD symptoms in legs or other indicators of peripheral artery disease (PAD), make an appointment for a health checkup.' Remember, seeking help is a vital step towards better health and well-being.

Hair loss on the legs can be a subtle yet significant indicator of PAD symptoms in legs, which reflect reduced blood flow to the extremities. Have you noticed that your leg hair is thinning or not growing as it once did? This change, often overlooked as a normal part of aging, deserves your attention, as it can signal . Dermatologists stress that alterations in hair growth may be linked to circulation problems, making it essential for you to share these observations with your healthcare provider.
In addition to this, PAD symptoms in legs, such as discomfort or cramping during activity—relieved by rest—are also important signs of PAD. Recognizing these indicators early can lead to timely interventions, ultimately enhancing health outcomes for those experiencing PAD symptoms in legs. At Amavita Heart and Vascular Health®, we provide comprehensive vascular assessments and advanced diagnostic imaging to identify blockages, followed by minimally invasive procedures to restore blood flow.
Significantly, nearly 70% of Americans are unaware of PAD and its associated risks, highlighting the need for awareness about signs like hair loss. As Dr. Foluso Fakorede emphasizes, 'The Get a Pulse on PAD campaign aims to educate and raise awareness about the risk factors and potential indications of PAD - the most debilitating disease that many individuals have never heard of.' Therefore, if you're an elderly patient, please don't overlook changes in hair growth. It's important to proactively discuss any concerns with your healthcare provider, especially considering the expert treatment options available at Amavita for conditions like PAD and Chronic Venous Insufficiency (CVI). Your health and well-being matter, and we are here to support you every step of the way.

Erectile dysfunction (ED) is often a disregarded indication of peripheral artery disease (PAD), which may also present as pad symptoms in legs in men. Many may not realize that pad symptoms in legs often stem from reduced blood flow due to arterial blockages, which can significantly impact sexual function. Research indicates that men with ED are more likely to have pad symptoms in legs, with studies showing that the prevalence of PAD is over four times higher in men experiencing ED compared to those without this condition. This correlation highlights the importance of recognizing ED as a potential indicator of vascular health issues, including pad symptoms in legs.
For instance, a significant study found that men diagnosed with ED had an odds ratio of 2.05 for developing pad symptoms in legs, highlighting the strong link between the two conditions. Urologists emphasize that addressing ED can lead to of pad symptoms in legs, which allows for timely intervention and management of cardiovascular risks. At Amavita Heart and Vascular Health®, our specialists utilize advanced diagnostic imaging to assess vascular health comprehensively, ensuring that conditions like PAD are identified and treated effectively.
As one urologist noted, "Identifying erectile dysfunction as an indication can prompt necessary vascular evaluations that might otherwise be overlooked." Therefore, if you are facing erectile dysfunction, please do not hesitate to discuss this issue with your healthcare provider. It may indicate underlying vascular problems that pad symptoms in legs and require immediate attention. At Amavita, we offer expert treatment options for PAD and Chronic Venous Insufficiency (CVI), including minimally invasive procedures that restore blood flow and improve overall health outcomes. Recognizing this connection can lead to improved health outcomes and a better quality of life.

Timely medical care is crucial for individuals exhibiting pad symptoms in legs associated with (PAD). Recognizing and addressing this condition early can significantly enhance outcomes, reducing the risk of severe complications such as limb loss and even death, particularly in older adults who may be more vulnerable to experiencing pad symptoms in legs. At Amavita Heart and Vascular Health, we pride ourselves on our advanced imaging capabilities and thorough evaluations, ensuring that those at high risk—including individuals with diabetes, hypertension, or a family history of heart disease—receive tailored cardiovascular care that meets their specific needs. Research indicates that prompt intervention can lead to better management of health issues and overall well-being. For example, a comprehensive treatment plan that includes consistent monitoring, lifestyle changes, and innovative minimally invasive procedures can greatly enhance a patient’s quality of life and slow disease progression.
Healthcare experts emphasize the importance of open communication with providers regarding any concerning pad symptoms in legs. Patients are encouraged to document their symptoms, noting their onset and severity, and to bring a list of medications and their medical history to appointments. This preparation fosters more effective discussions during consultations. As Dr. Vikash noted, "Addressing PAD isn't solely about treating the arteries; it's about ensuring comprehensive well-being for the individual." Real-world examples illustrate that those who actively engage with their healthcare teams often see improved outcomes. Additionally, preventative measures such as quitting smoking and maintaining a balanced diet play a vital role in effectively managing PAD. Statistics reveal that 82.2% of individuals report experiencing claudication, highlighting the importance of seeking medical attention for any pad symptoms in legs. The potential severe consequences of untreated PAD, including a 50-70% mortality rate for patients with gangrenous foot ulcers, highlight the urgent need for prompt medical care. At Amavita, we are dedicated to providing innovative cardiovascular care that prioritizes patient-centered approaches and same-day convenience.

Recognizing the symptoms of Peripheral Artery Disease (PAD) is essential for older adults, as timely detection can significantly improve health outcomes and prevent severe complications. This article highlights various PAD symptoms in the legs, including:
By understanding these signs, elderly patients and their caregivers can take proactive steps toward seeking medical attention and receiving appropriate care.
Awareness of these symptoms is crucial, as many individuals may not connect their experiences to potential vascular health issues. Early intervention can lead to effective management strategies, including lifestyle changes and minimally invasive treatments that restore circulation and enhance mobility. It’s important to communicate openly with healthcare providers; documenting symptoms and engaging actively in care can make a significant difference.
Ultimately, recognizing and addressing PAD symptoms is vital for improving quality of life and preventing serious health risks. If you or someone you know is experiencing any of these symptoms, please do not hesitate to seek medical advice. Early detection can truly make a difference. With the right support and resources, individuals can navigate their health journeys more effectively and enjoy a better quality of life.
What is Peripheral Artery Disease (PAD)?
Peripheral Artery Disease (PAD) is a condition characterized by reduced blood flow to the limbs, often leading to symptoms such as leg pain, numbness, and fatigue. It is crucial to recognize early signs of PAD for timely intervention and to prevent serious complications.
What are the early signs of PAD that individuals should look out for?
Early signs of PAD include pain or cramping during physical activity, numbness, and fatigue in the legs. Recognizing these symptoms is essential for seeking prompt medical attention.
How does leg pain relate to PAD?
Leg pain, particularly during activities like walking or climbing stairs, is a common symptom of PAD known as intermittent claudication. This pain results from reduced blood flow to the muscles and typically eases with rest.
What percentage of individuals with peripheral vascular disease (PVD) may not show symptoms?
Nearly 50% of individuals diagnosed with peripheral vascular disease (PVD) may not exhibit any symptoms, highlighting the importance of awareness among older adults.
What risks are associated with PVD?
Individuals with PVD face a threefold increase in stroke risk, emphasizing the need for timely intervention and management.
What lifestyle changes can help manage PAD symptoms?
Lifestyle changes such as quitting smoking, engaging in regular exercise, and making dietary adjustments can significantly improve mobility and quality of life for individuals with PAD.
What is the significance of numbness or weakness in the legs regarding PAD?
Numbness or weakness in the legs can indicate significantly restricted blood flow and is a warning sign of PAD. It is crucial to seek immediate medical evaluation if these symptoms occur.
Who is at a higher risk for experiencing PAD symptoms?
Older adults, especially those aged 75 and above, are at a heightened risk for experiencing PAD symptoms, including leg weakness.
What serious complications can arise from untreated PAD symptoms?
Untreated PAD symptoms can lead to serious complications such as critical limb ischemia, where tissue death occurs due to inadequate blood supply, potentially resulting in amputation.
What treatment options are available for PAD?
Treatment options for PAD include minimally invasive procedures such as venous ablation and sclerotherapy, which can restore blood circulation and enhance walking distance, improving overall mobility and quality of life.