

Are you struggling with chronic knee pain? You’re not alone. Many patients have found hope and relief through Genicular Artery Embolization (GAE) at Amavita Heart and Vascular Health. This innovative procedure has shown remarkable effectiveness in alleviating pain and enhancing overall quality of life.
Patient testimonials reveal heartfelt stories of transformation. Individuals who once felt limited by their pain are now regaining mobility and rediscovering activities they love. Imagine being able to enjoy a walk in the park or play with your grandchildren without discomfort. GAE not only provides significant pain relief but also opens the door to a more active lifestyle.
In addition to these inspiring accounts, statistical evidence supports the success of GAE as a viable alternative to traditional surgical options. It’s reassuring to know that many have experienced positive outcomes, allowing them to reclaim their lives.
If you’re feeling hesitant or anxious about your health, remember that you deserve compassionate care and support. At Amavita, we understand your concerns and are here to help you navigate your options. Don’t hesitate to reach out for more information or to discuss how GAE could be the right choice for you. Your journey to a pain-free life starts with a simple conversation.
At Amavita Heart and Vascular Health, we understand the struggles that come with chronic knee pain. The transformative experiences of patients undergoing Genicular Artery Embolization (GAE) reveal just how impactful this innovative procedure can be. With a remarkable success rate and heartfelt testimonials, individuals like Sarah and John have not only regained their mobility but also their quality of life. Their stories showcase the potential for renewed independence and joy.
Yet, despite these inspiring journeys, many still wonder: could GAE be the answer to their persistent knee discomfort? Exploring these patient experiences highlights not only the effectiveness of GAE but also the compassionate care that defines our approach to healing. We’re here to support you every step of the way, ensuring you feel valued and understood as you consider your options.
At Amavita Heart and Vascular Health, we hear inspiring GAE patient story reviews from individuals who have undergone remarkable transformations after Genicular Artery Embolization (GAE). This minimally invasive procedure is a testament to our dedication to innovative cardiovascular care. GAE effectively alleviates chronic knee discomfort, helping restore mobility and significantly enhancing overall quality of life. Many patients find themselves able to return home the same day, which is a comforting thought.
Imagine feeling empowered and rejuvenated, ready to engage in activities you love, like walking, swimming, or spending quality time with family. Sarah, an educator, shared her experience, saying, "In just a week, my discomfort went from really bad to much, much better. It was amazing!" This kind of feedback highlights the compassionate care provided by Dr. Pedro Martinez-Clark and his dedicated team. They ensure that each patient receives personalized support throughout their treatment journey.
With a success rate of nearly 99.7%, GAE not only addresses discomfort but also fosters a renewed sense of well-being. Many GAE patient story reviews reflect improved mobility and satisfaction with the care received at Amavita. While most patients experience significant relief, it's important to note that approximately 40% may require a second embolization due to robust blood vessels. GAE is particularly suitable for individuals with mild arthritis who are looking for less invasive alternatives. This makes it a valuable option for those wanting to manage knee discomfort effectively while benefiting from our comprehensive cardiovascular care philosophy.
If you or a loved one are struggling with knee pain, we encourage you to reach out. Your journey to relief and improved quality of life is just a conversation away.

Many patients arrive at Amavita feeling overwhelmed by their long-standing struggle with chronic knee discomfort, often stemming from osteoarthritis. It’s a journey that begins with a compassionate assessment by our dedicated medical team, who take the time to evaluate each individual’s unique condition and discuss tailored treatment options together.
For those considering Genicular Artery Embolization (GAE), the procedure is performed with precision, targeting the inflamed blood vessels that contribute to their pain. After the procedure, many individuals report significant relief within just a few days. In fact, clinical research indicates that up to 85% of patients experience relief lasting between one to three years. This innovative approach not only eases discomfort but also improves mobility, enabling individuals to participate in activities they may have previously avoided.
As Dr. Daniel Alterman wisely states, "GAE is a game-changer for those battling chronic knee pain, providing substantial relief without the need for major surgery." The success stories of individuals like Mark and Sarah, highlighted in the GAE patient story reviews, truly illustrate the profound impact of GAE, showing how it has helped them reclaim their active lifestyles and enhance their overall quality of life.
While GAE offers many benefits, it’s important to consider potential drawbacks such as cost and accessibility, which may influence some individuals’ treatment decisions. If you or a loved one are facing similar challenges, know that support is available. We’re here to help you navigate your options and find the best path forward.

One remarkable success story is that of Sarah, a 65-year-old retiree who faced years of debilitating knee discomfort. After undergoing Genicular Artery Embolization (GAE) at Amavita, Sarah experienced a dramatic improvement in her mobility. Within just a few weeks, she was back to enjoying her favorite activities, like gardening and walking her dog. Her journey beautifully illustrates the life-changing impact of GAE, as highlighted in GAE patient story reviews, showing how this innovative procedure can restore not only physical function but also joy and independence.
Statistics back up Sarah's experience. Research indicates that many individuals report significant mobility improvements after engaging with GAE patient story reviews. For instance, one year post-procedure:
Additionally, the WOMAC osteoarthritis index scores revealed a 60% decrease, reflecting improved mobility and daily activity levels. GAE stands out as an effective treatment option, as evidenced by the positive GAE patient story reviews and its impressive success rate of 99.7%.
Patients often find considerable relief from discomfort within a week of undergoing GAE, with average discomfort scores dropping from 8 out of 10 to 3 out of 10. Sarah's story is not an isolated case. John, a 62-year-old active individual, also regained his mobility after GAE, allowing him to enjoy long walks and golf again. Similarly, Tom, a 58-year-old construction worker, avoided knee replacement surgery and remains active two years after his procedure. The effectiveness of GAE in restoring mobility and enhancing the overall quality of life for those suffering from knee osteoarthritis is highlighted in these GAE patient story reviews.
Are you or someone you know struggling with knee pain? It’s never too late to seek help and explore options like GAE. Remember, you’re not alone on this journey, and support is available.

In her own words, Jane, a 58-year-old educator, shared her experience: "I had tried everything from physical therapy to medication, but nothing worked." After my GAE procedure at Amavita, I felt relief almost immediately. I can finally enjoy my life again without the constant pain. Jane's testimonial highlights the profound impact that GAE patient story reviews can have on individuals who have exhausted other options for assistance.
Did you know that approximately 40% of older adults with knee osteoarthritis report bothersome symptoms? This makes GAE a significant treatment option for this demographic. The efficacy of GAE is further supported by data showing that around 70% of individuals experience more than a 50% decrease in discomfort scores within a year after the procedure. Many, like Jane, find significant relief within weeks, allowing them to return to activities they once loved.
In a broader context, GAE has emerged as a game-changer for those dealing with treatment-resistant knee discomfort, especially individuals with osteoarthritis. Case studies reveal that those who underwent GAE often report enhanced mobility and improved quality of life, boasting a technical success rate of 99.7% according to a study involving 270 individuals and 339 knees. This minimally invasive procedure not only alleviates discomfort but also addresses the underlying inflammation by occluding abnormal blood vessels around the knee.
As more individuals share their success stories, the GAE patient story reviews are increasingly recognizing it as a viable alternative to conventional surgical options. It offers hope for those seeking relief from chronic knee pain without the risks associated with major surgery. However, it's important to note that GAE may be less suitable for individuals with advanced cartilage loss or significant structural joint damage. The procedure is performed by interventional radiologists trained in minimally invasive vascular procedures, ensuring expert care.
If you or a loved one are struggling with knee pain, consider reaching out to discuss whether GAE might be the right option for you. Remember, you’re not alone in this journey, and there are compassionate professionals ready to help you find relief.
![]()
At Amavita, the gae patient story reviews often highlight how patients express deep gratitude for the compassionate support they receive. Many share their experiences in gae patient story reviews, highlighting how they feel truly listened to and understood throughout their care journey. Our dedicated team takes the time to explain the GAE procedure thoroughly, addressing any concerns and ensuring that individuals feel at ease. This holistic approach not only alleviates physical discomfort but also significantly enhances emotional well-being, contributing to a more positive overall experience.
Amavita offers advanced services like cardiac catheterization and coronary revascularization, utilizing cutting-edge diagnostic imaging and minimally invasive methods. This allows for same-day convenience and personalized care plans tailored to each individual's needs. Research shows that compassionate care is linked to better outcomes, fostering trust and satisfaction in healthcare relationships. Have you ever felt that your emotional needs were overlooked during care? Many individuals report that their emotional needs were met at Amavita, highlighting the importance of effective communication and emotional support.
Additionally, our community outreach initiatives, such as the Miami Initiative to Stop Amputation, further demonstrate our commitment to holistic care. This dedication to patient-focused care at Amavita illustrates how empathetic interactions can transform the healthcare experience, as seen in gae patient story reviews, emphasizing not just care, but holistic healing. We invite you to reach out and discover how we can support you on your health journey.

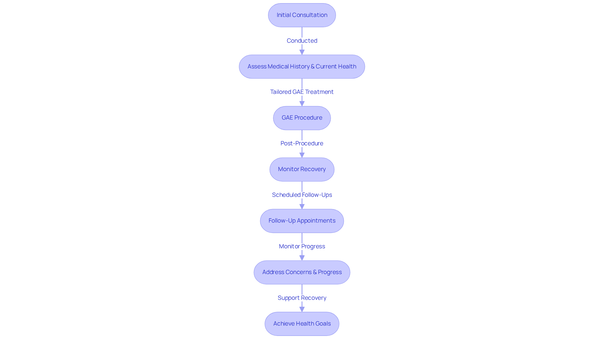
At Amavita, we understand that starting your health journey can feel overwhelming. That’s why we begin with a thorough consultation, where we take the time to assess your medical history and current health status. This detailed evaluation is crucial for tailoring the GAE treatment to your specific needs, as highlighted in the GAE patient story reviews, ensuring you receive the personalized care you deserve.
After the GAE procedure, we don’t just leave you to navigate recovery on your own. You’ll benefit from scheduled follow-up appointments designed to monitor your progress and address any concerns that may arise. This structured approach not only enhances your recovery outcomes but also fosters a sense of trust and confidence in the care we provide.
At Amavita, we are committed to exceptional cardiovascular health services, and we’re here to support you every step of the way. Remember, you’re not alone in this journey; we’re dedicated to helping you achieve your health goals with compassion and understanding.

Many individuals have shared through GAE patient story reviews how GAE has renewed their ability to engage in cherished daily activities. Take Linda, for instance—a 70-year-old grandmother whose GAE patient story reviews illustrate how she joyfully returned to playing with her grandchildren and participating in community events after her care. This newfound ability not only boosts her physical health but also significantly enhances her emotional well-being.
In fact, research shows that one year after GAE, individuals experience an average 63% reduction in personal discomfort scores. This statistic highlights the method's effectiveness and the positive changes it can bring. Such experiences remind us that effective treatment goes beyond mere discomfort relief; it promotes a more fulfilling and active lifestyle.
According to GAE patient story reviews, patients often find themselves returning to normal activities within just a few days after GAE, reinforcing the message of quick recovery. The positive ripple effects of GAE patient story reviews extend to family involvement, as individuals reconnect with loved ones and engage in social activities—an essential aspect of emotional well-being.
This holistic approach to managing chronic pain emphasizes the importance of not only alleviating symptoms but also enhancing overall quality of life. If you or a loved one are seeking a way to reclaim joy in daily life, consider reaching out for support. You deserve to feel your best and enjoy every moment.

Throughout their journey with GAE, many individuals find comfort in the emotional support provided by the Amavita team. It’s heartening to hear how staff empathy and encouragement play a crucial role in recovery, reinforcing the idea that emotional well-being is essential for healing. This emotional connection not only enhances individual recovery experiences but also nurtures a strong sense of community and belonging.
Have you ever noticed how those with robust emotional support systems tend to achieve better health outcomes? Studies show that they often experience quicker recovery periods and an improved quality of life during care. For example, 81.0% of adults living in households with two or more adults and no children received the social and emotional support they needed. This statistic highlights the importance of such support across various demographics.
The GAE patient story reviews showcase testimonials from individuals that reveal the profound impact of this supportive environment, where they feel seen, valued, and understood. As Ernst T Bohlmeijer wisely noted, "Emotional well-being predicts long-term prognosis of physical illness," underscoring the vital link between emotional support and health outcomes. At Amavita, integrating emotional care into medical treatment exemplifies the commitment to addressing both physical and emotional needs, leading to a more enriching and supportive treatment experience.
Furthermore, the 'You Matter' outreach initiative showcases how Amavita continues to assist individuals even after discharge, ensuring ongoing emotional support and connection. This initiative is a testament to the nurturing environment that Amavita fosters, inviting individuals to reach out and feel the warmth of continued care.

Genicular Artery Embolization (GAE) offers more than just pain relief; it brings a host of holistic benefits that can truly enhance your overall well-being. Have you ever wondered how your quality of sleep might improve? Many individuals report significant enhancements in their sleep quality, with research indicating that better rest often follows just weeks after the procedure. Alongside this, improved mood and elevated energy levels are common, allowing you to engage more fully in your personal and social life.
Imagine experiencing substantial pain relief that lasts from one to three years after GAE—up to 85% of individuals do! This lasting relief can lead to a richer quality of life, enabling you to move and function better. Activities that once felt challenging due to knee discomfort can become enjoyable again. Dr. Daniel Alterman describes GAE as a 'game-changer,' highlighting its vital role in helping individuals regain mobility and improve their quality of life.
At Amavita, we are committed to a holistic approach that ensures you not only recover physically but also thrive emotionally and mentally. We believe in fostering a comprehensive path to wellness. Plus, as an outpatient procedure, GAE allows you to return home the same day, making it a convenient choice for managing knee discomfort.
If you’re seeking relief, you can explore GAE patient story reviews as a promising avenue to enhance your overall well-being. We’re here to support you every step of the way.

The success stories from individuals at Amavita beautifully illustrate the profound impact of Genicular Artery Embolization (GAE). This minimally invasive procedure has a remarkable success rate, with studies from NYU Langone Health showing that 78% of patients experience significant discomfort reduction one year after treatment. Many individuals report an average discomfort score drop from 8 out of 10 to just 3 out of 10, making GAE a compelling alternative to traditional surgical options.
For instance, Sarah, a 55-year-old educator, felt a wave of relief within just a week of her GAE procedure. She shared how her discomfort shifted from 'really bad to much, much better.' Similarly, John, a 62-year-old who loves staying active, regained his mobility and could enjoy long walks and golf again after GAE. He expressed that it felt like he got his life back. Marcus T. from Georgetown also reported a 70% reduction in knee OA discomfort after GAE, further showcasing the procedure's effectiveness.
Patients consistently share not only their diminished discomfort but also an improved quality of life. In fact, 92% of patients indicate their knees functioned much better overall after one year. These testimonials reflect a growing trend: as more success stories emerge, GAE is becoming recognized as an essential solution for chronic knee discomfort, offering lasting relief and a pathway to restoring an active lifestyle.
It's important to remember that good candidates for GAE typically include individuals aged 40-80 who suffer from moderate to severe knee pain and have not found sufficient relief from other treatments. If you or a loved one are struggling with knee discomfort, consider reaching out for support. You deserve to feel better and reclaim your active life.

At Amavita Heart and Vascular Health, the inspiring stories shared by GAE patients highlight the life-changing potential of Genicular Artery Embolization. This innovative, minimally invasive procedure not only alleviates chronic knee pain but also empowers individuals to reclaim their mobility and enhance their overall quality of life. Heartfelt testimonials from patients like Sarah and John illustrate the profound impact of compassionate care, showing how personalized support throughout their treatment journey has made a significant difference.
Key insights throughout the article reveal the effectiveness of GAE, boasting an impressive success rate of nearly 99.7%. Many patients experience substantial relief from discomfort within days, allowing them to return to cherished activities and improve their emotional well-being. Amavita's holistic approach emphasizes not just physical recovery but also the importance of emotional support and community, fostering trust and satisfaction among patients.
As more stories from those who have undergone GAE come to light, it becomes clear that this treatment is more than just a medical procedure; it’s a pathway to renewed life and vitality. If you’re struggling with knee pain, consider this: seeking support and exploring options like GAE could lead to a transformative journey toward relief and a more fulfilling life. Why not reach out today to discover how Amavita can help restore joy and mobility in your life?
What is Genicular Artery Embolization (GAE)?
GAE is a minimally invasive procedure that effectively alleviates chronic knee discomfort, particularly for individuals suffering from conditions like osteoarthritis. It targets inflamed blood vessels to reduce pain and improve mobility.
What are the benefits of undergoing GAE?
The benefits of GAE include significant relief from knee discomfort, improved mobility, and a restored quality of life. Many patients report feeling empowered to engage in activities they enjoy shortly after the procedure.
What is the success rate of GAE?
GAE has an impressive success rate of nearly 99.7%, with many patients experiencing substantial pain relief and improved knee function.
How quickly can patients expect relief after GAE?
Many patients report significant relief within just a few days of the procedure, with average discomfort scores dropping from 8 out of 10 to 3 out of 10 within a week.
Are there any potential drawbacks to GAE?
Potential drawbacks include considerations of cost and accessibility, which may influence some individuals' decisions regarding treatment.
Who is a suitable candidate for GAE?
GAE is particularly suitable for individuals with mild arthritis who are seeking less invasive alternatives to manage knee discomfort effectively.
What is the typical patient experience during the GAE process?
The patient journey begins with a compassionate assessment by the medical team, followed by the GAE procedure. Post-procedure, patients often report significant mobility improvements and relief from discomfort, enabling them to return to their favorite activities.
Can GAE be a long-term solution for knee pain?
Clinical research indicates that up to 85% of patients experience relief lasting between one to three years after undergoing GAE.
How does Amavita Heart and Vascular Health support patients throughout their treatment?
Amavita provides personalized support to each patient throughout their treatment journey, ensuring compassionate care and tailored treatment options.
What kind of feedback have patients provided about their GAE experiences?
Patients have shared inspiring stories highlighting their remarkable transformations, with many expressing gratitude for the significant relief and improved quality of life they have achieved after GAE.