

As we age, our hearts deserve special attention. Heart health is crucial, especially for elderly patients, as conditions like coronary artery disease (CAD) can lead to serious complications. Early diagnosis through essential heart tests can make a significant difference in managing these conditions effectively.
Have you ever wondered about the tests available to help detect blockages in your heart? Procedures such as coronary angiography, stress testing, and echocardiograms play a vital role in identifying potential issues. These tests not only help in pinpointing blockages but also pave the way for tailored treatments that can enhance your overall cardiovascular health.
In addition to this, understanding these tests can alleviate some of the anxiety that often accompanies health concerns. Knowing what to expect can empower you to take charge of your health journey. Remember, you are not alone in this; many have walked this path and found reassurance through these essential evaluations.
Furthermore, seeking help is a sign of strength. If you or a loved one are experiencing symptoms or have concerns about heart health, don’t hesitate to reach out to a healthcare professional. They can guide you through the process and provide the support you need.
Ultimately, prioritizing heart health is a compassionate choice for yourself. By staying informed and proactive, you can improve your quality of life and enjoy the moments that matter most.
As we age, understanding heart health becomes increasingly important, especially with the high rates of coronary artery disease (CAD) among older adults. It’s natural to feel concerned about heart issues, but with the right tests, early detection and effective management of heart blockages can greatly improve your quality of life.
This article explores ten essential heart tests that every elderly patient should know about. These tests play a crucial role in diagnosing and treating potential cardiovascular problems. What insights can these tests offer? How can they empower you to take charge of your heart health?
By learning about these tests, you can feel more confident in your ability to manage your heart health. Remember, you’re not alone in this journey; support is available to help you every step of the way.
At Amavita Cardiovascular and Vascular Health, we understand that facing health concerns can be daunting, especially for our elderly patients who may have multiple health issues. That’s why we focus on advanced therapies for coronary artery disease (CAD) that prioritize your comfort and recovery. Our minimally invasive techniques, like cardiac catheterization and valve repair, not only enhance recovery times but also make the experience less stressful for you.
Imagine being able to undergo advanced cardiovascular and vascular procedures and return home on the same day. Our contemporary outpatient centers are designed to provide a relaxed experience, often leading to improved outcomes. We believe that every individual deserves care tailored to their specific needs, and our commitment to customized treatment plans reflects that belief. Our ultimate goal is to enhance your quality of life.
Furthermore, through Amavita Research Services, we offer access to groundbreaking clinical trials that keep you at the forefront of cardiovascular care. This means you can benefit from the latest developments in heart health. Many of our clients have shared their positive experiences, noting significant improvements in their overall well-being and quality of life.
If you’re feeling uncertain or anxious about your health, we’re here to support you every step of the way. Your journey towards better health starts with us, and we invite you to reach out for the compassionate care you deserve.

Coronary angiography is an important diagnostic procedure that uses X-ray imaging to look inside the coronary arteries. By injecting a contrast dye, doctors can see blockages in real-time, which is crucial for finding the best treatment options. For older adults, this heart test for blockage is especially important as it helps assess the severity of coronary artery disease (CAD) and guides decisions about procedures like angioplasty or stenting.
At Amavita Heart and Vascular Health®, we understand the unique health needs of older individuals. Timely coronary angiography can make a significant difference in outcomes. Our approach focuses on personalized cardiac care, allowing us to create treatment plans that cater to each person's specific needs.
Current trends highlight the increasing use of this procedure to ensure accurate diagnosis and effective management of CAD, particularly in those showing unusual symptoms. The ability to visualize blockages in real-time not only aids in quick decision-making but also enhances the overall quality of care for older adults by ensuring they receive the most appropriate interventions, such as a heart test for blockage, tailored to their individual circumstances.
If you or a loved one have concerns about heart health, don’t hesitate to reach out. We’re here to support you every step of the way.

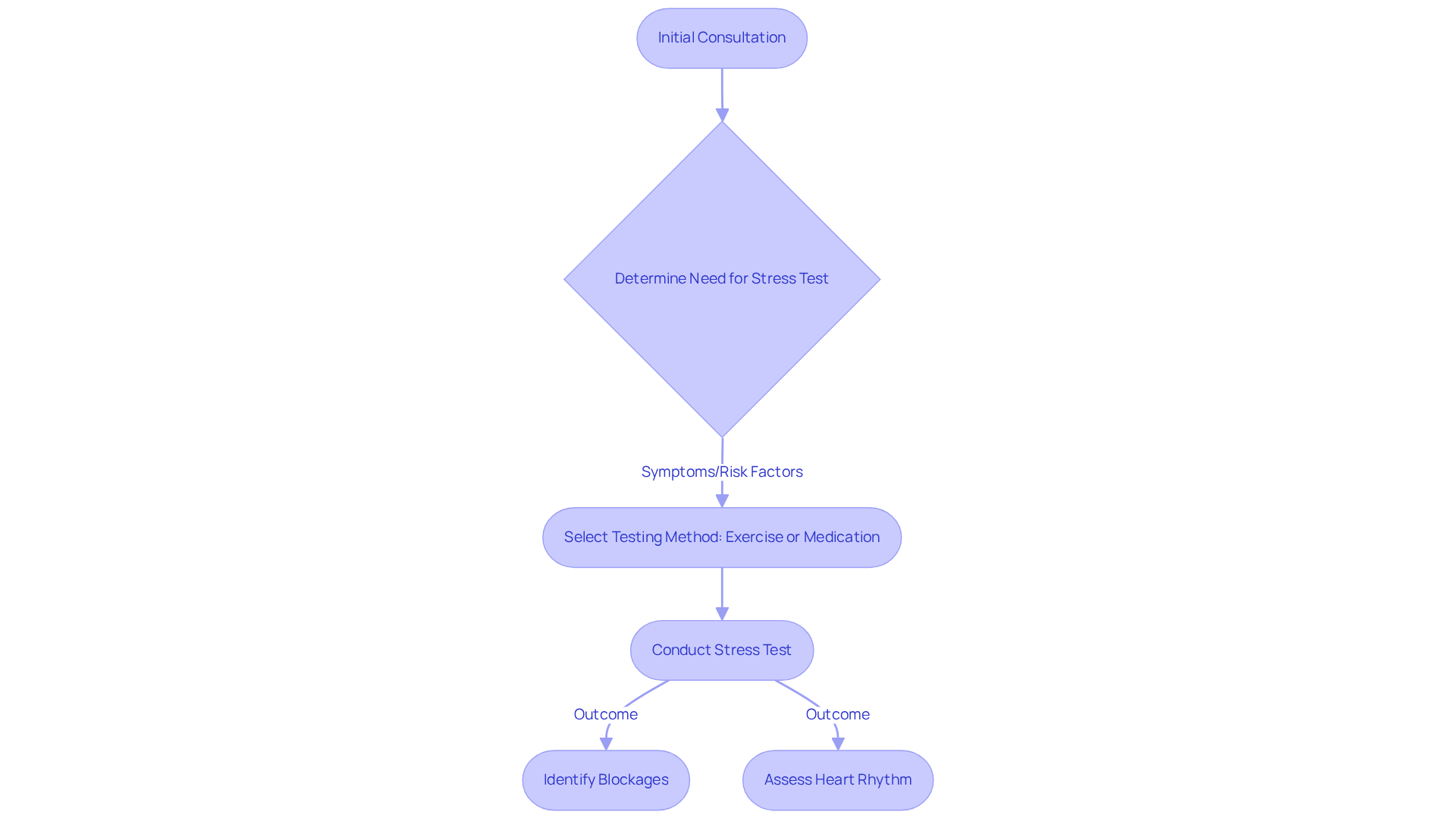
Stress testing is a vital process that evaluates how well the heart performs under physical stress, whether through exercise or medication that simulates exercise. This assessment is particularly important for older individuals, as it can uncover hidden cardiovascular issues that might not be apparent during rest. Did you know that studies show older patients who undergo chemical stress evaluations tend to have significantly better outcomes after cardiac events? They experience fewer heart attacks, strokes, and emergency interventions over an 18-month period. This proactive approach allows for timely intervention and management of coronary artery disease (CAD).
Current guidelines recommend stress testing for older adults, especially those exhibiting symptoms or having risk factors for cardiovascular disease. Cardiologists emphasize that these tests are crucial for understanding how effectively blood circulates to the heart during increased activity, which is essential for diagnosing CAD. As one specialist explained, the procedure involves injecting a small amount of dye into the bloodstream and using nuclear imaging to visualize blood flow through the heart both at rest and under stress. This comprehensive evaluation, which includes a heart test for blockage, not only helps identify blockages but also aids in detecting abnormal heart rhythms, ultimately enhancing patient care.
In summary, stress testing serves as a standard best practice for assessing cardiovascular health in seniors. It aligns with their priorities for maintaining a good quality of life and effectively managing cardiovascular conditions. If you or a loved one are concerned about heart health, consider discussing stress testing with your healthcare provider. Remember, taking proactive steps today can lead to a healthier tomorrow.

An echocardiogram is a gentle, non-invasive test that uses ultrasound waves to create detailed images of your heart. This important procedure usually takes just 15 to 20 minutes and is especially crucial for older adults. It helps healthcare providers assess the heart's structure and function, identifying potential issues like valve dysfunction, cardiac muscle abnormalities, and even fluid around the heart.
Have you ever wondered how early detection can make a difference? Prompt identification through echocardiography can significantly improve the management of heart conditions, leading to better outcomes for patients. Recent studies show that these tests can increase the use of essential medications, such as ACE inhibitors by 17% and beta-blockers by 10%. These medications are vital for managing heart failure and other cardiovascular issues.
Cardiologists emphasize the invaluable insights gained from echocardiograms. They provide a comprehensive view of your cardiovascular health, allowing for timely interventions and personalized treatment plans. With cardiovascular diseases being the leading cause of death in the U.S., the role of echocardiography in early detection and ongoing monitoring is more important than ever, particularly for the elderly.
Did you know that over 25% of 'healthy' individuals over 60 have valve conditions? This statistic highlights the necessity of echocardiograms for early identification. Furthermore, programs like Amavita's CardioElite™ enhance the effectiveness of these diagnostic tools by integrating advanced data-driven care and continuous cardiology consultation. This approach is revolutionizing heart care in skilled nursing facilities and significantly reducing hospital readmissions.
If you or a loved one are concerned about heart health, don’t hesitate to reach out for support. Understanding your heart's condition is the first step towards better health, and we’re here to help you every step of the way.

A heart CT scan is a non-invasive imaging test that provides high-resolution images of the heart and its blood vessels. This makes it an invaluable tool for detecting coronary artery disease (CAD). It excels in identifying blockages or narrowing in the arteries, which is crucial for a heart test for blockage and timely intervention. For older individuals, heart CT scans offer a safer option compared to invasive techniques, greatly lowering the dangers linked to conventional diagnostic approaches.
Recent advancements in heart imaging at Amavita have enhanced the effectiveness of these scans. They allow for rapid assessments with lower radiation doses—comparable to that experienced during a cross-country flight. This is particularly reassuring for older adults who may have concerns about radiation exposure. Dr. Vikas Veeranna emphasizes, "Established safety protocols are in place to ensure individual well-being during these procedures," making heart CT scans a reliable option for diagnosing CAD.
Did you know that coronary artery conditions are estimated to cause one heart attack every 40 seconds in the United States? This highlights the significance of prompt detection. At Amavita Heart and Vascular Health, advanced diagnostic capabilities, including the heart test for blockage, are essential to individualized care. These non-invasive methods not only enable precise diagnoses but also assist in directing treatment choices, ultimately enhancing results for individuals at high risk with coronary artery disease.
Furthermore, the implementation of these advanced imaging capabilities contributes to reduced emergency transfers and enhances the facility's reputation. This makes Amavita a preferred choice for hospitals seeking to refer patients with proven cardiac capabilities. Remember, your heart health is important, and we are here to support you every step of the way.

Cardiac MRI is a crucial imaging technique that offers valuable insights into how your heart functions and its structure. By using magnetic fields and radio waves, it creates high-resolution images that help assess muscle health, valve functionality, and blood flow dynamics. For older adults, heart MRI is particularly beneficial in identifying common issues like cardiomyopathy and heart valve disorders. This non-invasive method not only improves diagnostic accuracy but also helps in developing personalized treatment strategies that cater to your unique needs.
Recent advancements in heart MRI technology have made it even more effective. The integration of artificial intelligence in image analysis has streamlined the process, allowing for quicker and more precise assessments. Cardiologists emphasize that MRI's ability to detect subtle changes in myocardial tissue is essential for early identification of cardiovascular issues, which can significantly influence treatment outcomes. As one specialist noted, the sensitivity of heart MRI in spotting early signs of myocardial disease is vital, especially for those who may not exhibit obvious symptoms.
Moreover, MRI plays a key role in evaluating heart function, particularly in older individuals who often have complex health profiles. This method provides extensive information that can guide clinical decisions, ensuring you receive the most appropriate care. With its capability to assess both structural and functional aspects of the heart, MRI is becoming an indispensable tool for cardiologists, especially when addressing the unique challenges faced by older patients.
Additionally, the Amavita CardioElite™ program enhances the management of cardiac patients by incorporating advanced diagnostic tools, including AI and AHA certification, along with continuous monitoring. This comprehensive approach aims to reduce hospital readmissions and improve overall health outcomes, ensuring you feel supported every step of the way. Remember, your heart health is important, and seeking help is a positive step towards a healthier future.

Blood tests play a vital role in assessing cardiovascular health, especially for older individuals. They help gauge cholesterol levels, blood sugar, and other important markers that can indicate heart-related risks. For older patients, routine blood examinations are essential, as they can reveal elevated cholesterol or diabetes—both significant contributors to coronary artery issues.
At Amavita Heart and Vascular Health®, we understand your concerns about heart health. Our comprehensive cardiac evaluations utilize advanced risk assessment tools and imaging capabilities to effectively monitor these critical markers. By keeping an eye on these levels, healthcare providers can recommend necessary lifestyle adjustments or medications to help reduce risks.
Have you ever wondered about the impact of high LDL cholesterol and lipoprotein(a) levels? Research shows that these factors significantly heighten the risk of cardiovascular issues, underscoring the importance of proactive monitoring. Experts recommend routine cholesterol assessments, especially for those with a family history of heart disease, to facilitate early intervention and improve long-term health outcomes.
By prioritizing regular blood tests, older individuals can take informed steps toward better cardiovascular health. Our customized cardiac care approach ensures that treatment plans are tailored to your specific condition, lifestyle, and goals, enhancing the effectiveness of preventive strategies. Remember, you’re not alone on this journey; we’re here to support you every step of the way.

Holter monitoring is a portable device that continuously records the electrical activity of the heart over a period of 24 to 48 hours. This method is particularly beneficial for detecting arrhythmias that may not show up during a standard ECG, making it an essential tool in caring for elderly patients with cardiovascular concerns. Have you ever wondered how often heart issues can go unnoticed? Recent studies reveal that the diagnostic yield of Holter monitoring is impressively high, with detection rates for relevant arrhythmias reaching up to 66% when using advanced techniques like the 14-day ECG patch, compared to just 9% with traditional 24-hour Holter monitors.
For older individuals, ongoing rhythm monitoring is crucial. It allows healthcare professionals to identify irregularities that could lead to serious complications, such as strokes. Cardiologists emphasize that early diagnosis through continuous monitoring can significantly improve outcomes, especially for conditions like atrial fibrillation, which affects at least 8% of the elderly population. Imagine the peace of mind that comes with knowing your heart is being closely monitored.
Furthermore, tracking cardiac rhythms over extended periods increases the likelihood of detecting asymptomatic episodes, which are often missed during shorter monitoring intervals. This comprehensive approach not only aids in timely intervention but also empowers patients and their families with valuable information about their cardiovascular health. It encourages a proactive attitude towards managing circulatory conditions.
If you or a loved one are concerned about heart health, consider discussing Holter monitoring with your healthcare provider. Taking this step can lead to better management of your health and a more informed approach to your well-being.

A nuclear stress test is a vital diagnostic tool that combines exercise or medication with imaging to assess blood flow to the heart. This heart test for blockage uses a small amount of radioactive material to pinpoint areas of the heart that might not be getting enough blood due to blockages. For seniors, particularly those aged 75 and older, the heart test for blockage, including nuclear stress testing, plays a crucial role in diagnosing coronary artery disease (CAD) and determining if further interventions are necessary.
Have you ever wondered how your heart is doing? Research indicates that individuals with an abnormal nuclear stress test and a summed stress score (SSS) of 9 or higher face a significantly increased risk of major adverse cardiac events (MACE) after surgery. This highlights the test's importance in predicting outcomes for older adults. Furthermore, cardiologists assure us that nuclear stress testing is generally safe for seniors, making it an essential part of cardiovascular care.
This heart test for blockage not only aids in diagnosing CAD but also helps tailor treatment plans to improve outcomes for individuals. It’s all about ensuring that elderly patients receive the comprehensive care they deserve. If you or a loved one are concerned about heart health, consider discussing nuclear stress testing with your healthcare provider. Remember, you’re not alone in this journey, and there are supportive options available to help you feel your best.

Lifestyle evaluations play a vital role for older patients, focusing on key factors like diet, exercise, smoking habits, and stress management that significantly impact cardiovascular health. Understanding these risk elements is essential for preventing cardiovascular issues, especially since many elderly individuals may not realize how their lifestyle choices affect their overall well-being. For instance, did you know that smoking is linked to about one-third of all deaths from cardiovascular problems? This underscores the importance of addressing smoking behaviors.
By identifying areas for improvement, healthcare providers can gently guide patients toward making meaningful lifestyle changes. Cardiologists often emphasize that even small adjustments in daily routines can lead to significant heart disease prevention. Dr. Goldberg highlights that high levels of stress hormones, such as cortisol, can elevate blood pressure and cholesterol, which makes effective stress management strategies crucial.
Adopting a heart-healthy diet rich in fruits, vegetables, and whole grains, along with increasing physical activity and incorporating mindfulness practices, can lead to substantial improvements in cardiovascular health. Remember, proactive health management is essential for older adults to enhance their overall well-being.
If you’re feeling overwhelmed, know that you’re not alone. It’s never too late to start making changes that can positively impact your health. Reach out for support, and together, we can work towards a healthier future.

Understanding the importance of essential heart tests for elderly patients is crucial for managing cardiovascular health effectively. These tests not only aid in the early detection of coronary artery disease (CAD) but also provide valuable insights that guide personalized treatment plans. By prioritizing advanced diagnostic techniques, healthcare providers can significantly enhance the quality of care for seniors, ensuring they receive the most appropriate interventions tailored to their unique health profiles.
Throughout the article, various heart tests were highlighted, including:
Each of these tests plays a vital role in identifying potential blockages, evaluating heart performance, and monitoring risk factors associated with heart disease. The emphasis on non-invasive methods and the integration of advanced technologies underscores the commitment to patient-centered care, particularly for the elderly who may face multiple health challenges.
Ultimately, the proactive approach to heart health emphasized in this article serves as a call to action for seniors and their caregivers. By engaging in regular screenings and lifestyle evaluations, individuals can take significant steps toward improving their cardiovascular health. Remember, early detection and intervention are key to enhancing quality of life and reducing the risks associated with heart disease. Seeking support and guidance from healthcare professionals can empower elderly patients to make informed decisions about their heart health, leading to a healthier and more fulfilling life.
What is Amavita Heart and Vascular Health's approach to treating coronary artery disease (CAD)?
Amavita Heart and Vascular Health focuses on advanced therapies for CAD that prioritize patient comfort and recovery through minimally invasive techniques, such as cardiac catheterization and valve repair.
What benefits do the outpatient centers at Amavita provide?
The contemporary outpatient centers are designed to offer a relaxed experience, allowing patients to undergo procedures and return home on the same day, often leading to improved outcomes.
How does Amavita customize treatment plans for patients?
Amavita believes in providing care tailored to each individual's specific needs, reflecting their commitment to customized treatment plans aimed at enhancing quality of life.
What role do clinical trials play at Amavita?
Amavita Research Services offers access to groundbreaking clinical trials, allowing patients to benefit from the latest developments in cardiovascular care.
What is coronary angiography and why is it important?
Coronary angiography is a diagnostic procedure that uses X-ray imaging to visualize blockages in the coronary arteries by injecting a contrast dye, which is crucial for assessing the severity of CAD and guiding treatment decisions.
Why is timely coronary angiography significant for older adults?
Timely coronary angiography can significantly improve outcomes for older adults by ensuring they receive appropriate interventions based on accurate diagnoses.
What is the purpose of stress testing in evaluating heart health?
Stress testing evaluates how well the heart performs under physical stress, helping to uncover hidden cardiovascular issues that may not be apparent at rest, particularly in older individuals.
What are the benefits of stress testing for older patients?
Studies show that older patients who undergo stress testing tend to have better outcomes after cardiac events, experiencing fewer heart attacks and strokes, and requiring fewer emergency interventions.
What does a stress test involve?
A stress test involves either exercise or medication to simulate exercise, and may include injecting dye and using nuclear imaging to visualize blood flow through the heart at rest and under stress.
How does stress testing align with the health priorities of seniors?
Stress testing is a standard practice for assessing cardiovascular health in seniors, helping to maintain a good quality of life and effectively manage cardiovascular conditions.