

If you're considering hormone pellet therapy, you might have some concerns about the process and what it means for your health. It’s completely normal to feel a bit anxious, but rest assured, you’re not alone. This article offers essential tips to help you navigate your journey with confidence and care.
Personalized care is at the heart of effective hormone pellet therapy. Regular monitoring and open communication with your healthcare provider are crucial. These steps not only enhance your treatment outcomes but also help minimize any potential risks, especially if you have pre-existing health conditions. In addition to this, tailored approaches can make a significant difference in how you feel throughout the process.
Have you ever felt unsure about how to communicate your needs to your healthcare team? It’s important to voice your concerns and ask questions. Your healthcare providers are there to support you, and they want to ensure you feel comfortable and informed every step of the way. Remember, effective communication is a two-way street, and your input is invaluable.
As you embark on this journey, know that you have a support system in place. The guidance provided here is designed to empower you and help you feel more at ease. If you have any questions or need further assistance, don’t hesitate to reach out for help. Your health and well-being are worth it, and you deserve the best care possible.
Navigating the complexities of hormone therapy can feel overwhelming, and it’s completely normal to have questions and concerns along the way. Understanding the essential steps before and after hormone pellet therapy is key to maximizing the benefits of your treatment and ensuring a smooth experience. In this article, we’ll explore ten vital tips designed to empower you to take charge of your health.
From pre-treatment consultations to post-therapy care, we’re here to support you every step of the way. How can you effectively prepare for this life-changing process while addressing any challenges that may arise? Let’s find out together.
It’s essential to reach out to Amavita Heart and Vascular Health before starting the hormone pellet before and after therapy schedule. Their caring team is dedicated to conducting thorough, personalized assessments that cater to your unique health profile, especially if you have any pre-existing cardiovascular conditions. This thoughtful approach not only ensures the safety and effectiveness of your treatment but also enhances potential benefits while minimizing associated risks.
The treatment utilizes FDA-regulated, natural substances that align with your body’s physiology. As part of the assessment, a comprehensive cardiac evaluation is performed, including advanced imaging and testing to guarantee cardiovascular safety. Recent studies indicate that customized endocrine treatment can lead to significant improvements in cardiovascular health, such as an 18% reduction in the likelihood of major adverse cardiovascular events for patients who are properly managed.
It’s crucial to engage with healthcare providers who truly understand your individual needs. As Dr. Pedro Martinez-Clark emphasizes, enhancing your wellness and vitality is a top priority, and personalized evaluations are key to achieving these goals. Amavita’s commitment to thorough heart health monitoring and preventive strategies also helps patients lower their risk of heart attacks during their hormone pellet before and after therapy schedule.
Are you ready to take the next step towards better heart health? Don’t hesitate to reach out for support. You deserve care that is tailored to you.

Understanding the pellet insertion procedure is crucial for your preparation and peace of mind. At Amavita Heart and Vascular Health, we proudly use the innovative Virden Method™, which allows us to place all pellets at once through a single, precise entry point. This method not only minimizes discomfort during the quick 15-minute procedure but also significantly reduces bruising and promotes faster healing.
Have you ever felt anxious about a medical procedure? You're not alone. Many patients find that familiarizing themselves with the steps involved can greatly ease their worries and help them mentally prepare for treatment. As one healthcare provider wisely notes, "Clear communication and understanding of the procedure can greatly alleviate patient anxiety, allowing for a smoother experience." Knowing what to expect can empower you, allowing you to approach the procedure with confidence.
It's also important to recognize that hormonal factors can significantly impact weight management. There are case studies where individuals maintained healthy eating habits yet still experienced weight gain. This highlights the complexity of health and wellness.
By prioritizing your comfort and clarity—especially through our advanced placement technique—we aim to make the insertion process a seamless part of your treatment journey. Remember, we're here to support you every step of the way.

Monitoring your hormone levels consistently is essential for achieving the best possible results in relation to the hormone pellet before and after therapy schedule. This practice not only confirms how well the treatment is working but also allows for timely adjustments to your care plan when needed. Healthcare practitioners typically recommend a personalized hormone pellet before and after therapy schedule, which can vary based on how you respond to the treatment.
Key Benefits of Regular Monitoring:
By following these recommendations, you can more effectively monitor how your treatment is impacting your health. This proactive approach empowers you to make informed decisions about your well-being. Remember, you’re not alone in this journey; your healthcare team is here to support you every step of the way.

It is essential to maintain a balanced diet while adhering to the hormone pellet before and after therapy schedule. It can significantly enhance the therapy's effectiveness, and we want to support you in this journey. Have you thought about how your meals can make a difference? Focus on incorporating a diverse array of:
These food groups offer vital vitamins, minerals, and antioxidants that promote overall well-being and hormonal balance.
Colorful fruits and vegetables, for instance, can reduce oxidative stress and inflammation, which are vital for maintaining hormonal health. Furthermore, incorporating sufficient protein in each meal—around 25-30 grams—can assist in stabilizing blood sugar levels and controlling appetite. This is especially crucial during the hormone pellet before and after therapy schedule. Registered dietitian nutritionists emphasize that a balanced diet not only satisfies your nutritional requirements but also supports optimal bodily function. It truly is a crucial aspect of your treatment process.
Staying hydrated is also vital. Water aids in transporting substances and supports detoxification, further enhancing your overall well-being during this process. Remember, you’re not alone in this. We’re here to help you navigate these changes and ensure you feel your best.

Staying hydrated is essential during pellet treatment. Drinking enough water not only supports your metabolic functions but also significantly enhances the effectiveness of your treatment. For seniors, aiming for at least eight glasses of water a day is a good goal, though this can vary based on your activity level and the climate you’re in. Remember, proper hydration helps your body absorb the treatment better and is vital for maintaining heart health, especially as we age.
At Amavita Heart and Vascular Health, our cardiologists want you to know that dehydration can lead to increased stress hormones like cortisol, which can negatively affect your treatment outcomes. Ensuring you drink enough water is a key part of a successful treatment plan. It helps flush out excess sodium and prevents water retention, all while promoting your overall cardiovascular health.
In addition to this, our advanced cardiac treatments and same-day convenience mean you’ll receive comprehensive care tailored just for you. We understand that navigating health concerns can be daunting, but you’re not alone. If you have any questions about your hydration needs or treatment, please reach out. We’re here to support you every step of the way.

Consistent physical activity is vital for enhancing the outcomes of the hormone pellet before and after therapy schedule, particularly for older adults. Have you considered aiming for at least 150 minutes of moderate exercise each week? Activities like walking, swimming, or gentle yoga can make a significant difference. Regular physical activity not only helps maintain hormonal balance but also greatly improves cardiovascular health and elevates mood, especially when combined with a hormone pellet before and after therapy schedule to enhance overall wellness. Cardiologists emphasize that staying active can alleviate some side effects of treatment, encouraging a healthier lifestyle and a better quality of life.
As Evelyn Robles-Rodriguez wisely notes, "Exercise, in addition to its physical benefits, has been shown to alleviate anxiety and depression." Incorporating a hormone pellet before and after therapy schedule along with strength training at least twice a week can further support muscle preservation and metabolic health, making it a crucial part of your treatment plan. If you're feeling unsure about starting, consider beginning with just 5 to 10 minutes of exercise a day. Gradually increasing to the recommended duration can help you ease into a more active lifestyle, fostering both physical and emotional well-being.

Managing stress effectively is crucial for getting the most out of your therapy. When stress levels rise, they can throw your hormonal balance off, which can really affect how well the hormone pellet before and after therapy schedule works. Ongoing stress leads to the release of cortisol, a hormone linked to stress, which can interfere with your overall well-being and the hormone pellet before and after therapy schedule. You might notice physical signs of stress, like headaches, trouble sleeping, or changes in appetite, which can complicate your treatment journey. Experts point out that both too much and too little cortisol can negatively impact your health, leading to mood issues and metabolic problems.
Incorporating stress-reducing practices into your daily routine can make a real difference. Techniques like mindfulness, meditation, and gentle exercise not only help you relax but also play a role in the hormone pellet before and after therapy schedule to support hormonal balance. For instance, mindfulness practices have been shown to lower cortisol levels, with an effect size of 0.345, while relaxation techniques have an effect size of 0.347, both of which can enhance the results of your treatment. Regular check-ins with healthcare professionals can help tailor care strategies to your unique needs, ensuring you have the support you need to manage stress and maintain hormonal health.
By prioritizing stress management, you can create a balanced state that supports your treatment journey, leading to improved wellness and overall well-being. Plus, understanding the long-term health benefits of effective stress management can underscore its importance in your overall care plan. Remember, you’re not alone in this; reaching out for help is a strong step towards feeling better.

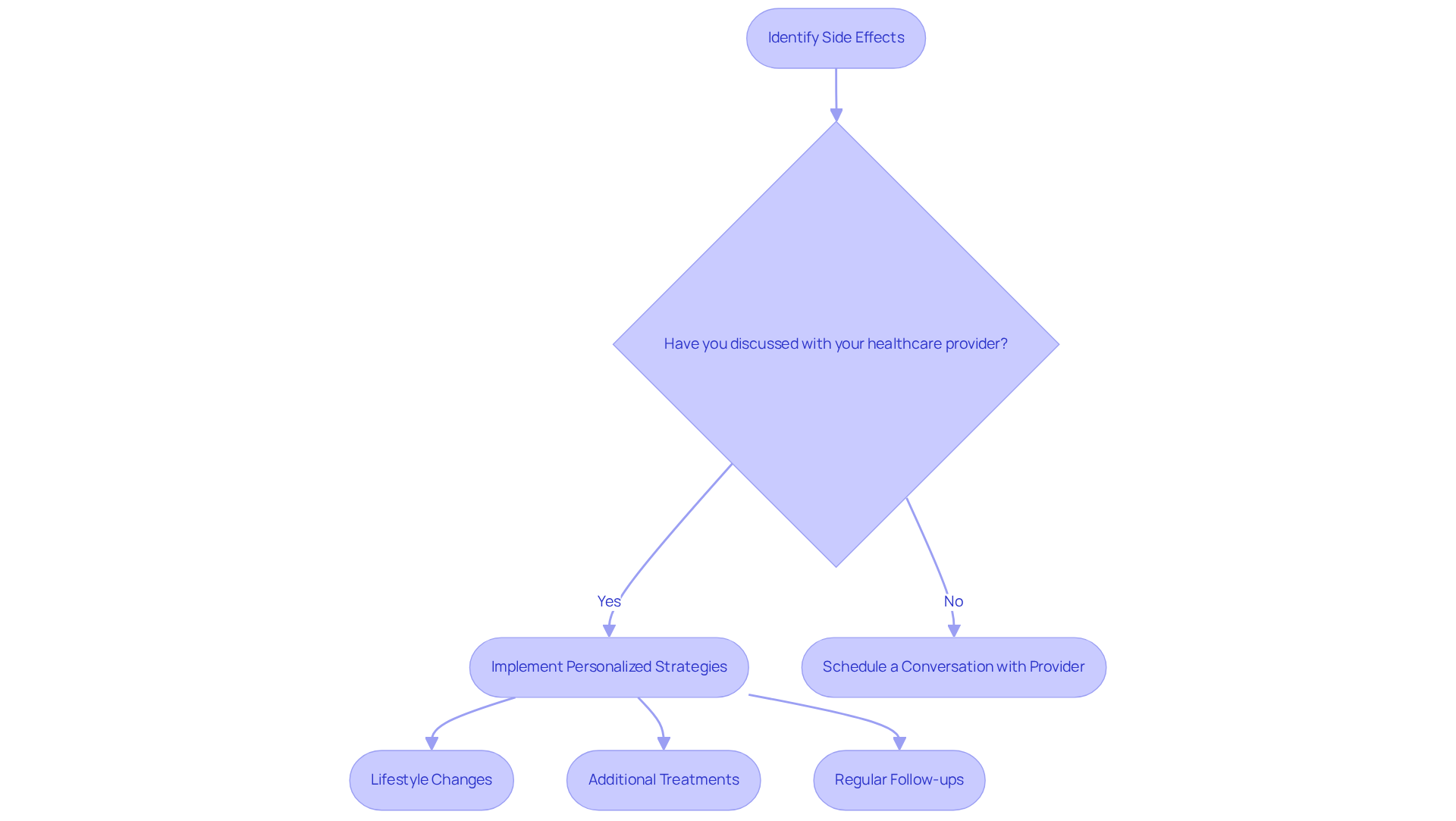
Understanding and managing the potential side effects of the hormone pellet before and after therapy schedule is crucial for a positive experience. Many patients worry about common side effects like mood swings, weight changes, and skin reactions. Have you discussed these concerns with your healthcare provider? Open conversations can lead to personalized strategies that help ease these challenges.
For instance, if you notice mood fluctuations, your provider might suggest lifestyle changes or additional treatments to help stabilize your emotional well-being. Keeping track of your weight and sharing any significant changes can lead to timely adjustments, ensuring your treatment remains effective and comfortable.
Many patients find that actively managing side effects greatly enhances their overall satisfaction with the treatment. Regular follow-ups and adjustments based on your unique responses, along with a hormone pellet before and after therapy schedule, are key to a successful treatment plan. Remember, you’re not alone in this journey; support is always available.

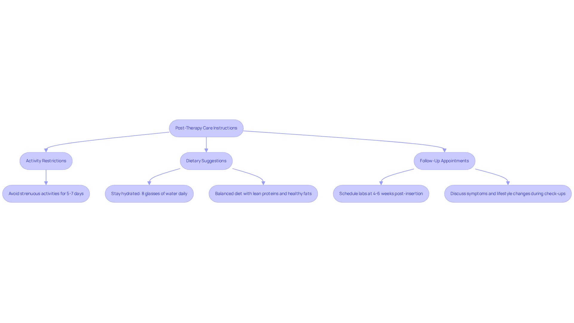
Following the hormone pellet before and after therapy schedule is crucial for achieving the best results from your hormone pellet treatment, especially when using the innovative Virden Method™ at Amavita Heart and Vascular Health. Have you considered how these guidelines can support your recovery? Your healthcare provider will share specific instructions tailored to your needs, which may include:
By adhering to these recommendations, you can help ensure a smooth recovery and optimal treatment outcomes.
The Virden Method™ is designed to minimize discomfort, reduce bruising, and enhance your overall satisfaction. Regular monitoring of testosterone levels is vital to keep your treatment effective and to make any necessary adjustments along the way. It’s also important to avoid certain medications and supplements that could interfere with your hormonal treatment. Have you thought about incorporating stress management strategies to maintain hormonal balance? Many patients notice improvements in mood, energy, and libido within just 7-10 days, but remember, it may take up to three months for the full benefits to stabilize.
Prioritizing your post-treatment care is essential for achieving the desired outcomes and ensuring a successful experience with the advanced Virden Method™. Stay engaged with your healthcare provider and follow their recommendations closely. You’re not alone in this journey; support is always available to help you feel your best.

Open communication with your healthcare provider during hormone treatment is essential for achieving the best results. Have you ever felt uncertain about your treatment? You're not alone. Many of our clients, including a busy executive who experienced life-changing results, have found that sharing their concerns, questions, or any changes in their health status can greatly enhance their overall experience and outcomes. This collaborative approach not only tailors your treatment to meet your specific needs but also allows for timely adjustments.
Research shows that effective communication between patients and providers leads to better adherence and satisfaction—both crucial for successful hormone therapy. When you engage in conversations about your care strategy, you strengthen the therapeutic alliance, which can lead to improved health outcomes. As noted by Swift et al. (2018), accommodating client preferences can enhance treatment results and lower dropout rates.
Remember, your voice matters in this process. Don’t hesitate to express your thoughts and feelings regarding your therapy. To make the most of your appointments, consider preparing specific questions or concerns in advance. This way, you can ensure that your needs are addressed, and you feel supported every step of the way. Your health journey is important, and we’re here to help you navigate it with care and understanding.

Navigating hormone pellet therapy can feel overwhelming, but it’s important to remember that you’re not alone in this journey. By focusing on personalized assessments and maintaining open communication with your healthcare providers, you can tailor your treatment to fit your unique health needs. This approach not only enhances the effectiveness of the therapy but also fosters a sense of empowerment.
Consider these key strategies:
Each of these elements is crucial in improving your therapy outcomes and supporting your overall health and well-being.
The importance of these tips truly cannot be overstated. Embracing a comprehensive care plan that includes these essential practices allows you to take charge of your health. By actively participating in your treatment journey and seeking support from experts like those at Amavita Heart and Vascular Health, you can pave the way for enhanced vitality and heart health. Remember, you deserve to feel your best every step of the way.
Why is it important to consult Amavita Heart and Vascular Health before starting hormone therapy?
Consulting Amavita Heart and Vascular Health is crucial for personalized assessments that cater to your unique health profile, especially if you have pre-existing cardiovascular conditions. This ensures the safety and effectiveness of your treatment while minimizing associated risks.
What substances are used in the hormone therapy at Amavita Heart and Vascular Health?
The treatment utilizes FDA-regulated, natural substances that align with your body’s physiology.
What does the assessment process involve at Amavita Heart and Vascular Health?
The assessment includes a comprehensive cardiac evaluation, advanced imaging, and testing to guarantee cardiovascular safety.
What are the potential cardiovascular benefits of customized endocrine treatment?
Recent studies indicate that customized endocrine treatment can lead to an 18% reduction in the likelihood of major adverse cardiovascular events for patients who are properly managed.
What is the Virden Method™ used for in hormone therapy?
The Virden Method™ is an innovative technique used for pellet insertion, allowing all pellets to be placed at once through a single entry point, minimizing discomfort and promoting faster healing.
How long does the pellet insertion procedure take?
The pellet insertion procedure takes approximately 15 minutes.
How can understanding the insertion procedure help patients?
Familiarizing oneself with the steps involved in the procedure can alleviate anxiety and empower patients to approach the treatment with confidence.
Why is it essential to monitor hormone levels regularly after therapy?
Regular monitoring of hormone levels is essential for confirming how well the treatment is working and for making timely adjustments to your care plan when needed.
What are the key benefits of regular hormone level monitoring?
Key benefits include improved heart function, improved blood vessel health, and a reduced risk of major adverse cardiovascular events.
How can the healthcare team at Amavita Heart and Vascular Health support patients during their treatment journey?
The healthcare team is dedicated to providing support every step of the way, helping patients monitor their treatment's impact on health and make informed decisions.