

Recognizing the symptoms of heart aneurysms is crucial, especially for elderly patients who may face a higher risk of serious complications. Understanding these warning signs can empower individuals to seek timely medical attention, potentially saving lives. Yet, many seniors remain unaware of the subtle indicators that could signal a life-threatening condition.
What are the key symptoms that every elderly patient should be vigilant about? Early detection can truly make a difference in health outcomes. By being aware of these signs, patients can take proactive steps towards their well-being.
In addition to this, it’s important to remember that seeking help is a sign of strength. If you or a loved one notice any unusual symptoms, don’t hesitate to reach out to a healthcare professional. Your health matters, and understanding these signs can lead to better care and support.
At Amavita Heart and Vascular Health, led by the compassionate Dr. Pedro Martinez-Clark, we understand the unique cardiovascular needs of seniors, particularly when it comes to heart artery issues. We know that many patients may feel anxious about their health, especially when faced with the possibility of vascular abnormalities that often go unnoticed until they become serious. That’s why we employ advanced diagnostic methods, like echocardiograms and CT scans, to help identify these issues early on. Early detection is crucial, as many conditions can be asymptomatic until they escalate into emergencies.
Dr. Martinez-Clark emphasizes the importance of timely intervention. He believes that elective surgical repair can significantly lower the risk of life-threatening complications. Our commitment to minimally invasive procedures means that you can expect optimal outcomes and quicker recovery times. We want you to feel confident in your care, knowing that our approach prioritizes your comfort and well-being.
At Amavita, we take pride in our compassionate, patient-centered approach. Each individual receives the personalized attention they deserve, ensuring that your concerns are heard and addressed. We’re here to support you every step of the way, making us a trusted provider for expert cardiovascular care in Miami. If you have questions or need assistance, please don’t hesitate to reach out. Your health and peace of mind are our top priorities.

Chest discomfort can often feel sharp or pulsating, and recognizing it as a potential warning sign of heart aneurysm symptoms is important. This discomfort might stem from the pressure an expanding blood vessel puts on nearby tissues, which are indicative of heart aneurysm symptoms. For elderly patients, understanding these implications is crucial. Sadly, heart aneurysm symptoms are often misdiagnosed, as they can resemble other conditions, which may delay necessary treatment.
When chest pain occurs, seeking prompt medical assessment is vital to evaluate for heart aneurysm symptoms. It could indicate a serious complication, such as a ruptured blood vessel. Research indicates that misdiagnosis rates for chest discomfort in older individuals can be alarmingly high. This highlights the need for increased awareness and swift action. For instance, consider the case of a 73-year-old man with a 14 mm fusiform dilation in the left main coronary artery. This situation underscores the importance of recognizing chest pain as a possible sign of heart aneurysm symptoms related to an underlying vascular problem. Timely intervention in this case significantly improved the individual’s condition, demonstrating how critical it is to address chest pain without delay.
Elderly individuals should feel empowered to discuss any episodes of chest pain with their healthcare providers. Early detection and treatment can greatly reduce the risk of life-threatening complications. Remember, you are not alone in this; reaching out for help is a strong and important step towards ensuring your health and well-being.

Experiencing shortness of breath can be concerning, especially when it feels like pressure is building in your chest. This sensation might indicate that a blood vessel is dilating and affecting your lungs or airways, making it harder to breathe. For older adults, this symptom can be particularly alarming and should prompt a quick visit to a healthcare professional. It’s important to understand that this could signal a more serious condition that needs immediate attention.
Healthcare experts emphasize the significance of recognizing shortness of breath as a serious warning sign. It may be linked to issues like life-threatening conditions, including heart aneurysm symptoms. If you or a loved one is facing this challenge, timely diagnostic imaging and personalized treatment plans are often essential. These plans might include minimally invasive procedures designed to relieve pressure and help restore normal breathing.
The Amavita CardioElite™ program is here to support you through this process. It offers FDA-cleared AI ultrasound for bedside cardiac diagnostics, along with a clear pathway to AHA certification and comprehensive staff education. This means that you can receive the best possible care tailored to your needs.
Given the potential seriousness of shortness of breath, it’s crucial for patients and caregivers to remain vigilant. If you notice this symptom, don’t hesitate to seek help. Remember, you’re not alone in this journey, and there are resources available to ensure you receive the care you deserve. Your health and well-being are our top priorities.

Experiencing discomfort in your back, especially in the lower region, can sometimes be a sign of something more serious, like an abdominal aortic dilation. Many patients describe this pain as persistent or throbbing, and it’s important to pay attention to these signals.
For older adults, it’s crucial to recognize that unexplained back discomfort, particularly when accompanied by other symptoms, warrants further examination. This is not just about discomfort; it’s about ensuring your health and well-being. Have you noticed any other signs that concern you?
If you’re feeling anxious or unsure, remember that you’re not alone. Seeking help can provide clarity and peace of mind. It’s essential to talk to a healthcare professional who can guide you through the necessary steps to rule out serious issues, such as a blood vessel rupture.
Your health matters, and understanding these signs can lead to better outcomes. Please don’t hesitate to reach out for support; taking that step can make all the difference.

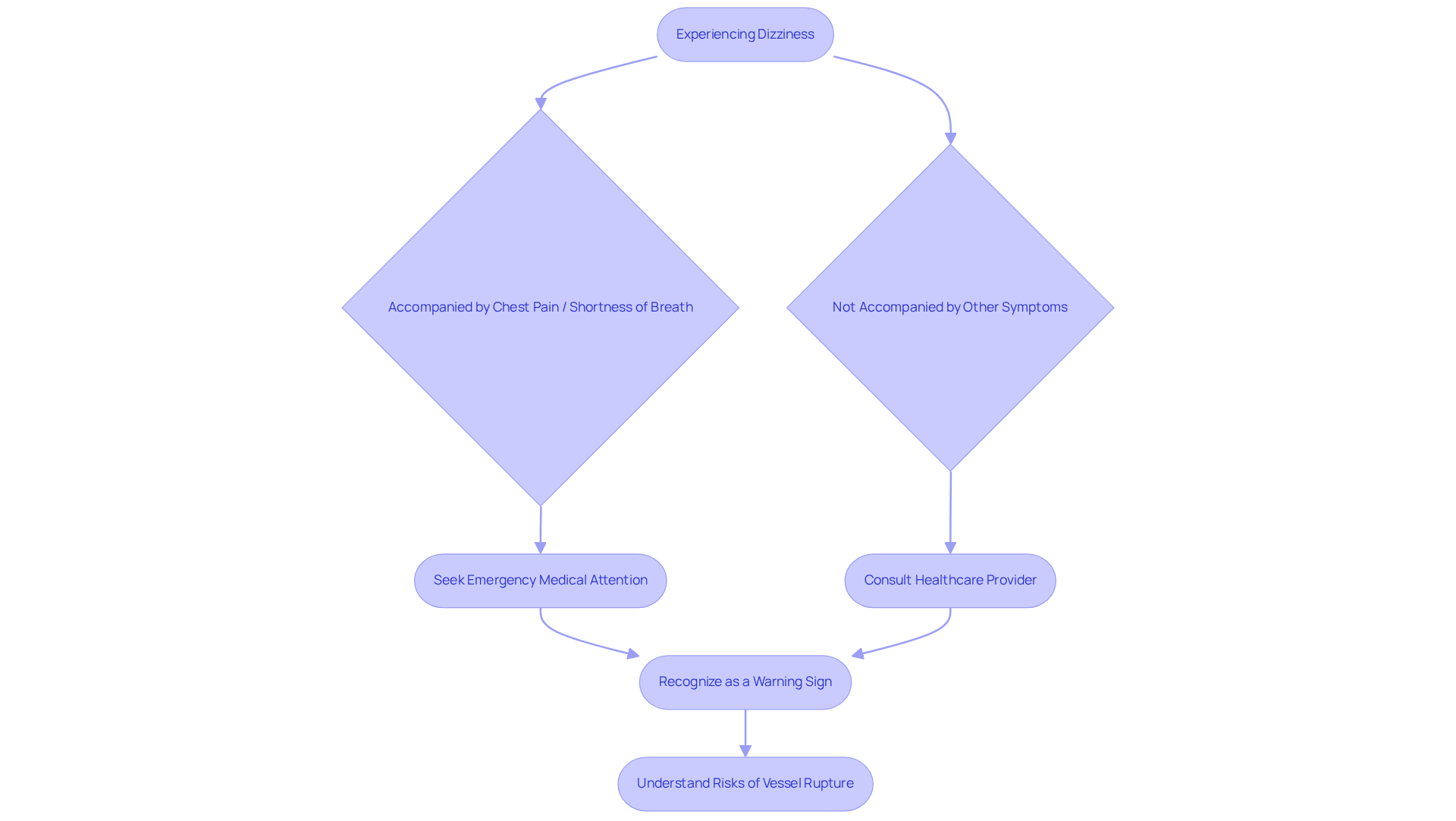
Dizziness or lightheadedness can be concerning, especially for our senior patients. It may indicate serious issues related to vascular malformations, particularly when these conditions disrupt blood circulation or lead to internal bleeding. If you or a loved one experiences sudden dizziness—especially when it is accompanied by heart aneurysm symptoms such as chest pain or shortness of breath—it is crucial to seek medical attention right away. Neurologists emphasize that dizziness in older adults can signal severe problems, as the risk of vessel rupture increases with age. In fact, current data shows that around 30,000 brain blood vessel ruptures occur each year, underscoring the importance of recognizing dizziness as a potential warning sign. Taking prompt action can significantly improve outcomes, as 50% of ruptured blood vessel cases can be fatal.
Real-life stories highlight this urgency. Many individuals have reported dizziness as a warning before a rupture. For example, one person described feeling lightheaded just before a sudden, severe headache, which ultimately led to the discovery of a ruptured aneurysm. The impact of such ruptures on blood circulation can be devastating, particularly for older individuals who may already have weakened vascular health. Recognizing dizziness as a potential warning sign of heart aneurysm symptoms is essential for ensuring timely and effective treatment. As Dr. Christopher Kellner, a neurologist, wisely notes, "Dizziness can frequently indicate the initial warning of a serious condition, and it is vital for elderly patients to pursue prompt medical assessment when encountering such issues."
If you or someone you care about is experiencing dizziness, please don’t hesitate to reach out for help. Your health and well-being are important, and there are resources available to support you.

Tachycardia, or a rapid heartbeat, can often arise when the body is under significant stress, which may include experiencing heart aneurysm symptoms such as during an aneurysm rupture. This can lead to feelings of anxiety or panic, which may complicate the situation further. For elderly patients, a sudden increase in heart rate—especially when it is associated with heart aneurysm symptoms like chest pain, dizziness, or shortness of breath—calls for immediate medical attention.
Recent studies indicate that tachycardia frequently occurs during vascular events, highlighting its importance as a potential indicator of serious underlying issues. Cardiologists stress that recognizing this symptom early can be vital for timely intervention and better outcomes.
Managing tachycardia in individuals with vascular bulges typically involves a combination of medications to stabilize heart rate and careful monitoring to prevent complications. Understanding the connection between tachycardia and heart aneurysm symptoms is crucial for seniors and their caregivers. This knowledge ensures they are prepared to respond swiftly in case of emergencies.
If you or a loved one experiences these symptoms, don’t hesitate to seek help. Remember, you’re not alone in this journey, and support is always available.

Nausea can often signal something more serious, especially when a blood vessel bulge puts pressure on nearby organs or leads to complications like internal bleeding. For older adults, persistent nausea—particularly when accompanied by symptoms such as back pain, dizziness, or sudden changes in vision—should never be overlooked. Research indicates that this nausea might stem from pressure exerted by a bulge on the brain or other vital areas, potentially pointing to a serious condition that needs immediate medical attention.
Gastroenterologists emphasize the importance of recognizing these symptoms, as they can frequently lead to timely diagnoses of vascular issues in seniors. Have you or a loved one experienced unexplained nausea? There are real-life cases where seniors facing this symptom were ultimately diagnosed with vascular conditions, highlighting the critical need for awareness and prompt action.
Understanding these connections can empower individuals and caregivers to seek help early for heart aneurysm symptoms, which may lead to improved outcomes in cases related to aneurysms. Remember, you’re not alone in this journey. Reaching out for support can make a significant difference in navigating health concerns.

Leg swelling can be concerning, especially for elderly individuals. It may occur if an aneurysm disrupts blood flow or leads to complications like deep vein thrombosis. If you notice sudden or unexplained swelling in one or both legs, it’s essential to seek medical evaluation promptly. This could indicate a serious underlying issue that needs attention.
Conditions such as Peripheral Artery Disease (PAD) and Chronic Venous Insufficiency (CVI) can also contribute to leg swelling. At Amavita Heart and Vascular Health, our specialists are here to help. We provide expert treatment for these vascular issues, utilizing advanced diagnostic imaging and minimally invasive procedures to restore proper blood flow.
Timely assessment and treatment can significantly enhance your mobility and lessen discomfort. We understand that seeking help can be daunting, but rest assured, our compassionate team is dedicated to ensuring you receive the care you need without unnecessary delays. Your health and comfort are our top priorities.

Fatigue can often be a subtle yet important sign of heart aneurysm symptoms, particularly when it appears alongside other warning signs. Many seniors may notice an increase in fatigue or a general sense of weakness. It’s crucial to understand that unexplained fatigue, particularly when paired with heart aneurysm symptoms like chest pain or shortness of breath, should prompt a visit to a healthcare provider. Geriatricians emphasize the importance of getting a medical assessment to rule out serious conditions.
In addition to this, recent studies indicate that exhaustion can significantly impact the detection of vascular issues. Many individuals report feeling unusually fatigued before receiving their diagnosis. Recognizing these signs is vital, as taking prompt action can lead to better outcomes for older adults facing these challenges.
If you or a loved one are experiencing unexplained fatigue, it’s essential to reach out for support. Remember, you’re not alone in this journey, and there are caring professionals ready to help you navigate your health concerns. Your well-being is important, and seeking help can make a difference.
Recognizing the heart aneurysm symptoms is incredibly important. Prompt medical treatment can make a real difference in outcomes for individuals facing this serious health concern. Did you know that around 30,000 people in the United States experience a brain blood vessel rupture each year? Sadly, many suffer severe complications. Research indicates that about 25% of those with a ruptured blood vessel may not survive the first 24 hours, which underscores the need for immediate care.
If you or someone you know experiences a sudden, intense headache—often described as the worst headache of one’s life—it’s crucial to seek medical evaluation right away, as these may be heart aneurysm symptoms. Other warning signs to watch for include:
Furthermore, more than 6 million people in the U.S. have unruptured brain aneurysms, which translates to 1 in 50 individuals. This statistic highlights the importance of awareness and early diagnosis regarding heart aneurysm symptoms. At Amavita Heart and Vascular Health, we prioritize early diagnosis and intervention. Thanks to advancements in imaging and treatment, outcomes for those affected by vascular conditions have greatly improved.
Emergency medicine specialists stress that early detection of heart aneurysm symptoms is crucial. As one expert wisely noted, "Time is brain." This saying emphasizes the importance of seeking medical care at the first sign of trouble. It’s also significant to note that 15% of individuals with a ruptured blood vessel may not recognize heart aneurysm symptoms and thus may not make it to the hospital, further highlighting the critical need for prompt intervention. Misdiagnosis can occur in up to 25% of individuals seeking help for brain aneurysms, which is why thorough evaluation is essential when heart aneurysm symptoms present themselves.
Our dedicated team is here to provide comprehensive care and support for those facing these serious health challenges. By fostering awareness and encouraging prompt action, we aim to improve outcomes and enhance the quality of life for our patients. Remember, if you or a loved one experiences any concerning symptoms, please don’t hesitate to seek immediate medical attention. Your health and well-being are our top priorities.

Recognizing the symptoms of heart aneurysms is crucial, especially for our elderly loved ones who may be more vulnerable to these serious health issues. By understanding and identifying these symptoms, we can pave the way for timely medical intervention, which is vital for improving outcomes and potentially saving lives. Awareness truly is the first step in managing heart health effectively.
Throughout this article, we’ve discussed various symptoms associated with heart aneurysms, such as:
Each of these symptoms acts as a critical warning sign that should never be overlooked. The importance of seeking immediate medical attention cannot be overstated; early detection and intervention can significantly reduce the risks associated with aneurysm complications.
Ultimately, empowering elderly individuals and their caregivers to recognize these symptoms and act promptly can lead to better health outcomes. It’s vital to foster an environment where discussions about heart health are encouraged, ensuring that no one feels alone in their journey. If any concerning symptoms arise, reaching out for medical assistance is a strong and necessary step towards safeguarding health and well-being. Remember, you are not alone, and support is always available.
What is Amavita Heart and Vascular Health known for?
Amavita Heart and Vascular Health specializes in expert cardiovascular care for seniors, focusing on heart artery issues and the unique cardiovascular needs of older adults.
Who leads the team at Amavita Heart and Vascular Health?
The team is led by Dr. Pedro Martinez-Clark, who emphasizes compassionate care and timely intervention for cardiovascular issues.
Why is early detection important in heart health?
Early detection is crucial because many cardiovascular conditions can be asymptomatic until they escalate into emergencies. Advanced diagnostic methods like echocardiograms and CT scans are employed to identify issues early on.
What types of procedures does Amavita offer for heart conditions?
Amavita offers minimally invasive procedures that prioritize patient comfort and well-being, aiming for optimal outcomes and quicker recovery times.
What warning signs should elderly patients be aware of regarding heart aneurysms?
Elderly patients should recognize chest pain and shortness of breath as potential warning signs of heart aneurysm symptoms, which may indicate serious complications.
What should a patient do if they experience chest pain?
If chest pain occurs, it is vital to seek prompt medical assessment to evaluate for potential heart aneurysm symptoms, as this could indicate a serious complication.
How does Amavita support patients experiencing shortness of breath?
Amavita emphasizes the importance of recognizing shortness of breath as a serious warning sign and provides timely diagnostic imaging and personalized treatment plans, including minimally invasive procedures.
What resources does Amavita offer for cardiac diagnostics?
The Amavita CardioElite™ program offers FDA-cleared AI ultrasound for bedside cardiac diagnostics, ensuring patients receive tailored care and comprehensive support.
How can patients empower themselves regarding their heart health?
Patients should feel empowered to discuss any episodes of chest pain or shortness of breath with their healthcare providers, as early detection and treatment can significantly reduce the risk of life-threatening complications.