

Recognizing the symptoms of end-stage cardiac amyloidosis is crucial for timely intervention and improved patient outcomes. As this complex condition progresses, individuals may experience a range of debilitating symptoms, including:
With the intertwining nature of these symptoms, understanding their implications can feel overwhelming.
How can patients and caregivers effectively identify and manage these warning signs? It’s essential to enhance quality of life and ensure appropriate medical support. By being aware of these symptoms, you can take proactive steps towards seeking help and improving your situation.
In addition to this, consider keeping a journal of symptoms to share with your healthcare provider. This can help in recognizing patterns and making informed decisions about your care. Remember, you are not alone in this journey; support is available.
Furthermore, reaching out to healthcare professionals can provide you with the guidance and reassurance you need. They can help you navigate this challenging time, ensuring you receive the care that truly matters.
Ultimately, understanding these symptoms is the first step towards taking control of your health. Together, we can work towards enhancing your quality of life and ensuring you feel supported every step of the way.
Fatigue in cardiac amyloidosis can be truly overwhelming. Many patients describe it as a tiredness that just doesn’t seem to lift, even with rest. This happens because the heart struggles to circulate blood effectively, leading to less oxygen reaching your tissues. As a result, daily activities can feel increasingly exhausting, which can take a toll on your quality of life. Recognizing the end-stage cardiac amyloidosis symptoms early is crucial; it can lead to timely medical intervention and management strategies that can significantly improve your well-being.
At Amavita Cardiovascular Health, we understand that feeling unusually fatigued during your daily routine can be concerning. It may signal various heart-related conditions, such as:
Our comprehensive cardiac evaluation is designed to pinpoint the specific cause of your fatigue. Based on your diagnosis, we’ll work together to develop a customized treatment strategy aimed at enhancing your heart function and revitalizing your energy levels.
If you have risk factors like a family history of heart disease, high blood pressure, high cholesterol, or diabetes, our preventive cardiology strategy combines advanced risk evaluation tools with personalized interventions. This approach can significantly lower your risk of a heart attack.
Remember, you’re not alone in this journey. We’re here to support you every step of the way.

Shortness of breath can be a distressing experience, particularly for individuals experiencing end-stage cardiac amyloidosis symptoms. This symptom, which is one of the end-stage cardiac amyloidosis symptoms, often arises during both exertion and rest, signaling potential pulmonary congestion. When fluid accumulates in the lungs due to the heart's inability to maintain proper circulation, it can lead to troubling feelings of breathlessness, which are common end-stage cardiac amyloidosis symptoms.
Have you ever noticed that lying flat makes it harder to breathe? This condition, known as orthopnea, is common among patients experiencing end-stage cardiac amyloidosis symptoms and can significantly impact daily life. Recognizing end-stage cardiac amyloidosis symptoms is crucial, as it may prompt timely interventions, such as administering diuretics to alleviate fluid overload.
Research indicates that about 67% of individuals with wild-type transthyretin ATTR experience breathlessness or symptoms of end-stage cardiac amyloidosis. This statistic underscores the importance of careful observation for the symptoms of end-stage cardiac amyloidosis. Cardiologists emphasize that early identification and management of pulmonary congestion can greatly improve outcomes for patients experiencing end-stage cardiac amyloidosis symptoms.
It's essential for caregivers and healthcare providers to remain vigilant for the signs of end-stage cardiac amyloidosis symptoms. Remember, you are not alone in this journey. Seeking help and support can make a significant difference in your quality of life. If you or a loved one are experiencing these symptoms, please reach out to your healthcare team. They are here to help you navigate these challenges with compassion and understanding.

Fluid retention, or edema, is a common and concerning symptom for many individuals facing end-stage cardiac amyloidosis symptoms, affecting around 50% of those with circulatory failure. This condition often manifests as noticeable swelling in the legs, ankles, and abdomen, which can lead to discomfort and significant mobility challenges. The root cause of this fluid buildup lies in the heart's diminished ability to pump blood effectively, resulting in fluid backing up in the veins. Recognizing the end-stage cardiac amyloidosis symptoms is essential, as they may signal a decline in heart function and require prompt medical evaluation.
Have you noticed any swelling? Recent findings highlight that effectively managing edema can significantly enhance quality of life and mobility for individuals. This makes awareness and early intervention vital in caring for those with cardiac conditions. Amavita's CardioElite™ program plays a crucial role in this management by offering advanced, real-time diagnostic data and 24/7 cardiology consultation. This proactive approach addresses fluid retention more effectively, ensuring that patients receive the support they need.
In the words of Dr. Pieter Muntendam, "Effective management of edema is crucial for improving patient outcomes in heart failure." This statement underscores the importance of identifying and addressing fluid retention in cardiac conditions. Amavita's CardioElite™ program fulfills this necessity with its comprehensive strategy, incorporating AI and AHA certification to enhance care. Remember, you are not alone in this journey; support is available to help you navigate these challenges.

Patients with cardiac disease often face various arrhythmias, especially atrial fibrillation (AF) and ventricular tachycardia (VT). Did you know that the occurrence of AF in individuals with transthyretin condition (ATTR) can be as high as 88%? This statistic underscores the importance of careful observation, particularly for those in high-risk groups, such as individuals with diabetes, hypertension, or a family history of cardiovascular issues. These irregular heartbeats can lead to symptoms such as palpitations, dizziness, and even fainting, which are considered end-stage cardiac amyloidosis symptoms, often signaling more advanced stages of the disease.
Effective management of these arrhythmias is crucial to reduce risks like stroke and heart failure. At Amavita Heart and Vascular Health, our cardiologists emphasize that anticoagulation therapy is recommended for anyone with AF, regardless of their CHADS-VA score. This is due to the heightened thromboembolic risk associated with end-stage cardiac amyloidosis symptoms. Furthermore, it’s essential for individuals to recognize the symptoms of arrhythmias and understand the importance of promptly reporting these to their healthcare provider.
Regular ECG monitoring every 6-12 months is vital for proactive management, as it can help detect any changes in heart rhythm early. Amavita's advanced imaging capabilities play a significant role in this process, providing detailed assessments that guide treatment decisions and enhance patient outcomes. This proactive approach can greatly improve the quality of life for those affected by this complex condition. Remember, you’re not alone in this journey; we’re here to support you every step of the way.

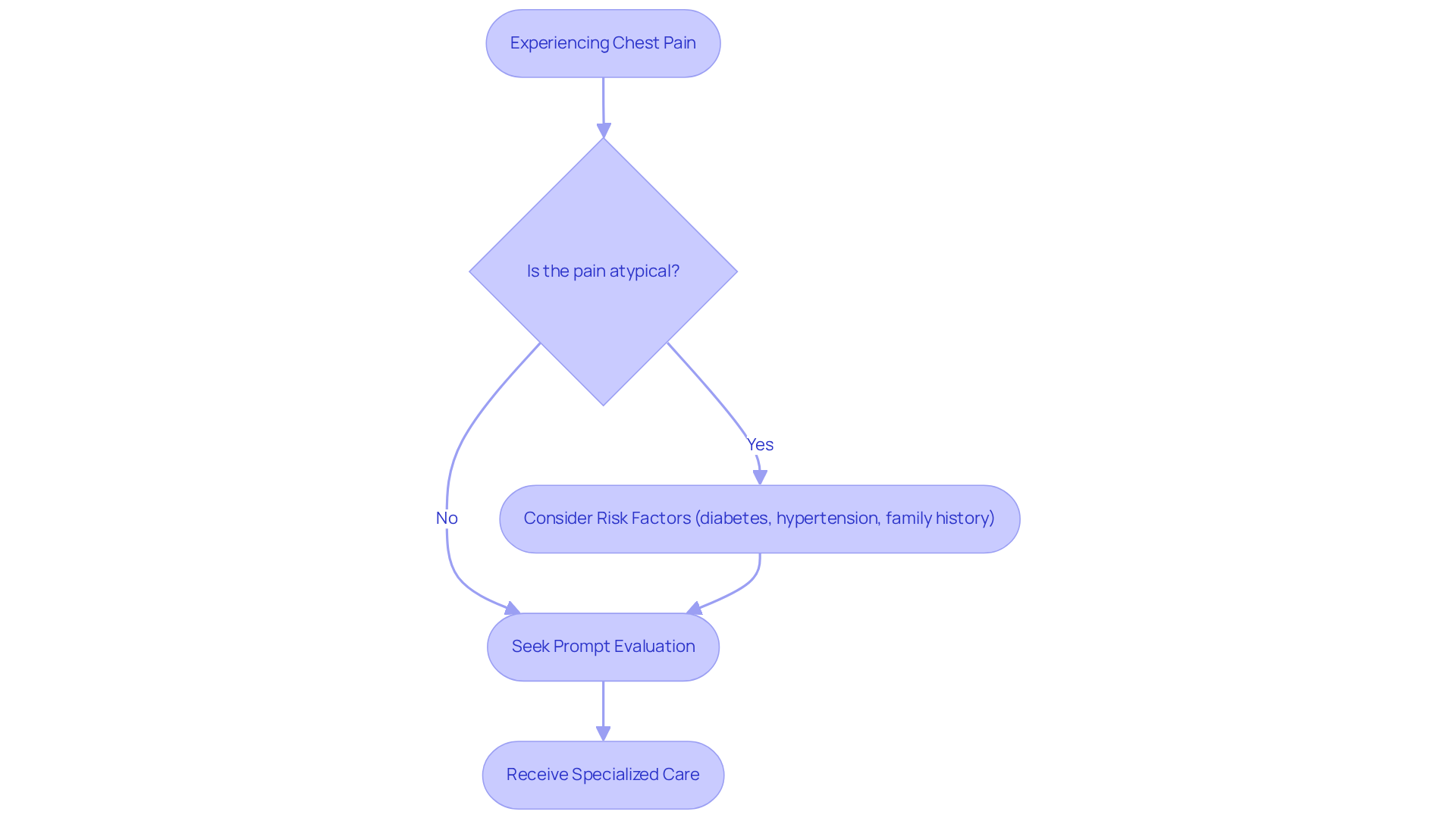
Chest pain can often feel different from typical angina when considering end-stage cardiac amyloidosis symptoms. Many patients describe a sense of discomfort or pressure in their chest, which can easily be mistaken for end-stage cardiac amyloidosis symptoms or other health issues. This unusual sensation may signal that the heart muscle is under significant strain, potentially leading to serious problems such as heart failure, a heart attack, or end-stage cardiac amyloidosis symptoms.
Have you ever felt uncertain about your symptoms? Recent studies show that misdiagnosis is common among those experiencing atypical chest pain, underscoring the importance of thorough evaluations to identify end-stage cardiac amyloidosis symptoms. At Amavita Heart and Vascular Health, we understand that individuals at high risk - such as those with diabetes, hypertension, or a family history of heart disease - need specialized care. Our advanced imaging techniques play a crucial role in accurately diagnosing conditions like microvascular angina, which can present with angina-like symptoms.
It's essential to seek prompt evaluation of chest pain. Doing so can lead to better management and improved outcomes for those with cardiac conditions. Remember, you’re not alone in this journey; we’re here to support you every step of the way.

Dizziness can be a concerning sign for those with end-stage cardiac amyloidosis symptoms, often linked to low blood pressure or reduced heart function. If you’re an elderly patient, you might find yourself feeling lightheaded, especially when standing up quickly. This can increase the risk of falls and injuries, which is understandably worrisome. It’s important to pay attention to the end-stage cardiac amyloidosis symptoms, as they may indicate that your heart function is declining, and timely adjustments in treatment could be necessary.
At Amavita Heart and Vascular Health, we understand how vital it is to evaluate and manage these symptoms effectively. Our advanced imaging capabilities play a crucial role in this process. We want you to know that monitoring your end-stage cardiac amyloidosis symptoms is essential for your safety and for optimizing your care strategies. Have you noticed lightheadedness? You’re not alone; many older individuals with cardiovascular issues experience this, highlighting the need for careful evaluation and management of blood pressure to prevent complications.
Our dedicated cardiovascular care at Amavita ensures that those at high risk - like individuals with diabetes, hypertension, or a family history of heart issues - receive the tailored approaches necessary for effective treatment and monitoring. Remember, you deserve compassionate care that addresses your unique needs. If you have any concerns, please don’t hesitate to reach out. We’re here to support you every step of the way.

Unexplained weight loss can be concerning, especially for those with heart issues. It may stem from a mix of factors like reduced appetite, metabolic changes, and the increased energy demands that come with heart failure. This symptom can be alarming and might signal a decline in overall health.
Have you noticed changes in your weight? Regularly monitoring your weight is crucial for catching potential complications early. It allows for timely intervention and support, ensuring you receive the care you need.
In addition to this, it’s important to talk to your healthcare provider about any changes you observe. They can help you understand what’s happening and guide you through the next steps. Remember, you’re not alone in this journey. Seeking help is a sign of strength, and there are resources available to support you.

Palpitations, which feel like a racing or fluttering pulse, can be quite concerning, especially for those with end-stage cardiac amyloidosis symptoms. Did you know that around 30-50% of individuals with cardiovascular conditions experience arrhythmias? This makes palpitations a significant issue for many. Patients often describe their hearts as 'skipping beats' or beating too quickly, which can understandably indicate end-stage cardiac amyloidosis symptoms and cause anxiety.
Recognizing palpitations is essential. They might signal the need for further cardiac evaluation and treatment to prevent serious complications like stroke or cardiac arrest. At Amavita, we understand how unsettling this can be, and we’re here to help. We provide comprehensive arrhythmia management, using continuous monitoring technology to pinpoint specific types of arrhythmias and advanced treatments that can restore your heart's natural rhythm.
Our cardiologists emphasize the importance of paying close attention to these signs. They often say, 'Prompt intervention can lead to better outcomes and an improved quality of life.' This is why effective management strategies are crucial. They may include:
We want you to know that you’re not alone in this journey. Our comprehensive approach ensures you receive the care necessary to effectively manage your end-stage cardiac amyloidosis symptoms. If you have any concerns, please reach out. Your health and well-being are our top priorities.

Many patients with cardiac conditions find themselves struggling with sleep disturbances, such as insomnia and sleep apnea. Have you ever felt discomfort or anxiety about your health that keeps you awake at night? These feelings are common and can stem from the physiological effects of heart failure.
Poor sleep quality doesn’t just leave you feeling tired; it can also lead to cognitive decline, making it even more crucial for healthcare providers to address these sleep issues. In addition to this, recognizing and treating sleep disturbances can significantly improve your overall well-being.
It’s important to know that you’re not alone in this. Many people share similar experiences, and there are effective solutions available. By incorporating sleep management into your treatment plan, you can regain control over your nights and enhance your quality of life.
If you’re experiencing these challenges, please reach out to your healthcare provider. They are here to support you and can help you find the right strategies to improve your sleep. Remember, taking this step is a sign of strength and a commitment to your health.

In end-stage cardiac amyloidosis symptoms, many individuals face a challenging mix, including:
These issues can intertwine, making diagnosis and management more complicated. For example, fatigue might lead to less physical activity, which can worsen shortness of breath and swelling. Understanding these connections is vital for effective management and improving quality of life.
Have you considered how important it is to maintain open communication with your healthcare providers? Regular follow-ups can make a significant difference, allowing for timely interventions that address all your concerns. Research indicates that up to two-thirds of cardiac amyloidosis cases may go unnoticed in individuals with heart failure with preserved ejection fraction (HFpEF). This highlights the need for vigilance in monitoring the symptoms of end-stage cardiac amyloidosis.
As healthcare providers often emphasize, managing multiple symptoms effectively can lead to better outcomes and enhance overall well-being. Remember, you are not alone in this journey. Seeking support and staying informed can empower you to take charge of your health.

Recognizing the key symptoms of end-stage cardiac amyloidosis is essential for timely intervention and management. This complex condition can manifest through a range of distressing symptoms, such as:
Understanding these symptoms not only facilitates better patient care but also enhances the quality of life for those affected.
Have you or a loved one experienced any of these symptoms? It’s important to know that you’re not alone. Throughout this article, we’ve emphasized the significance of early recognition and proactive management of these symptoms. Each symptom presents unique challenges and potential complications, making it crucial for patients and caregivers to maintain open communication with healthcare providers. By being vigilant and seeking timely medical evaluations, individuals can navigate the complexities of cardiac amyloidosis more effectively.
Ultimately, the journey through end-stage cardiac amyloidosis can feel overwhelming, but support and resources are available. Empowering yourself with knowledge about the symptoms and their implications can lead to better health outcomes. Remember, seeking help is a sign of strength. Taking proactive steps in managing these symptoms can significantly improve your quality of life. Don’t hesitate to reach out for support; you deserve it.
What is fatigue in cardiac amyloidosis, and why is it significant?
Fatigue in cardiac amyloidosis is an overwhelming tiredness that does not improve with rest, occurring because the heart struggles to circulate blood effectively. This leads to less oxygen reaching tissues, making daily activities exhausting and impacting quality of life. Recognizing this symptom early is crucial for timely medical intervention.
What heart-related conditions can fatigue signal?
Fatigue may indicate various heart-related conditions, including coronary artery disease, heart failure, and valve issues.
How does Amavita Cardiovascular Health approach fatigue evaluation?
Amavita offers a comprehensive cardiac evaluation to identify the specific cause of fatigue. Based on the diagnosis, they develop a customized treatment strategy aimed at improving heart function and revitalizing energy levels.
What preventive measures does Amavita recommend for those at risk of heart disease?
For individuals with risk factors such as a family history of heart disease, high blood pressure, high cholesterol, or diabetes, Amavita employs a preventive cardiology strategy that combines advanced risk evaluation tools with personalized interventions to significantly lower the risk of a heart attack.
What is shortness of breath, and how does it relate to end-stage cardiac amyloidosis?
Shortness of breath is a distressing symptom often experienced by individuals with end-stage cardiac amyloidosis. It can occur during exertion and rest due to pulmonary congestion from fluid accumulation in the lungs, indicating the heart's inability to maintain proper circulation.
What is orthopnea, and how does it affect patients with cardiac amyloidosis?
Orthopnea is a condition where lying flat makes it harder to breathe, commonly experienced by patients with end-stage cardiac amyloidosis. This symptom can significantly impact daily life and indicates the need for timely medical interventions.
How prevalent is breathlessness in individuals with wild-type transthyretin ATTR?
Research indicates that about 67% of individuals with wild-type transthyretin ATTR experience breathlessness or symptoms related to end-stage cardiac amyloidosis.
What are the symptoms and significance of fluid retention in cardiac amyloidosis?
Fluid retention, or edema, affects around 50% of individuals with circulatory failure, manifesting as noticeable swelling in the legs, ankles, and abdomen. It is significant as it indicates a decline in heart function and requires prompt medical evaluation.
How can edema be effectively managed in patients with cardiac conditions?
Effective management of edema can significantly enhance quality of life and mobility. Amavita's CardioElite™ program offers advanced diagnostic data and 24/7 cardiology consultation to address fluid retention proactively.
What should individuals monitor regarding fluid retention, and when should they consult a healthcare provider?
Individuals should monitor for signs of swelling in the legs, ankles, and abdomen. If these symptoms worsen, it is important to consult a healthcare provider for evaluation and management.