

Understanding heart shock treatment is crucial for anyone facing the unsettling effects of arrhythmias. This innovative procedure, known as cardioversion, not only aims to restore a normal heart rhythm but also opens the door to renewed vitality and well-being. Many patients, however, may feel overwhelmed by the complexities of the treatment process and the potential risks involved.
What should you expect during cardioversion? How can it truly transform your heart health? These are important questions, and it’s completely normal to feel anxious about them. Rest assured, you’re not alone in this journey. Many have walked this path and found hope and healing through cardioversion.
In addition to restoring rhythm, this procedure can significantly enhance your quality of life. Imagine feeling more energetic and vibrant, ready to embrace each day with confidence. It’s a possibility worth exploring, and we’re here to support you every step of the way.
Heart shock treatment, often known as cardioversion, is a compassionate medical procedure aimed at restoring a normal rhythm for those experiencing arrhythmias, especially atrial fibrillation or atrial flutter. If you or a loved one has been feeling the effects of irregular heartbeats, understanding this treatment can be a crucial step towards relief. The primary goal of cardioversion is to disrupt the irregular electrical pathways in the heart, allowing it to return to its normal rhythm.
This procedure can be performed using either electrical shocks or medications. The electrical method involves delivering a controlled electric shock through electrodes placed on the chest. This brief heart shock treatment temporarily halts the heart's electrical activity, providing it a chance to reset and resume a normal rhythm. Imagine the relief of feeling your heart beat steadily again!
At Amavita Heart and Vascular Health, we understand the challenges that come with arrhythmias. Our team is dedicated to providing comprehensive management, utilizing advanced diagnostic tools and innovative, minimally invasive treatments to ensure the best possible outcomes. We focus on client-centered care, especially for elderly individuals in skilled nursing facilities, addressing their unique cardiovascular challenges with empathy and expertise.
Recent advancements in heart rhythm restoration methods, particularly heart shock treatment, have significantly improved outcomes for many. For instance, research indicates that the initial success rate of electrical conversion for AF is about 65.7%, with 47% of patients maintaining a sinus rhythm after one year. Factors like the duration of AF and prior use of antiarrhythmic medications can enhance these success rates. Cardiologists emphasize that shorter durations of AF often lead to better outcomes, underscoring the importance of timely intervention.
Real-world examples highlight the effectiveness of this treatment. In a study involving 370 individuals, the overall success rate of heart shock treatment after cardioversion was an impressive 82%. This demonstrates how heart shock treatment can quickly restore a regular heart rhythm, alleviating symptoms such as palpitations, fatigue, and breathlessness, while greatly enhancing the quality of life.
For older individuals, the benefits of this procedure are particularly significant. While AF prevalence tends to increase with age, improvements in treatment options, including electrical conversion, offer hope. Cardiologists advocate for this procedure as a viable choice for older patients, especially those without significant left ventricular dysfunction.
In summary, heart shock treatment is a vital intervention for individuals with arrhythmias. It not only restores normal heart function but also improves overall well-being. If you or someone you care about is struggling with irregular heart rhythms, don’t hesitate to reach out for support. We’re here to help you navigate this journey towards better heart health.

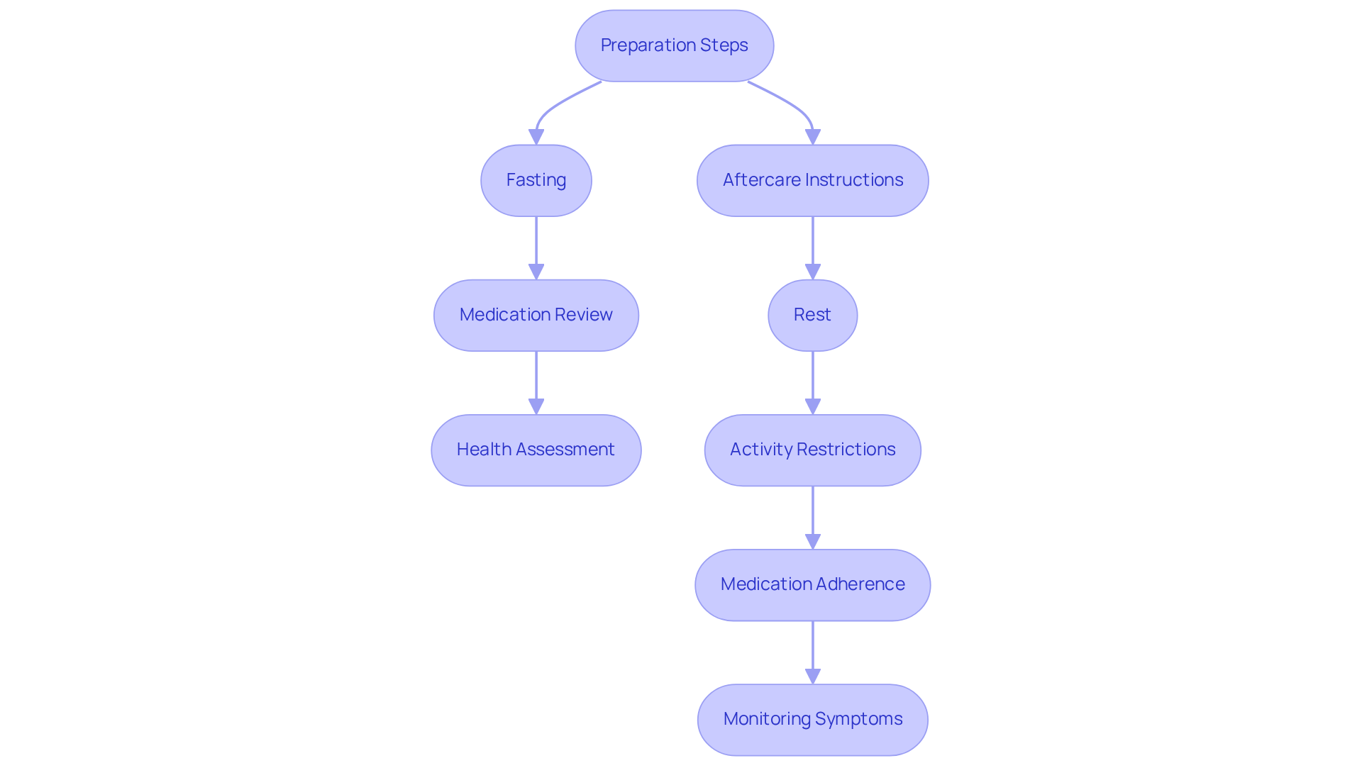
Pre-Procedure Preparation: If you're preparing for cardioversion, it's common to be advised to fast for several hours beforehand. An intravenous (IV) line will be set up to help administer sedatives and medications, ensuring you feel comfortable during the procedure. To keep you safe, an echocardiogram may also be performed to check for any blood clots in your heart.
Electrode Placement: Once you're feeling relaxed from the sedation, soft electrode pads will be gently placed on your chest. These electrodes connect to a cardioversion machine, which is carefully programmed to deliver heart shock treatment at the precise moment.
Delivery of Shock: Your healthcare provider will synchronize the device with your heart's rhythm. When everything is ready, heart shock treatment will be administered in the form of a controlled electric shock to your heart, temporarily stopping its electrical activity to help restore a normal rhythm.
Monitoring Recovery: After the shock, your heart rhythm will be closely monitored to see how well the procedure worked. Most patients regain awareness shortly after, and you'll be watched for any immediate complications to ensure your safety.
Post-Procedure Instructions: Once you're stable, you'll receive detailed guidance on your recovery. This includes advice on when to resume your normal activities and any medications you might need to prevent blood clots. Recovery times can vary, but many people find they return to their usual selves within a few days. In fact, a significant number report regaining effective mechanical atrial function within a week after the procedure. Personal stories, like those from patients such as Dolan Maraouche, highlight the positive outcomes and the vital role of a supportive healthcare team throughout this journey.


In summary, while heart shock treatment is generally safe and effective, it’s crucial for patients to engage in thorough discussions with their healthcare providers about their individual risks and benefits. Remember, you’re not alone in this journey; support is available, and together, you can make informed decisions that prioritize your health and well-being.

Heart shock treatment, or cardioversion, is a vital intervention for those facing arrhythmias, especially atrial fibrillation. By restoring a normal heart rhythm, this procedure not only eases distressing symptoms but also enhances overall well-being. Imagine being able to reclaim a more active and fulfilling life - this is what cardioversion can offer.
The article sheds light on key aspects of the cardioversion process. It explains its purpose, walks through the step-by-step procedure, and discusses both the benefits and risks involved. With a focus on patient preparation and aftercare, it highlights the importance of open communication with healthcare providers. This ensures safety and effectiveness, allowing patients to feel secure in their treatment. The impressive success rates and the positive impact on quality of life further reinforce the value of timely intervention for those struggling with irregular heart rhythms.
Ultimately, understanding heart shock treatment is crucial for patients and their families. By being informed and proactive, individuals can take significant steps toward better heart health. Whether you’re facing arrhythmias yourself or supporting a loved one, seeking guidance and support can lead to improved outcomes and a renewed sense of vitality. Remember, you’re not alone in this journey - help is available, and taking that first step can make all the difference.
What is heart shock treatment?
Heart shock treatment, also known as cardioversion, is a medical procedure aimed at restoring a normal heart rhythm for individuals experiencing arrhythmias, particularly atrial fibrillation or atrial flutter.
How does heart shock treatment work?
The treatment works by disrupting irregular electrical pathways in the heart, allowing it to return to a normal rhythm. It can be performed using electrical shocks or medications.
What is the electrical method of cardioversion?
The electrical method involves delivering a controlled electric shock through electrodes placed on the chest, temporarily halting the heart's electrical activity to provide it a chance to reset and resume a normal rhythm.
What are the success rates of heart shock treatment?
Research indicates that the initial success rate of electrical conversion for atrial fibrillation is about 65.7%, with 47% of patients maintaining a sinus rhythm after one year. A study showed an overall success rate of 82% for heart shock treatment after cardioversion.
What factors can influence the success of heart shock treatment?
Factors such as the duration of atrial fibrillation and prior use of antiarrhythmic medications can enhance the success rates of heart shock treatment.
Why is heart shock treatment particularly beneficial for older individuals?
The prevalence of atrial fibrillation tends to increase with age, and advancements in treatment options like electrical conversion offer hope for older patients, especially those without significant left ventricular dysfunction.
What symptoms can heart shock treatment alleviate?
Heart shock treatment can alleviate symptoms such as palpitations, fatigue, and breathlessness, significantly enhancing the quality of life for individuals with arrhythmias.
Where can I find support for heart shock treatment?
Amavita Heart and Vascular Health offers comprehensive management and support for individuals struggling with irregular heart rhythms, focusing on client-centered care and addressing unique cardiovascular challenges.