

Heart valve stenosis is a serious yet often overlooked cardiovascular condition. It involves the narrowing of heart openings, which can significantly hinder blood flow. This condition affects millions of people and can lead to troubling symptoms and increased health risks if not managed properly. As we learn more about the causes and treatment options available, a crucial question arises: how can we recognize the signs of heart valve stenosis and navigate the complexities of diagnosis and treatment to ensure our heart health?
Understanding your heart health is vital, and recognizing the symptoms of heart valve stenosis can be the first step towards better care. If you or a loved one are experiencing any unusual symptoms, it’s important to seek help. Remember, you’re not alone in this journey; support is available, and together we can work towards a healthier future.
Heart valve stenosis, which is the narrowing of one or more of the heart's openings, can lead to serious concerns as it obstructs normal blood flow. This condition can affect any of the four heart structures: aortic, mitral, pulmonary, and tricuspid. Heart valve stenosis, specifically aortic narrowing, restricts the aortic structure, making it harder for the heart to circulate blood effectively throughout the body. This can increase pressure within the heart chambers, and if not addressed, it may lead to heart failure.
You might experience symptoms like shortness of breath, fatigue, and swelling, which can often be mistaken for other health issues. Recent studies show that severe heart valve stenosis can significantly shorten lifespan if left untreated. In the United States, millions are living with heart valve stenosis, highlighting the importance of awareness and early intervention.
Cardiologists stress the need for timely diagnosis and treatment, as symptoms can sometimes be subtle. At Amavita Heart and Vascular Health, we understand how daunting this can be. That’s why we use innovative AI-powered diagnostic technology, including a portable, FDA-cleared AI ultrasound, to enhance early detection and ensure precise imaging of cardiovascular conditions. This technology provides real-time guidance and generates reports on heart structure and function within minutes, helping you and your healthcare team make informed decisions about your treatment.
Real-life experiences from individuals highlight how aortic narrowing can impact daily life. Many report a significant decrease in symptoms after therapies like replacement surgery, showcasing the effectiveness of these interventions. Understanding heart valve stenosis is crucial for recognizing its signs and pursuing appropriate treatment, which ultimately improves your health and quality of life. Remember, you’re not alone in this journey; support is available, and we’re here to help.

Heart valve stenosis can develop due to several key factors that are important to understand, especially as we age:
Understanding these causes and risk factors is vital for identifying individuals who may benefit from proactive cardiovascular care, particularly those at risk for heart valve stenosis. If you or a loved one are experiencing any concerns, please don’t hesitate to reach out for support. Remember, taking care of your heart is a journey, and you don’t have to navigate it alone.

Symptoms of heart valve stenosis can vary significantly depending on how severe the condition is, but they often include:
Recognizing these symptoms is crucial for the timely diagnosis and management of heart valve stenosis. Many patients report that shortness of breath is a common issue, which may indicate heart valve stenosis, often prompting them to seek medical advice. Testimonials from individuals diagnosed with cardiac obstruction highlight the importance of being aware of these signs. Early intervention in cases of heart valve stenosis can significantly improve outcomes and enhance your quality of life.
If you or a loved one are experiencing any symptoms related to heart valve stenosis, please don’t hesitate to reach out for support. You deserve care and understanding, and taking that first step can lead to a healthier, more fulfilling life.

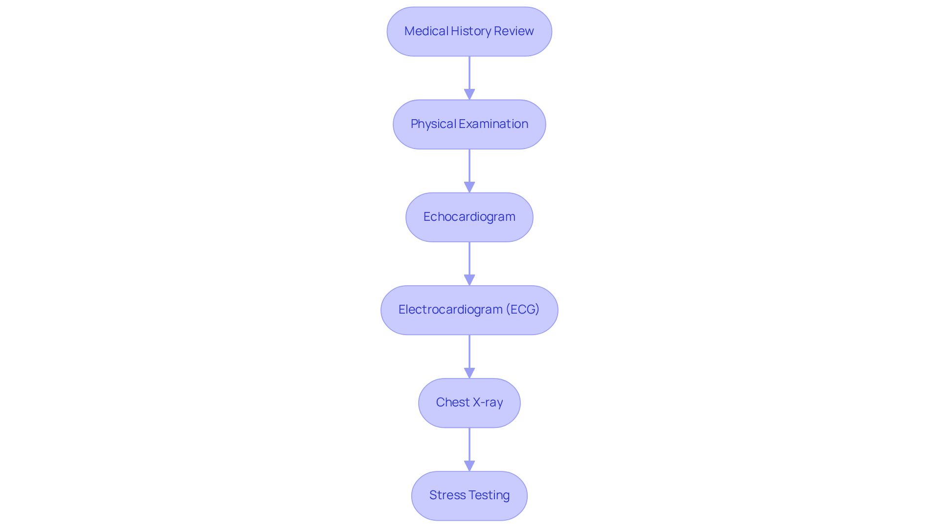
Diagnosing cardiac stenosis can feel overwhelming, but understanding the process can bring some peace of mind. Here’s a gentle overview of the key steps involved:
Medical History Review: Your healthcare provider will start by discussing your symptoms and any relevant medical history. This helps identify potential risk factors that could affect your heart health.
Physical Examination: During this step, the clinician will listen for murmurs or unusual sounds in your heart. These can indicate issues with the valves, and it’s an important part of the assessment.
Echocardiogram: This test is crucial for diagnosing heart valve stenosis. It uses ultrasound technology to visualize the structures of your heart and evaluate how well they’re functioning. Recent advancements in echocardiography have made it even more precise, allowing for a thorough assessment of the heart's structure and movement.
An electrocardiogram (ECG) checks for any irregular rhythms that might accompany heart valve stenosis. It’s a simple yet vital test that provides valuable information about your heart’s electrical activity.
Chest X-ray: A chest X-ray helps assess the size of your heart and can identify any fluid buildup in the lungs, which may be linked to heart failure. This step is essential for understanding your overall heart health.
Stress Testing: This test evaluates how your heart performs under physical exertion. It gives insights into your heart's functional capacity and helps guide your care.
Understanding these steps can empower you as a patient. Each diagnostic examination plays a significant role in overseeing your cardiovascular health. Remember, you’re not alone in this journey; your healthcare team is here to support you every step of the way.

When it comes to heart valve stenosis, treatment options are carefully tailored to the severity of the condition, and there are several approaches to consider:
At Amavita Cardiovascular and Vascular Health, we are dedicated to providing specialized care for high-risk individuals, including those with diabetes, hypertension, or a family history of cardiovascular issues. Our advanced imaging capabilities and thorough evaluations ensure that your treatment options are customized to meet your unique needs. With Dr. Martinez-Clark’s Harvard training and extensive experience in cardiovascular care, you can trust that these sophisticated tests will be seamlessly integrated into your comprehensive care plan.
Understanding the treatment options for heart valve stenosis is crucial for you and your loved ones. It empowers you to have informed discussions with your healthcare providers about the best path forward in managing heart valve stenosis. Remember, you’re not alone in this journey; we’re here to support you every step of the way.

Heart valve stenosis is a serious condition that involves the narrowing of the heart's openings, which can hinder normal blood flow and lead to significant health complications. If you or someone you know is at risk or experiencing symptoms, understanding this condition is vital. Early detection and intervention can truly make a difference in managing heart valve stenosis and enhancing your quality of life.
This article sheds light on the multifaceted nature of heart valve stenosis, highlighting various causes such as aging, congenital defects, and other health conditions. You might notice symptoms like shortness of breath, fatigue, and chest pain - these are important signals that should prompt you to seek medical attention. The diagnostic process, which includes a thorough review of your medical history and advanced imaging techniques, is essential for accurate assessment and timely treatment. Furthermore, the discussion of treatment options, from medication to innovative surgical procedures, underscores the importance of personalized care tailored to your unique needs.
Ultimately, understanding heart valve stenosis goes beyond just recognizing its signs and symptoms. It’s about empowering you to take proactive steps in managing your cardiovascular health. Awareness and education can lead to timely interventions, which are crucial in preventing the progression of this condition. If you’re experiencing symptoms or are at risk, please reach out for support. Engaging with healthcare professionals can pave the way for a healthier future. Remember, taking charge of your heart health is a journey you don’t have to face alone; help and resources are available for everyone.
What is heart valve stenosis?
Heart valve stenosis is the narrowing of one or more of the heart's openings, which obstructs normal blood flow. It can affect any of the four heart structures: aortic, mitral, pulmonary, and tricuspid.
What are the symptoms of heart valve stenosis?
Symptoms may include shortness of breath, fatigue, and swelling, which can often be mistaken for other health issues.
What are the potential consequences of untreated heart valve stenosis?
If left untreated, severe heart valve stenosis can significantly shorten lifespan and may lead to heart failure.
What are the key risk factors for developing heart valve stenosis?
Key risk factors include aging, congenital cardiac defects, rheumatic fever, high blood pressure, high cholesterol, diabetes, and chronic kidney disease.
How does aging contribute to heart valve stenosis?
Aging is the most significant risk factor, as calcium deposits can accumulate on the heart valves over time, leading to narrowing.
What congenital conditions can increase the risk of heart valve stenosis?
Individuals born with structural irregularities, such as a bicuspid aortic structure, are more susceptible to narrowing later in life.
How can rheumatic fever lead to heart valve stenosis?
Rheumatic fever, which can arise from neglected strep throat, can cause significant harm to cardiac structures, resulting in narrowing of the valves.
What innovative technology is used for diagnosing heart valve stenosis?
Amavita Heart and Vascular Health utilizes AI-powered diagnostic technology, including a portable, FDA-cleared AI ultrasound, for early detection and precise imaging of cardiovascular conditions.
How can treatment impact the quality of life for those with heart valve stenosis?
Many individuals report a significant decrease in symptoms after therapies like replacement surgery, showcasing the effectiveness of these interventions in improving health and quality of life.
What should individuals do if they are concerned about heart valve stenosis?
It is important to reach out for support and seek regular cardiovascular assessments, especially if experiencing any concerning symptoms.