

Choosing the right attire for a stress echocardiogram is more than just a matter of style; it can greatly affect your comfort and the accuracy of the test results. This non-invasive assessment is vital for evaluating heart function under stress, especially for older adults who may face higher risks of cardiovascular issues. Yet, many people overlook how their clothing choices can impact this important procedure.
Have you ever considered how the wrong outfit might lead to discomfort or even skewed results? By understanding some essential tips for dressing appropriately, you can ensure a smoother experience and more reliable outcomes during this crucial cardiac evaluation.
Remember, your comfort matters, and we’re here to help you navigate this process with care.
A cardiac echocardiogram, often called a , is a with physical exercise or medication to assess how well your heart functions under stress. This test is crucial for understanding how effectively your heart pumps blood, especially for older adults who might show unusual signs of heart disease. By comparing images of the heart at rest and during activity, healthcare providers can identify areas that may not be getting enough blood flow, which helps in diagnosing and managing .
For older patients, the risk of makes these diagnostic tests even more important. They enhance the accuracy of diagnoses, allowing for earlier interventions that can lead to better outcomes. Research indicates that older individuals who undergo cardiac ultrasound tests tend to fare better after heart attacks than those who do not. This highlights the need for thorough tailored to the specific needs of seniors. It's also important to note that about 25% of heart failure patients rely on post-acute care facilities, emphasizing how .
Amavita's is changing the game by bringing advanced bedside diagnostics right to skilled nursing facilities. With the integration of AISAP's FDA-approved AI ultrasound diagnostic platform, healthcare providers can conduct comprehensive cardiac assessments that yield results in just minutes, enhancing the quality of care. Cardiologists emphasize that cardiovascular evaluations serve a dual purpose: they not only identify issues in heart function but also help in crafting personalized treatment plans. As one expert shared, "the primary goal of these evaluations is to detect any issues that may suggest or other ." Additionally, provide real-time imaging without the risks associated with ionizing radiation, making them particularly beneficial for older adults. It's worth mentioning that around 10% of elderly individuals may experience stress-induced cardiac responses during evaluations, which underscores the importance of careful monitoring.
By utilizing alongside Amavita's innovative tools and comprehensive training pathways, healthcare providers can ensure that elderly patients receive the most suitable and effective care for their heart health. If you or a loved one have concerns about heart health, don’t hesitate to reach out for support. Your heart deserves the .
](https://amavita.health/blog/stress-test-vs-nuclear-stress-test-which-is-right-for-you)cardiogram, with branches showing its purpose, importance, technological advancements, and how it impacts patient outcomes. Each branch highlights key points that contribute to understanding the overall significance of the test.](https://cdn.prod.website-files.com/689380a83ca8e4ede743b04f/6985dbd3cadefdd269f7b378_pxzclbid-the-central-node-represents-the-stress-echocardiogram-with-branches-showing-its-purpose-importance-technological-advancements-and-how-it-impacts-patient-outcomes-each-branch-highlights-key-points-that-contribute-to-understanding-the-overall-significance-of-the-test.webp)
Preparing for a stress assessment can feel a bit daunting, but understanding what to wear for a can make a world of difference. It's important to choose , especially regarding what to wear for a , that allows you to move freely during the procedure. When considering what to wear for a stress echo test, think about like shorts or sweatpants, paired with a short-sleeved shirt that provides easy access to your chest area. This way, you can focus on the assessment without any distractions.
When it comes to footwear, are your best bet. They’ll give you the stability you need during the exercise part of the test. When deciding what to wear for a stress echo test, it’s best to steer clear of skirts, dresses, or any tight clothing that might restrict your movement. Remember, the goal is to feel at ease.
Also, keep in mind that using lotions or oils on your skin can interfere with the quality of the . So, it’s a good idea to avoid those on the day of your assessment. By taking these simple steps, you can help ensure a smoother experience. If you have any questions or concerns, don’t hesitate to reach out for . We're here to help you every step of the way.

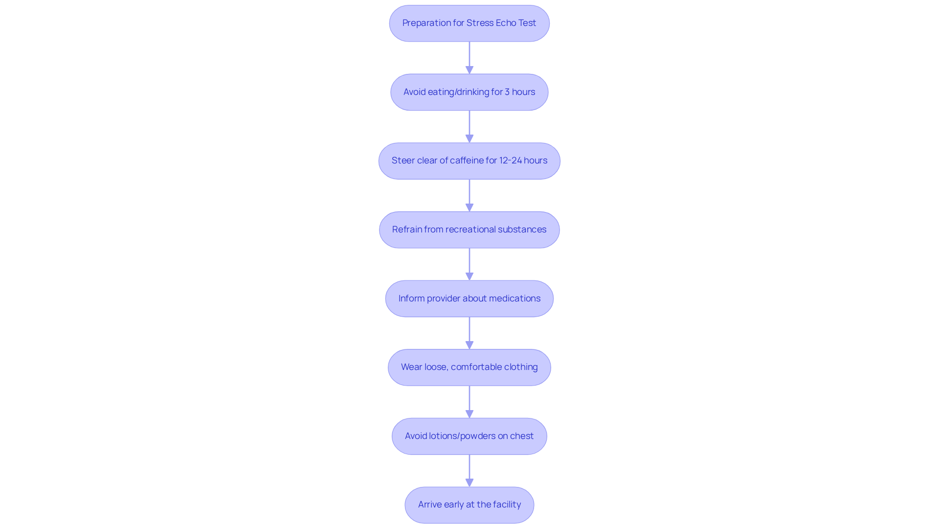
Preparing for a stress echocardiogram can feel a bit daunting, but with the right steps, you can ensure a smooth and comfortable experience. To start, it’s best to . This helps prevent any discomfort during the exercise portion of the test. Additionally, try to steer clear of caffeine for 12 to 24 hours beforehand, as it can affect your heart rate and potentially lead to inaccurate results. Caffeine can interfere with adenosine, a medication often used during chemical stress tests, making this step quite important. Also, please refrain from using , before your appointment.
It’s essential to you’re taking, including over-the-counter items like vitamins. Some of these may need to be paused 24 to 36 hours prior to your exam, which helps ensure the reliability of your results. Generally, you’re allowed to drink water and other clear liquids before the test, which is important for staying hydrated.
When preparing for your exam, it's important to , opting for loose and comfortable clothing. Understanding not only makes it easier to move but also enhances your overall testing experience, contributing to more accurate results. Avoid applying lotions, powders, or perfumes to your chest area before the test, as this helps the electrode pads stick better. , especially if you’ll be using a treadmill during the test.
Lastly, try to arrive early at the testing facility. This gives you plenty of time for check-in and any pre-test instructions, ensuring everything goes smoothly. By following these guidelines, you can greatly . Remember, we’re here to support you every step of the way.

When preparing for a , it’s important to consider , as it can really make a difference in how comfortable you feel and how accurate the results are. Opting for loose-fitting and allows for easy movement, which is especially important during the . On the other hand, tight or constrictive clothing can lead to discomfort, making it harder for you to perform your best. This could potentially result in inconclusive or misleading outcomes, which no one wants.
It’s also helpful to wear garments that are easy to remove, as you may need to change into a for the echocardiogram part of the examination. Studies show that when you , it can directly impact the accuracy of the . Feeling relaxed helps you perform better during the assessment. Additionally, avoiding can help prevent nausea, further enhancing your comfort and performance.
To ensure that your goes smoothly and leads to more reliable diagnostic outcomes, it's important to know by prioritizing comfort and practicality in your clothing choices. Remember, healthcare professionals emphasize that ", leading to more accurate results."
Moreover, considering findings from studies on what patients prefer in examination clothing can provide valuable insights into how clothing design influences both comfort and diagnostic accuracy. So, as you prepare for your test, think about to support you in feeling your best.

Preparing for a stress echocardiogram is about more than just the test itself; it’s also about what you wear. Choosing the right attire can make a world of difference in your comfort and the accuracy of the results. Opt for loose-fitting, breathable clothing and supportive footwear. This not only helps you move freely during the test but also plays a vital role in ensuring reliable diagnostic outcomes.
Have you thought about how your clothing choices can impact your experience? It’s essential to select comfortable outfits that allow for unrestricted movement. Avoid tight or restrictive garments that could hinder your performance. Additionally, remember to follow proper preparation steps, like steering clear of heavy meals and certain substances before the test. These small actions contribute to a smoother experience and more accurate results.
Ultimately, knowing what to wear for a stress echo test is crucial for both your comfort and the accuracy of the diagnosis. By prioritizing suitable attire and following the recommended preparation guidelines, you can help ensure that your stress echocardiogram goes smoothly. Taking these steps not only enhances your personal comfort but also supports your healthcare team in providing the best possible care. Remember, you’re not alone in this; we’re here to help you every step of the way.
What is a stress echocardiogram?
A stress echocardiogram, or stress echo, is a non-invasive test that combines echocardiography with physical exercise or medication to assess how well the heart functions under stress.
Why is a stress echocardiogram important?
It is crucial for understanding how effectively the heart pumps blood, especially in older adults who may show unusual signs of heart disease. The test helps identify areas of the heart that may not be receiving enough blood flow, aiding in the diagnosis and management of heart conditions.
How does a stress echocardiogram benefit older patients?
For older patients, the risk of coronary artery disease makes these tests vital for accurate diagnoses and earlier interventions, which can lead to better outcomes. Research shows that older individuals who undergo cardiac ultrasound tests tend to recover better after heart attacks.
What innovative technology is being used in cardiac assessments?
Amavita's CardioElite™ integrates AISAP's FDA-approved AI ultrasound diagnostic platform, allowing healthcare providers to conduct comprehensive cardiac assessments at skilled nursing facilities and obtain results in just minutes.
What are the dual purposes of cardiovascular evaluations?
Cardiovascular evaluations aim to identify issues in heart function and help craft personalized treatment plans for patients.
Are there any risks associated with stress echocardiograms?
Stress echocardiograms provide real-time imaging without the risks of ionizing radiation, making them particularly beneficial for older adults. However, about 10% of elderly individuals may experience stress-induced cardiac responses during evaluations, highlighting the need for careful monitoring.
How can patients or their families seek support regarding heart health?
If you or a loved one have concerns about heart health, it is encouraged to reach out for support to ensure the best care possible for heart health.