

Understanding the complexities of heart health is crucial, especially since cardiovascular diseases remain a leading cause of mortality worldwide. Have you ever felt anxious about your heart? You're not alone. Shock treatment, particularly through cardioversion, can be a pivotal procedure that restores normal heart rhythms and significantly enhances the quality of life for those affected by arrhythmias.
However, the decision to undergo such treatment can feel overwhelming. It’s natural to have questions about its risks and benefits. Is this procedure truly the best option for your heart health?
In addition to this, it’s important to know that you have support. Many patients have found comfort in discussing their concerns with healthcare professionals who understand their fears. Remember, you deserve to feel confident and informed about your health choices.
Shock treatment for heart plays a vital role in cardiovascular health, using electrical energy to restore a normal heart rhythm through a procedure called cardioversion. This technique involves shock treatment for heart, delivering controlled electric shocks to effectively correct arrhythmias, which are irregular heartbeats that can lead to serious complications if left untreated. For many, especially those with conditions like atrial fibrillation (Afib), cardioversion is essential. It’s particularly important for the elderly, a group significantly affected by these issues. Recent advancements, such as pulsed field ablation (PFA), have made cardioversion safer and more comfortable, reducing risks to surrounding structures.
Prompt diagnosis and intervention are crucial. Did you know that the most significant improvements often occur within the first hour of experiencing arrhythmias or cardiogenic shock? With 25% of individuals facing cardiovascular challenges relying on post-acute care facilities, having the right tools to predict and prevent complications is essential. Amavita's CardioElite™ empowers healthcare providers to conduct thorough cardiac assessments right at the bedside, enabling quick diagnosis and intervention. This innovative platform, powered by AISAP's FDA-approved AI ultrasound diagnostic technology, guides medical staff through precise diagnostic scans, providing real-time insights into cardiac structure and function. This capability allows for early detection of potential complications before they escalate into crises.
Heart specialists emphasize that shock treatment for heart rhythm restoration is a safe and beneficial procedure, commonly performed in medical facilities. It can significantly enhance the quality of life for individuals by reducing the risk of stroke and other heart-related issues. For instance, a 70-year-old woman diagnosed with Afib experienced remarkable improvements in her symptoms after the procedure, showcasing its effectiveness in restoring normal cardiac function.
Additionally, patients may be prescribed blood thinners before and after the procedure to lower the risk of blood clots, which can lead to strokes. Arrhythmias can cause fatigue and limit exercise ability, so correcting these irregularities through electrical therapy not only improves heart rhythm but also boosts overall well-being. As the prevalence of arrhythmias rises among the elderly, understanding shock treatment for heart health and its benefits-especially with the advanced diagnostics offered by Amavita's CardioElite™-is crucial for effective management. Furthermore, Amavita provides advanced staff training and certification pathways, ensuring healthcare facilities can elevate their cardiac care standards without needing additional hires or capital investment.

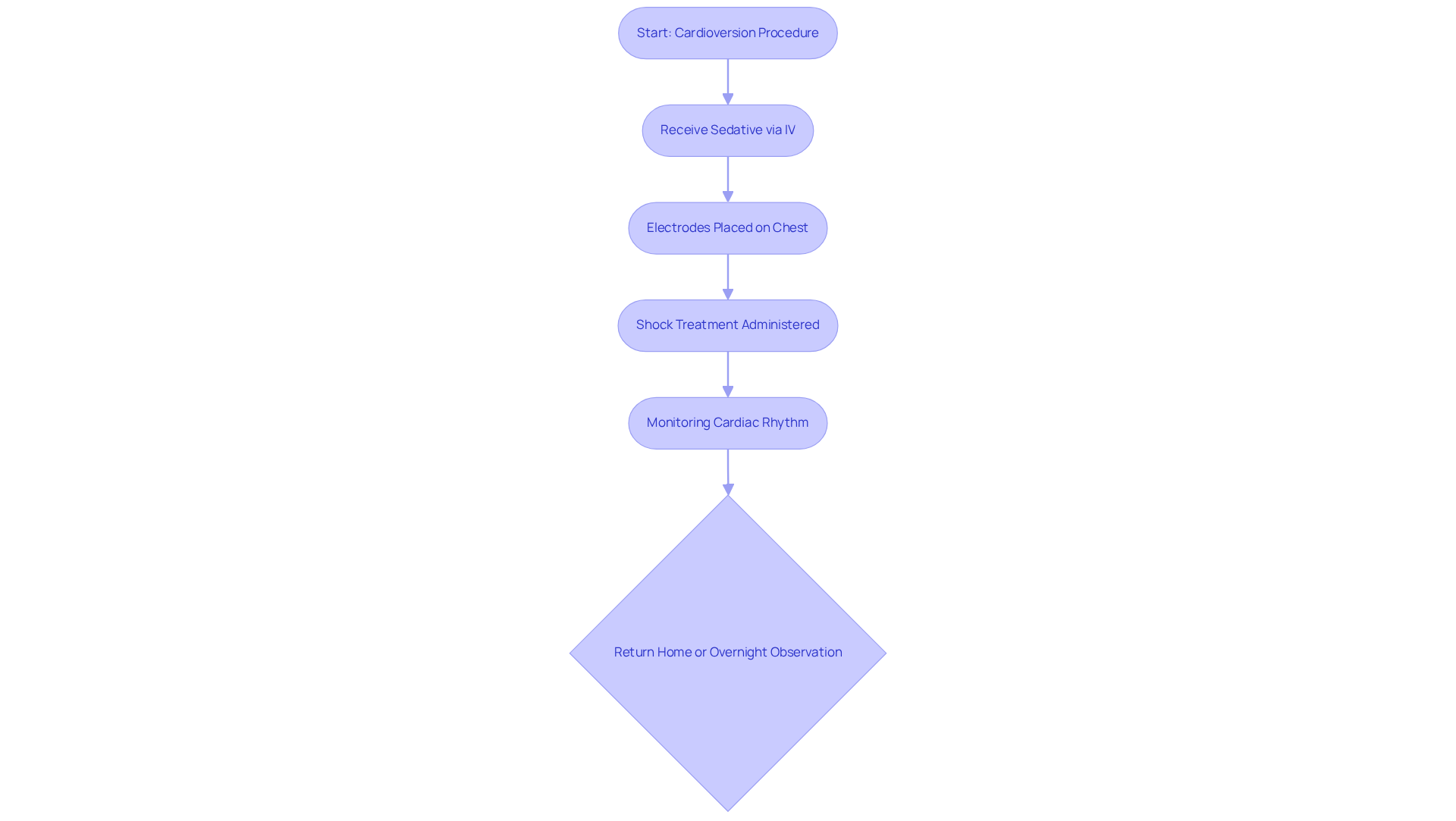
At Amavita, we understand that the thought of a cardioversion procedure can be daunting. That’s why we’ve designed our process with your comfort and safety in mind. First, you’ll receive a gentle sedative through an intravenous (IV) line, helping you relax as we take care of you.
Next, electrodes will be placed on your chest to perform a shock treatment for heart conditions by delivering a brief electrical shock. This involves shock treatment for heart to reset your heart's electrical system and restore a normal rhythm. Throughout the procedure, our dedicated healthcare team will closely monitor your cardiac rhythm, ensuring everything goes smoothly. Most patients are able to return home the same day, reflecting our commitment to providing convenient, advanced cardiac care.
While some may need to stay overnight for observation, rest assured that this procedure is generally safe, with a success rate of up to 90% in restoring normal rhythms. It’s important to be aware of potential complications, such as low blood pressure or the possibility of developing another abnormal heart rhythm. However, this noninvasive method not only alleviates symptoms of arrhythmia but also significantly reduces the risk of complications like stroke associated with irregular heartbeats.
At Amavita, we are dedicated to providing personalized, patient-centered care. If you have any concerns or questions about the procedure, please don’t hesitate to reach out. We’re here to support you every step of the way.

Preparing for electrical conversion is an important step towards ensuring your safety and achieving the best possible results. It’s essential to talk openly with your healthcare provider about all medications you’re taking, especially blood thinners, as you may need to make some adjustments before the procedure. Typically, you’ll be asked to fast for a few hours beforehand to help minimize any risks during treatment.
After the procedure, you’ll be closely monitored for a short time to catch any immediate complications. Recovery usually involves plenty of rest and a gradual return to your normal activities. While some people might feel mild discomfort or soreness in the chest area, these sensations often pass quickly. Following your healthcare provider’s instructions about medication management and activity levels during recovery is crucial for a smooth healing process.
Many individuals report feeling significant relief from arrhythmia symptoms shortly after the procedure. You might find that you experience a renewed sense of well-being and an improved quality of life. However, it’s important to be aware of common medications that can affect cardioversion outcomes, such as anticoagulants, which may need careful management.
To support your recovery, consider these helpful tips:
Engaging in light exercises, as you feel able, can really help with the recovery process. Overall, understanding these steps can empower you to navigate your recovery journey effectively after undergoing shock treatment for heart.

Shock treatment for heart can be a real game-changer for many, providing the opportunity to restore a normal heart rhythm. This can help ease those distressing symptoms like palpitations, shortness of breath, and fatigue that can weigh heavily on your daily life. When your heart rhythm is back on track, not only does your quality of life improve, but it also lowers the risk of stroke linked to certain arrhythmias.
However, it’s important to remember that, like any medical procedure, cardioversion comes with its own set of risks. Some possible complications include:
Given that cardiovascular disease is the leading cause of death globally, with someone in the U.S. experiencing a cardiac event every 39 seconds, understanding these risks is crucial.
That’s why it’s so important for patients to have open and honest conversations with their healthcare providers. This way, you can weigh the potential drawbacks against the benefits, ensuring that cardioversion fits into your overall heart health plan.
In addition to this, Amavita's CardioElite™ program is here to support you. It provides advanced, real-time diagnostic data and 24/7 access to cardiology consultations, which can help manage your health proactively and reduce the chances of readmission. This comprehensive approach not only changes how cardiac patients are cared for but also helps to lessen the risks associated with shock treatment for heart. It’s all about making sure that treatments like this are part of a broader strategy for optimal heart health.
So, if you have concerns or questions, don’t hesitate to reach out for support. You’re not alone in this journey.

Understanding shock treatment for heart health is crucial for those facing arrhythmias and other cardiovascular challenges. This procedure, especially cardioversion, plays a vital role in restoring normal heart rhythms, significantly improving the quality of life for many patients. Thanks to advancements in technology and a focus on patient-centered care, the process has become safer and more effective, helping individuals regain their health and vitality.
Throughout this discussion, we’ve highlighted the importance of prompt diagnosis and intervention, particularly for vulnerable groups like the elderly. Key insights include:
The introduction of innovative diagnostic tools, such as Amavita's CardioElite™, further emphasizes the shift towards proactive cardiac care, allowing for better management of heart health.
As the prevalence of arrhythmias continues to rise, understanding the nuances of shock treatment becomes increasingly important. Have you had a chance to talk openly with your healthcare provider about your heart health? Engaging in these discussions can help you weigh the benefits against potential risks. By empowering yourself with knowledge about procedures like cardioversion, you can make informed decisions that enhance your overall heart health. Taking proactive steps towards managing cardiovascular conditions can lead to improved well-being and a higher quality of life.
What is shock treatment for heart health?
Shock treatment for heart health refers to a procedure called cardioversion, which uses electrical energy to restore a normal heart rhythm by delivering controlled electric shocks to correct arrhythmias, or irregular heartbeats.
Why is cardioversion important for certain patients?
Cardioversion is essential for individuals with conditions like atrial fibrillation (Afib), particularly for the elderly, who are significantly affected by arrhythmias that can lead to serious complications if untreated.
What advancements have been made in shock treatment procedures?
Recent advancements, such as pulsed field ablation (PFA), have made cardioversion safer and more comfortable, reducing risks to surrounding structures during the procedure.
How quickly should arrhythmias be diagnosed and treated?
Prompt diagnosis and intervention are crucial, with significant improvements often occurring within the first hour of experiencing arrhythmias or cardiogenic shock.
What tools are available for healthcare providers to assess cardiac health?
Amavita's CardioElite™ platform empowers healthcare providers to conduct thorough cardiac assessments at the bedside, enabling quick diagnosis and intervention using FDA-approved AI ultrasound diagnostic technology.
How does shock treatment affect the quality of life for patients?
Shock treatment can significantly enhance the quality of life by reducing the risk of stroke and other heart-related issues, as evidenced by patients experiencing remarkable improvements in their symptoms after the procedure.
Are blood thinners prescribed during the shock treatment process?
Yes, patients may be prescribed blood thinners before and after the procedure to lower the risk of blood clots, which can lead to strokes.
What are the overall benefits of correcting arrhythmias through electrical therapy?
Correcting arrhythmias not only improves heart rhythm but also boosts overall well-being, alleviating fatigue and enhancing exercise ability for patients.
How does Amavita support healthcare facilities in cardiac care?
Amavita provides advanced staff training and certification pathways, enabling healthcare facilities to elevate their cardiac care standards without needing additional hires or capital investment.