

Are you or a loved one feeling the effects of hormonal imbalances? If so, pellet therapy in Miami and Coral Gables might be just what you need. This innovative treatment uses small capsules that steadily release hormones into your bloodstream, helping to enhance your overall health and well-being.
Imagine waking up each day with improved mood, increased energy levels, and a renewed sense of sexual health. Pellet therapy offers these benefits and more, all while prioritizing your safety and comfort. Techniques like the Virden Method™ ensure that you receive the highest quality care, and many patients report high satisfaction rates.
In addition to these advantages, it’s important to know that you’re not alone in this journey. Many seniors experience similar challenges, and seeking help is a brave step toward reclaiming your vitality. Have you considered how much better you could feel with the right support?
We understand that making health decisions can be daunting, but we’re here to guide you every step of the way. Our compassionate team is dedicated to providing the care you deserve, ensuring that you feel valued and understood. If you’re ready to explore how pellet therapy can improve your quality of life, don’t hesitate to reach out. Your well-being is our priority.
As we navigate the complexities of aging, many seniors find themselves grappling with the challenging effects of hormonal imbalances. These imbalances can lead to fatigue, mood swings, and even cardiovascular issues, leaving many feeling overwhelmed. Pellet therapy offers a promising solution, presenting a revolutionary approach to hormone replacement that not only addresses physical health but also nurtures emotional well-being.
But how does this innovative treatment work? What can seniors expect from the process? Understanding these aspects is crucial, especially as the demand for effective hormonal health solutions continues to grow. By exploring the nuances of pellet therapy, we can uncover a path toward a better quality of life.
In addition to this, it’s important to recognize that seeking help is a brave step. Many seniors may feel hesitant or anxious about their health, but know that support is available. You’re not alone in this journey, and there are compassionate solutions designed just for you.
Are you feeling fatigued, experiencing mood swings, or facing cardiovascular issues? These concerns can often stem from hormonal imbalances, especially in seniors. At Amavita Heart and Vascular Health®, we understand how challenges can affect your quality of life and how pellet therapy Miami Coral Gables may help. That’s why we offer a compassionate solution through our innovative hormone replacement therapy.
This therapy involves placing small, rice-sized capsules beneath the skin, which gradually release hormones into your bloodstream. This consistent supply helps maintain hormonal balance, allowing you to feel more like yourself again. We proudly utilize the revolutionary Virden Method™, which allows us to position all inserts simultaneously through a single, precise entry point. This means a more comfortable experience for you, with less bruising and faster healing.
Imagine a treatment that not only addresses your physical health but also supports your emotional well-being. Our pellet therapy Miami Coral Gables aims to enhance your overall health and quality of life by restoring hormone levels with our exclusive technology and advanced technique. With a proven 98% patient satisfaction rate, you can trust that you’re in good hands.
Our Professional Testosterone Replacement Therapy Program starts at just $249/month, offering transparent pricing and expert guidance tailored to your needs. We’re here to support you every step of the way. If you’re ready to take the next step towards feeling better, don’t hesitate to reach out. Your health and happiness are our top priorities.

Pellet therapy Miami Coral Gables provides numerous benefits for hormonal health, particularly for seniors. Let’s explore some key advantages that can truly make a difference:
With these advantages, the pellet therapy Miami Coral Gables at Amavita Heart and Vascular Health stands out as a tailored and cutting-edge approach to optimizing wellness and overall health. We offer flexible pricing options to suit your needs:
These adaptable choices ensure that you can find a program that fits your lifestyle and budget. If you have any questions or need support, please don’t hesitate to reach out. Your health and well-being are our top priorities.
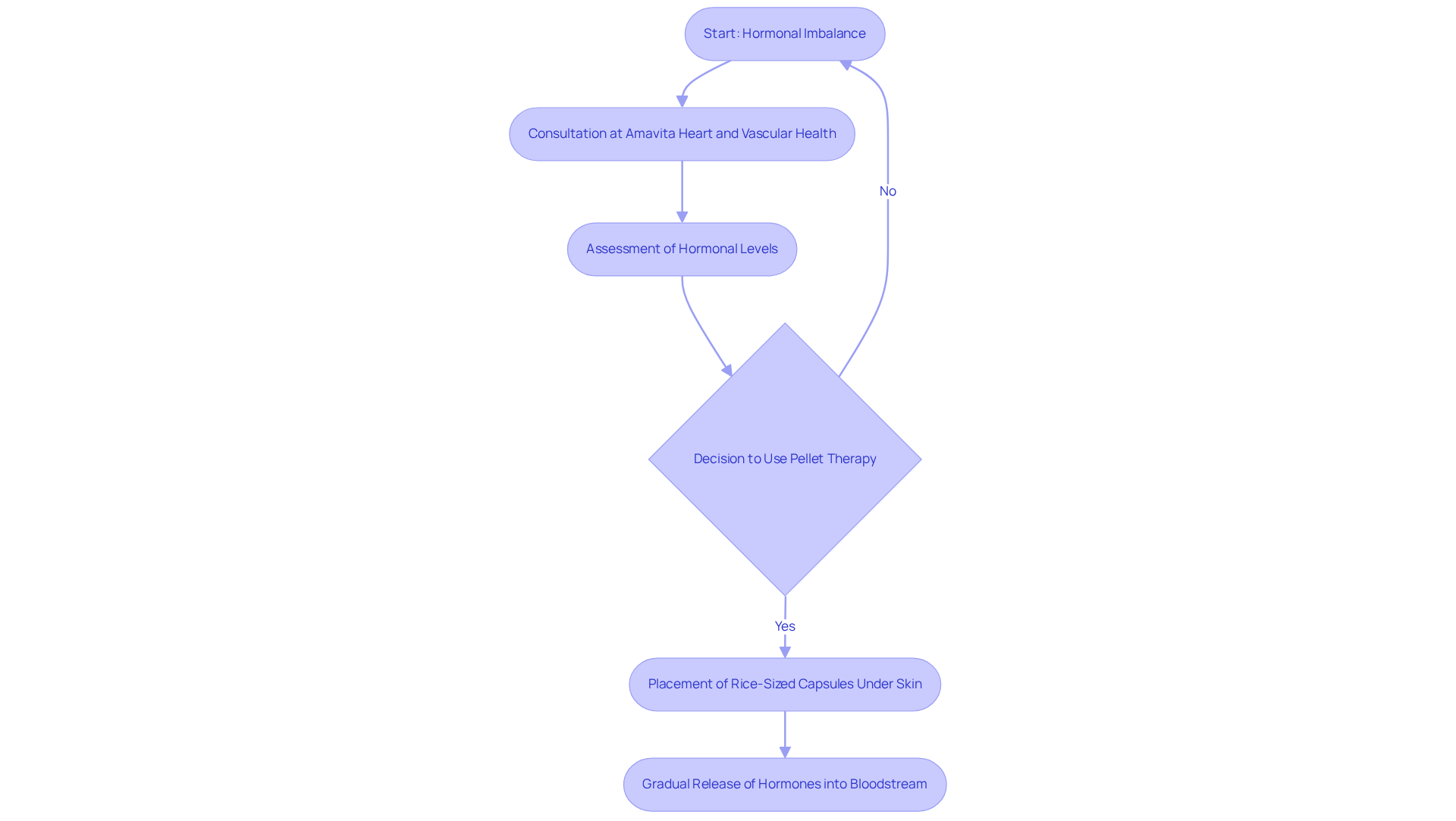
At Amavita Heart and Vascular Health, we understand that the thought of a therapy procedure can be daunting. Rest assured, our process is designed to be straightforward and is typically conducted in a welcoming doctor's office. Here’s what you can expect:
Consultation: We begin with a thorough consultation to assess your hormonal levels and overall health. This step is crucial as it allows us to understand your unique needs and concerns.
Preparation: Before the procedure, we’ll clean and numb the area where the implant will be inserted, usually the hip or upper buttock, ensuring you feel comfortable and at ease.
Insertion: Using the innovative Virden Method™, we make a small incision and place all beads under the skin through a single, precise entry point. This advanced technique minimizes discomfort and bruising, making your experience as pleasant as possible. Afterward, we’ll gently close the incision with a bandage.
Recovery: The procedure typically takes about 15 minutes, and you can usually resume your normal activities shortly after. However, we recommend avoiding heavy lifting and strenuous exercise for a few days. Thanks to the accurate pellet positioning in pellet therapy Miami Coral Gables, you will enjoy more consistent hormone secretion and longer-lasting benefits from each therapy.
Follow-Up: We schedule regular follow-up appointments to monitor your hormone levels and evaluate how well the treatment is working for you. With a proven satisfaction rate of 98%, you can feel confident in the outcomes of your treatment.
If you have any questions or concerns, please don’t hesitate to reach out. We’re here to support you every step of the way.

Pellet treatment is generally considered safe for most individuals, but like any medical procedure, it does come with potential risks and side effects. Let’s explore some common concerns together:
By choosing Amavita Heart and Vascular Health, you’re opting for advanced techniques and a commitment to patient satisfaction. We’re here to ensure that your treatment experience is both safe and effective, providing the support you deserve.

Pellet therapy offers a compassionate solution for seniors dealing with hormonal imbalances, providing a holistic way to restore both physical and emotional well-being. This innovative therapy delivers a steady release of hormones through a minimally invasive procedure, addressing common concerns like fatigue, mood swings, and sexual dysfunction. Ultimately, it enhances the quality of life for many individuals.
As we explore pellet therapy in Miami and Coral Gables, we see key benefits emerge:
The advanced Virden Method™ ensures a comfortable experience with minimal side effects, reinforcing the therapy’s effectiveness and safety. With flexible pricing options tailored to various needs, accessing this life-enhancing treatment becomes both feasible and straightforward.
Embracing pellet therapy can lead to significant improvements in health and happiness for seniors. As awareness of its benefits grows, individuals are encouraged to seek professional guidance to determine if this treatment aligns with their health goals. Taking proactive steps towards hormonal balance can pave the way for a more vibrant and fulfilling life.
Have you considered how hormonal balance could impact your well-being? Remember, you’re not alone on this journey. Reach out for support and take the first step towards a healthier, happier you.
What is pellet therapy?
Pellet therapy is a form of hormone replacement therapy that involves placing small, rice-sized capsules beneath the skin, which gradually release hormones into the bloodstream to help maintain hormonal balance.
How does pellet therapy help with hormonal balance?
Pellet therapy provides a consistent supply of hormones, which can alleviate symptoms related to hormonal imbalances, such as fatigue, mood swings, and cardiovascular issues, thereby enhancing overall health and quality of life.
What method is used for pellet therapy at Amavita Heart and Vascular Health®?
Amavita Heart and Vascular Health® utilizes the Virden Method™, which allows for the simultaneous positioning of all inserts through a single, precise entry point, ensuring a more comfortable experience with less bruising and faster healing.
What are the benefits of pellet therapy?
Pellet therapy not only addresses physical health concerns but also supports emotional well-being by restoring hormone levels, leading to an improved quality of life.
What is the patient satisfaction rate for pellet therapy at this facility?
The facility boasts a proven 98% patient satisfaction rate, indicating a high level of trust and effectiveness in their treatment.
How much does the Professional Testosterone Replacement Therapy Program cost?
The Professional Testosterone Replacement Therapy Program starts at $249 per month, with transparent pricing and expert guidance tailored to individual needs.
How can I get started with pellet therapy?
Interested individuals are encouraged to reach out to Amavita Heart and Vascular Health® to take the next step towards improving their health and happiness through pellet therapy.