

When considering the Genicular Artery Embolization (GAE) procedure, it's natural for elderly patients to have concerns. The main risks associated with this same-day procedure include:
These risks can be heightened due to existing health conditions, which is why it’s so important to have open conversations with your healthcare provider.
In addition to this, understanding the likelihood of these risks can help ease your mind. Discussing your personal health concerns with your doctor ensures that you receive the safest treatment options tailored to your needs. Remember, your health and comfort are the top priorities.
Furthermore, it’s essential to know that you’re not alone in this journey. Many patients share similar worries, and healthcare providers are here to support you every step of the way. If you have any questions or need reassurance, don’t hesitate to reach out for help. Your well-being matters, and together, we can navigate these concerns.
Knee pain is a common concern for many elderly individuals, and it can significantly impact their quality of life. This growing prevalence has led to interest in innovative treatments like Genicular Artery Embolization (GAE), a minimally invasive procedure that offers hope for relief from chronic discomfort.
GAE presents several benefits, such as a quick recovery and a high success rate, making it an appealing option for those seeking to regain their mobility and comfort. However, it’s crucial to consider the potential risks associated with same-day procedures, especially for older patients who may have underlying health conditions.
Families should reflect on various factors when weighing the advantages of GAE against its risks:
By asking these questions, you can better navigate the decision-making process.
Ultimately, understanding the balance between the benefits and risks of GAE can empower families to make informed choices. Remember, you’re not alone in this journey; support is available to help you and your loved ones through every step of the treatment experience.
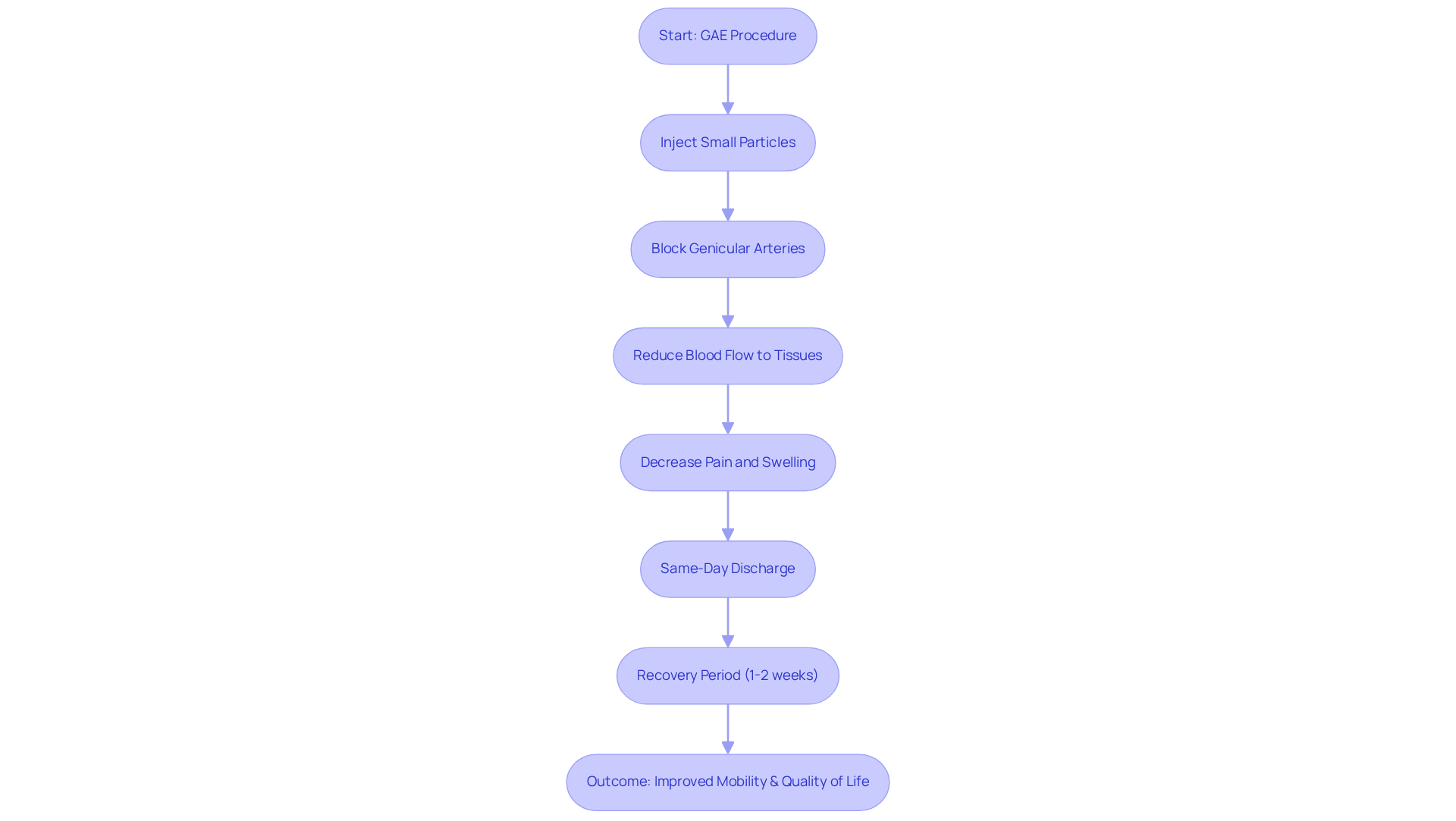
Genicular Artery Embolization (GAE) is a remarkable, minimally invasive technique that aims to relieve persistent discomfort, particularly from osteoarthritis. If you or a loved one has been struggling with knee pain, this innovative procedure might be just what you need. By injecting small particles into the genicular arteries that supply blood to the knee joint, GAE selectively blocks these arteries. This process reduces blood flow to inflamed tissues, leading to less pain and swelling. Performed under local anesthesia, GAE typically allows for same-day discharge, making it a convenient option for older individuals who may face higher risks associated with GAE same day procedure risks compared to traditional surgeries.
Looking ahead to 2025, many seniors are expected to benefit from GAE, reflecting its growing acceptance as a viable treatment alternative. With a success rate of 70-80% in alleviating joint discomfort, many patients report significant improvements in mobility and quality of life shortly after treatment. Imagine being able to enjoy your daily activities again! Plus, GAE offers a recovery period of just 1-2 weeks, which is much shorter than the 6-12 months often required for conventional joint surgeries.
Case studies highlight the effectiveness of GAE in managing discomfort for seniors. For instance, individuals who previously faced persistent joint pain and were not candidates for surgery have shared stories of lasting relief and improved functionality after the procedure. As one specialist noted, "GAE is a safe and effective minimally invasive therapy for symptomatic OA of the joint poised to address the current OA treatment gap between conservative nonsurgical care and TKA."
Recent advancements in GAE techniques continue to enhance its safety and efficacy, solidifying its role as a preferred option for older adults who wish to maintain their independence and active lifestyles. With ongoing clinical trials and research supporting its benefits, GAE stands out as a promising solution for those seeking relief from joint discomfort without the need for major surgery. If you’re considering your options, don’t hesitate to reach out for more information and support.

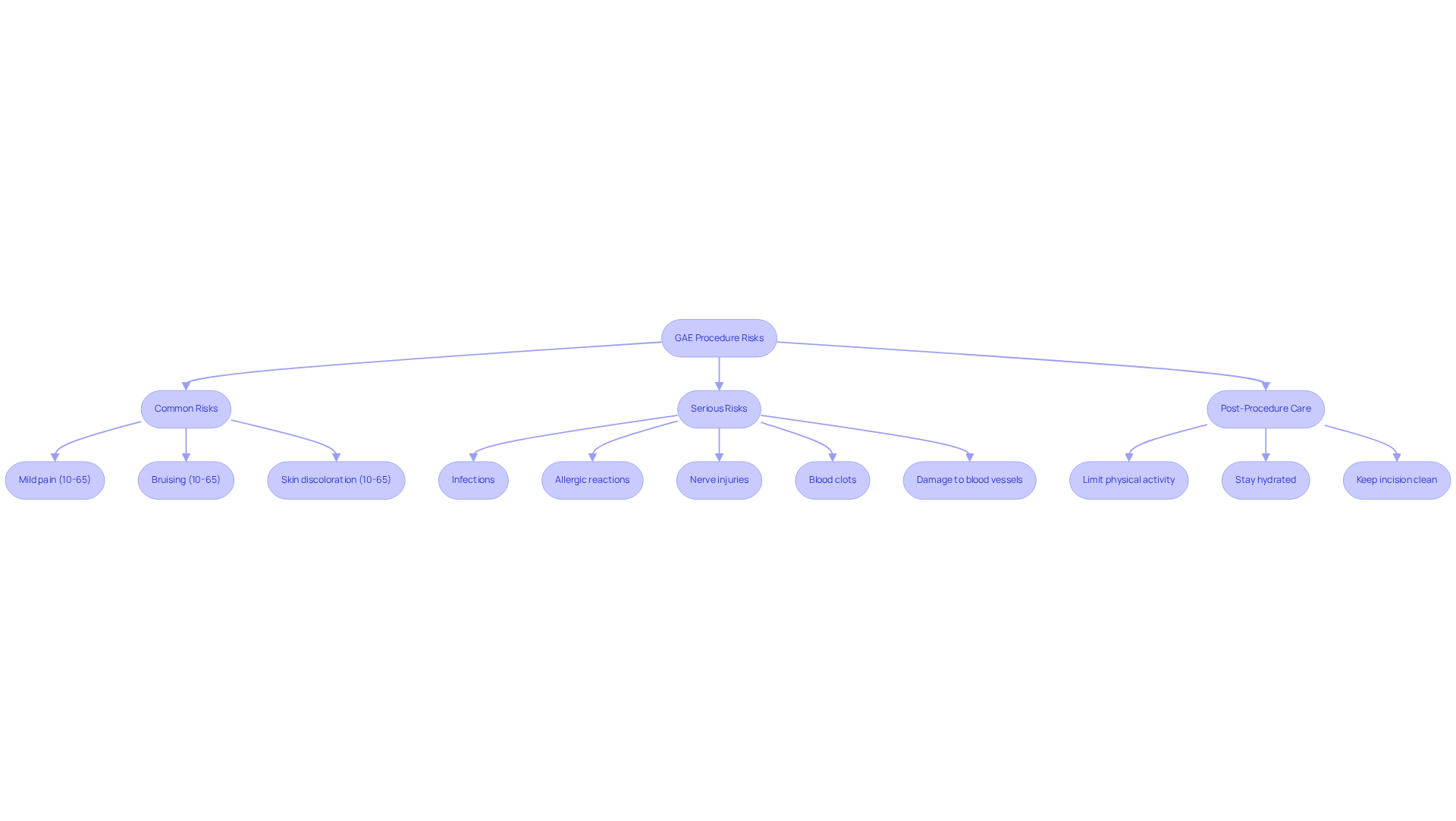
While Genicular Artery Embolization (GAE) is often regarded as a safe procedure, it’s crucial to be aware of the GAE same day procedure risks, particularly for our elderly loved ones. You might experience some mild pain, bruising, or temporary skin discoloration around the knee—this happens in about 10-65% of cases due to non-target embolization, but don’t worry; it usually resolves within a few days.
While serious complications are rare, they can occur. These may include:
For older individuals, the GAE same day procedure risks associated with anesthesia and the procedure itself can be heightened due to existing health conditions. It’s crucial to have open conversations with your healthcare provider about your personal health concerns to determine if GAE is the right choice for you.
Studies show that GAE has a remarkable technical success rate of 99.7%, with serious complications occurring in about 5% of cases. This is reassuring, but it’s still essential to discuss any worries you may have with your doctor. After the procedure, taking care of yourself is vital. Make sure to:
These steps are key to a smooth recovery.
Regular follow-up visits are also important to monitor your recovery and check for any side effects. Remember, you’re not alone in this journey. Your healthcare team is here to support you every step of the way.

Genicular Artery Embolization (GAE) can be a wonderful option for older individuals facing chronic knee discomfort. One of the most significant advantages is its minimally invasive nature, which often results in shorter recovery times compared to traditional surgical methods. Most people find they can return to their regular activities within just 24-48 hours after GAE. This is especially important for seniors who may have limited mobility and want to get back to doing what they love.
Clinical studies show that over 70-80% of individuals experience substantial relief after GAE. This relief can empower them to engage more actively in physical therapy and rehabilitation, which is crucial for their recovery. Additionally, GAE same day procedure risks are avoided as it bypasses the dangers associated with general anesthesia, making it a safer choice for older adults who might have underlying health conditions.
Moreover, GAE can delay or even eliminate the need for more invasive procedures like joint replacement. This can significantly enhance the quality of life for elderly patients. By alleviating pain and improving mobility, GAE helps seniors maintain their independence and enjoy the activities they cherish.
As one expert notes, "GAE is ideal for adults with mild to moderate osteoarthritis of the joint who haven’t found relief from conservative treatments and want to avoid surgery." If you or a loved one are struggling with knee pain, consider discussing GAE with your healthcare provider. It could be the supportive step you need towards a more active and fulfilling life.

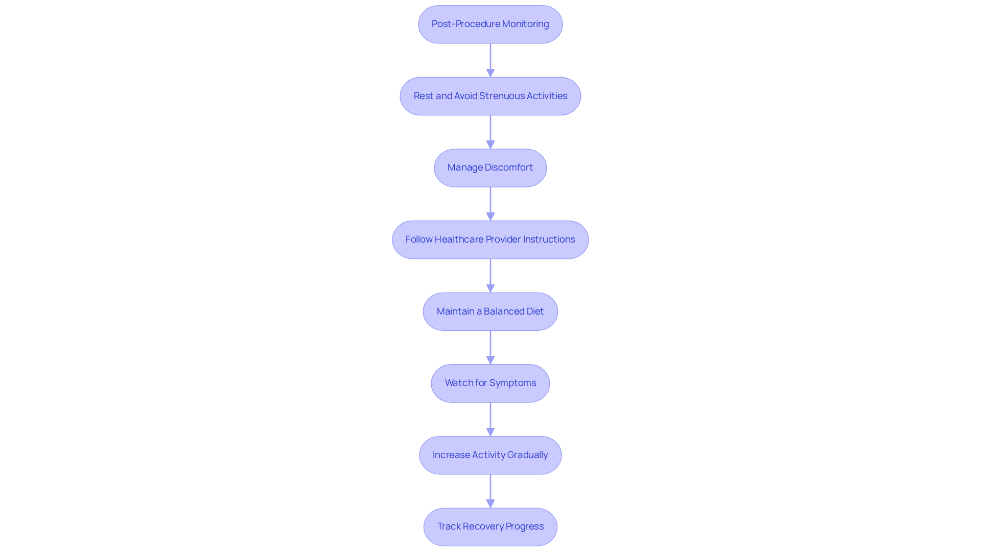
After undergoing Genicular Artery Embolization (GAE), it’s natural to have concerns about the GAE same day procedure risks involved. Rest assured, individuals are closely monitored for a short period to ensure there are no immediate complications, considering the GAE same day procedure risks, and most can return home the same day. During recovery, it’s important to rest your knee and avoid strenuous activities for a few days. If you’re older, you might experience some slight discomfort or swelling, but don’t worry—this is usually manageable with over-the-counter relief.
Following your healthcare provider's instructions regarding activity levels and medications is crucial for a smooth recovery. A balanced diet rich in whole foods and staying hydrated can significantly aid in healing, helping to reduce inflammation and manage any post-procedure swelling. Regular follow-up appointments are essential for monitoring your progress and evaluating how well the procedure worked for you.
Stay vigilant for any troubling symptoms, such as increased discomfort, swelling, or signs of infection at the injection site. If you notice anything concerning, please reach out to your healthcare provider right away. Typically, seniors can expect a gradual improvement in discomfort and functionality within the first few weeks, with many experiencing significant relief shortly after the operation.
As you recover, consider gradually increasing your activity by about 10% each week. The overall success rate of GAE is quite high, with over 70-80% of individuals reporting long-term benefits. This makes it a promising option for managing chronic knee pain. Keeping a recovery journal or checklist can also be a helpful way to track your progress during this time. Remember, you’re not alone in this journey—support is always available.

Genicular Artery Embolization (GAE) offers a hopeful solution for elderly patients grappling with chronic knee pain. This minimally invasive procedure stands as a gentle alternative to traditional surgeries, providing significant relief while allowing for a quicker recovery. For seniors who cherish their independence and quality of life, GAE can be an appealing option. Yet, it’s essential to understand the associated risks to make an informed choice about this treatment.
Throughout this discussion, we’ve highlighted the effectiveness of GAE, showcasing a success rate of 70-80% in alleviating discomfort, alongside a remarkably low complication rate. While minor side effects like bruising and mild pain may arise, serious complications are quite rare. It’s crucial for older individuals, especially those with pre-existing conditions, to have open conversations with their healthcare providers about any personal health concerns. Emphasizing post-procedure care and a gradual recovery process reinforces the importance of a tailored approach to each patient’s unique situation.
Ultimately, the GAE procedure represents a significant advancement in managing knee pain for seniors. It not only enhances mobility and quality of life but also provides a pathway to avoid more invasive surgeries. As more individuals consider this option, engaging in open discussions with healthcare professionals is vital to weigh the benefits against the risks. Embracing this innovative treatment could be the key to reclaiming an active and fulfilling lifestyle.
Are you ready to take the next step towards relief? Your journey to a more comfortable life is just a conversation away.
What is Genicular Artery Embolization (GAE)?
Genicular Artery Embolization (GAE) is a minimally invasive procedure designed to relieve persistent knee pain, particularly from osteoarthritis, by injecting small particles into the genicular arteries that supply blood to the knee joint, reducing blood flow to inflamed tissues.
How does the GAE procedure work?
The procedure involves injecting small particles into the genicular arteries, which selectively blocks these arteries, leading to reduced blood flow to inflamed tissues in the knee, resulting in less pain and swelling.
What type of anesthesia is used during the GAE procedure?
GAE is performed under local anesthesia.
What is the typical recovery time after GAE?
The recovery period after GAE is typically 1-2 weeks, which is shorter compared to the 6-12 months often required for conventional joint surgeries.
What is the success rate of GAE in alleviating joint discomfort?
GAE has a success rate of 70-80% in alleviating joint discomfort.
Who can benefit from GAE?
Many seniors and individuals who struggle with knee pain and are not candidates for traditional surgery may benefit from GAE.
What are the advantages of GAE over traditional surgeries?
GAE is a convenient option that allows for same-day discharge, has a shorter recovery period, and poses lower risks compared to traditional surgeries.
Are there any ongoing developments in GAE techniques?
Yes, recent advancements in GAE techniques continue to enhance its safety and efficacy, making it a preferred option for older adults seeking to maintain their independence and active lifestyles.
What do case studies say about the effectiveness of GAE?
Case studies highlight that individuals who previously faced persistent joint pain and were not candidates for surgery have experienced lasting relief and improved functionality after undergoing GAE.
Where can I find more information about GAE?
If you are considering GAE, it is recommended to reach out for more information and support from healthcare professionals.