

Understanding the relationship between anemia and high blood pressure is crucial, especially for seniors who may be facing both conditions at the same time. These health issues can significantly impact daily living and may worsen each other, leading to more serious complications. This article will explore the definitions, symptoms, and risk factors associated with anemia and hypertension, while also discussing effective treatment strategies tailored for older adults.
How can seniors navigate these intertwined health challenges to improve their quality of life? By addressing these concerns with care and understanding, we can help seniors feel more empowered in managing their health. It's important to recognize that support is available, and taking the first step towards understanding these conditions can lead to better health outcomes.
Anemia is a condition that arises when there’s a deficiency in the number or quality of red blood cells, which can lead to reduced oxygen transport in your body. It’s often identified by low hemoglobin levels, typically below 12 g/dL for women and 13 g/dL for men. On the other hand, high blood pressure, or elevated arterial pressure, is characterized by a persistent increase in blood pressure within the arteries, with readings of 130/80 mmHg or higher. Both anemia and high blood pressure can significantly impact health, particularly in older adults, as they may coexist and exacerbate each other’s effects.
Understanding these definitions is crucial for recognizing symptoms and risk factors. Have you noticed any signs that concern you? It’s important to be aware of how these conditions can impact your daily life. In the following sections, we’ll discuss treatment options and support available to you. Remember, you’re not alone in this journey, and there are ways to manage these conditions effectively.

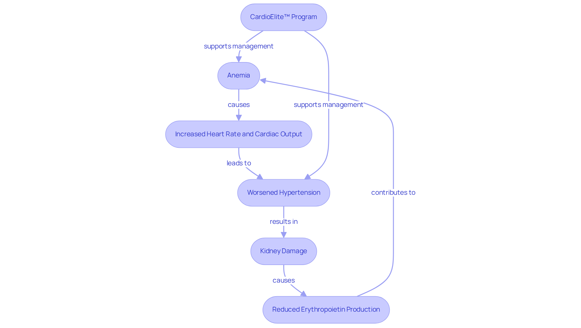
Research shows a complex link between anemia and high blood pressure, particularly in older adults. Anemia can cause an increased heart rate and cardiac output as the body tries to compensate for less oxygen delivery. This added strain on the heart can worsen hypertension. Conversely, high blood pressure may harm the kidneys, leading to reduced production of erythropoietin, a hormone essential for creating red blood cells, which can further contribute to anemia. Understanding this two-way relationship is crucial for effective management, particularly for older individuals who may face challenges associated with anemia and high blood pressure.
In this context, Amavita's CardioElite™ program is here to help. It offers advanced, real-time diagnostic data and 24/7 cardiology consultation, ensuring that patients receive the support they need. This comprehensive approach enhances proactive patient management, specifically addressing the needs of those dealing with anemia and high blood pressure. Did you know that nearly one in five patients with anemia and high blood pressure may also have a blood condition? This highlights the importance of monitoring both issues in clinical practice.
By integrating AI technology and AHA certification, CardioElite™ empowers healthcare providers to enhance cardiac services and outcomes. This ultimately helps reduce readmissions and improves the quality of care for elderly patients. Remember, you’re not alone in this journey; support is available to help you manage your health effectively.

If you’re feeling unusually tired, weak, or dizzy, you’re not alone. Typical signs of blood deficiency can include fatigue, pale skin, shortness of breath, and dizziness. It’s important to pay attention to these symptoms. On the other hand, high blood pressure often sneaks up on people without any noticeable signs, earning it the nickname 'silent killer.' However, some may notice headaches, nosebleeds, or changes in vision when their blood pressure spikes significantly.
For seniors, the risk factors for blood deficiency are quite complex. Nutritional deficiencies, particularly in iron, vitamin B12, and folate, are common. In fact, about 17% of those aged 65 and older struggle with a lack of healthy red blood cells. Chronic diseases like kidney disease or cancer can also play a role, along with certain medications that hinder red blood cell production. It’s worth noting that anemia and high blood pressure are significant health issues, with iron deficiency anemia accounting for roughly one-third of anemia cases in older adults.
When it comes to high blood pressure, several key risk factors come into play. Obesity, a sedentary lifestyle, high sodium intake, and a family history of heart disease can all contribute. According to the Centers for Disease Control and Prevention (CDC), high blood pressure affects:
Recognizing these symptoms and risk factors is crucial for timely diagnosis and management. Unmanaged issues can lead to serious complications, such as heart attacks and strokes. Geriatric specialists stress the importance of regular monitoring and proactive healthcare engagement to help mitigate these risks.
Furthermore, it’s essential to regularly test iron levels in patients with anemia and high blood pressure. This helps in identifying low iron and elevated blood pressure early on. As Daniel Yetman wisely points out, 'Each condition, including anemia and high blood pressure, may increase your risk of developing the other.' This highlights the important connection between anemia and high blood pressure.
If you or a loved one are experiencing any of these symptoms or have concerns about your health, please don’t hesitate to reach out for support. You deserve to feel your best, and there are caring professionals ready to help you navigate these challenges.

When it comes to treating your condition, it’s important to focus on the underlying causes. For instance, if you’re dealing with iron deficiency, your doctor might suggest iron supplements, either orally or through an IV. If low red blood cell counts stem from a chronic illness, addressing that root issue becomes crucial. In more severe cases, blood transfusions may be necessary to help you feel better.
If high blood pressure is a concern, making lifestyle changes can be incredibly beneficial. A heart-healthy diet, like the DASH diet, along with regular exercise and maintaining a healthy weight, can make a significant difference. Depending on your unique health profile, your doctor might also recommend medications such as diuretics, ACE inhibitors, or beta-blockers. It’s essential to keep an eye on your blood pressure regularly and adjust your treatment as needed.
Managing both anemia and high blood pressure requires a coordinated approach. This is especially important for older adults who may be taking multiple medications. By considering how these treatments interact, we can ensure you receive the best care possible.
Remember, you’re not alone in this journey. If you have any questions or concerns, don’t hesitate to reach out for support. Your health and well-being are our top priorities.

Understanding the connection between anemia and high blood pressure is crucial, especially for seniors who may be facing the challenges of these conditions. Anemia, which involves a deficiency in red blood cells, and high blood pressure, characterized by elevated arterial pressure, can both have a significant impact on overall health. Recognizing what these conditions are and how they can affect each other is the first step toward effective management.
Throughout this article, we’ve explored how anemia and hypertension are linked, highlighting how one can influence the other. Symptoms like fatigue and dizziness may indicate anemia, while high blood pressure often goes unnoticed until it reaches critical levels. It’s important to understand the risk factors, from nutritional deficiencies to chronic diseases, that can lead to these health issues. Additionally, we discussed treatment strategies that address both conditions at the same time, ensuring a comprehensive approach to care.
Ultimately, being aware of and actively managing anemia and high blood pressure is essential for improving health outcomes in older adults. Regular monitoring, making lifestyle adjustments, and seeking support from healthcare professionals can truly make a difference. Are you staying vigilant about your health? Remember, it’s okay to reach out for help when you need it. By taking these steps, seniors can navigate the challenges of anemia and hypertension with confidence and the support they deserve.
What is anemia?
Anemia is a condition that occurs when there is a deficiency in the number or quality of red blood cells, leading to reduced oxygen transport in the body. It is often identified by low hemoglobin levels, typically below 12 g/dL for women and 13 g/dL for men.
What is high blood pressure?
High blood pressure, also known as elevated arterial pressure, is characterized by a persistent increase in blood pressure within the arteries, with readings of 130/80 mmHg or higher.
How do anemia and high blood pressure affect health?
Both anemia and high blood pressure can significantly impact health, particularly in older adults, as they may coexist and exacerbate each other’s effects.
Why is it important to understand anemia and high blood pressure?
Understanding these conditions is crucial for recognizing symptoms and risk factors, which can help individuals manage their health more effectively.
What should I do if I notice symptoms of anemia or high blood pressure?
It’s important to be aware of any concerning signs and to seek medical advice, as there are treatment options and support available to manage these conditions effectively.