

Understanding the complex nature of heart attacks is crucial, especially as cardiovascular diseases continue to pose a significant health threat. Each year, countless individuals confront the reality of a myocardial infarction, often unaware of the subtle warning signs that could save their lives. This article explores the key causes, symptoms, and preventive measures related to heart attacks, providing invaluable insights for everyone, particularly older adults who may be at greater risk.
What if the symptoms you brush off as minor could actually be signaling a serious condition? Reflecting on this question can empower you to take meaningful steps toward protecting your heart health. By recognizing the importance of these signs, you can make informed decisions and seek the care you deserve. Remember, you’re not alone in this journey; understanding your heart health is a vital part of living well.
A cardiac event, often known as a myocardial infarction, occurs when blood flow to a part of the heart muscle is blocked, typically by a clot. This blockage deprives the heart muscle of vital oxygen, which can lead to serious damage or even death of the tissue. Recognizing the signs of a cardiac event is crucial, especially for older adults who may exhibit atypical symptoms.
At Amavita Heart and Vascular Health®, we understand the importance of comprehensive cardiac evaluations. These assessments help identify risk factors such as:
Did you know that approximately 805,000 people in the United States experience a cardiac event each year? A significant portion of these cases involves senior citizens. That’s why awareness programs aimed at educating this age group about the signs and risks of myocardial infarction are vital for ensuring timely intervention.
Recent studies reveal that over fifty percent of cardiac events in women under 65 are associated with nontraditional risk factors. This highlights the need for a broader understanding of what can lead to such incidents. As Dr. Barry A. Franklin emphasizes, understanding the reasons behind a cardiac event is just as important as the treatment itself, as it can significantly influence recovery outcomes.
Our preventive cardiology approach at Amavita combines advanced evaluation tools with personalized interventions. We offer innovative therapies and minimally invasive procedures designed to significantly reduce the risk of heart issues. Remember, you’re not alone in this journey. We’re here to support you every step of the way.

Heart attacks are often linked to coronary artery disease (CAD), which occurs when plaque builds up in the arteries, narrowing them and obstructing blood flow. It's understandable to feel concerned about this, especially since high blood pressure and cholesterol are significant contributors to CAD. Studies reveal that over 99% of cardiovascular disease cases are preceded by at least one traditional risk factor. Other important factors include:
Stress and genetic predisposition can also increase the risk.
For older adults, the prevalence of CAD is particularly alarming, with around 12% of Americans aged 75 and older affected by aortic stenosis, a common form of CAD. Managing blood pressure and cholesterol levels is crucial. Simple lifestyle changes and medication can significantly lower the chances of heart-related issues.
Have you heard about Amavita's CardioElite™ program? It features AI-powered diagnostic technology that allows for advanced bedside cardiac assessments, helping to detect complications early and improve patient outcomes. The real-time analysis provided by CardioElite™ offers instant insights into cardiac structure and function, promoting proactive management of your heart health.
Understanding these factors and implementing preventive strategies, along with innovative tools like CardioElite™, is vital for reducing the risk of cardiovascular events and addressing concerns such as how do you get a heart attack to enhance your overall well-being. Remember, you’re not alone in this journey; support is available, and taking these steps can lead to a healthier, happier life.

It’s important to pay attention to heart failure symptoms, as they can show up in different ways and may relate to how do you get a heart attack. Many people describe chest pain or discomfort, which raises the question of how do you get a heart attack as pressure, squeezing, or fullness. You might also notice shortness of breath, pain that spreads to your arms, back, neck, jaw, or stomach, feelings of nausea or lightheadedness, which leads to the question of how do you get a heart attack. It’s crucial to understand how do you get a heart attack, as the symptoms can vary significantly between men and women. For instance, understanding how do you get a heart attack is important, as women may experience less typical signs like anxiety, unusual tiredness, and weakness, which can sometimes lead to misunderstandings about their health. In fact, studies show that up to 30% of women who have had a cardiac event reported feeling unusual symptoms.
Recognizing these symptoms early is vital for understanding how do you get a heart attack and obtaining the medical attention you need, which can truly be life-saving. Take Vicki Mascareño Nelson’s story, for example. She initially brushed off her intense chest pain as heartburn, not realizing how serious her condition was until it was almost too late. Her experience serves as a reminder of how important it is for women to advocate for their health and to trust their instincts, especially when they wonder how do you get a heart attack.
Recent studies reveal that quiet cardiac events, which often don’t present severe symptoms, are more common in women than in men. This difference highlights the need for increased awareness and education about cardiovascular health in women, especially regarding unique risk factors related to pregnancy, such as high blood pressure and gestational diabetes, to understand how do you get a heart attack. At Amavita Cardiovascular Health, our cardiologists stress the importance of being alert to signs of heart issues, particularly in older patients, as timely intervention can significantly improve survival rates.
Our advanced diagnostic imaging capabilities allow for thorough assessments that can catch potential cardiovascular problems early. We also provide minimally invasive procedures, such as cardiac catheterization and stent placement, to effectively restore blood flow. To prevent issues related to how do you get a heart attack, it is essential to take preventive steps, such as maintaining a healthy diet and engaging in regular exercise. By understanding these symptoms and their variations, you can take proactive steps toward better heart health. Remember, you’re not alone in this journey, and we’re here to support you every step of the way.

A cardiac event occurs when blood flow to the heart is blocked, leading to questions about how do you get a heart attack, which can harm the muscle tissue. This blockage, which raises the question of how do you get a heart attack, often results from narrowed arteries caused by high blood pressure, high cholesterol, or smoking. On the other hand, cardiac arrest is an electrical malfunction that suddenly stops the heart's beating. While a myocardial incident can lead to cardiac arrest, it’s important to understand that these are distinct occurrences. During a cardiac event, a person may remain aware and able to communicate, experiencing symptoms like chest pain, difficulty breathing, or nausea. In contrast, cardiac arrest results in a sudden loss of consciousness and requires immediate action, such as CPR and the use of an Automated External Defibrillator (AED).
Understanding these differences is crucial, especially for the elderly, as cardiovascular diseases remain the leading cause of death and raise concerns about how do you get a heart attack across various demographics. Did you know that someone in the U.S. experiences a cardiovascular event every 40 seconds? Recognizing the warning signs can significantly improve outcomes when considering how do you get a heart attack. Educational initiatives have shown that increased awareness of symptoms, particularly how do you get a heart attack, can lead to timely interventions, ultimately saving lives.
Real-world examples underscore the importance of patient education on this topic. Programs that teach individuals how to identify the signs of both myocardial events and cardiac arrests have been proven to enhance response times during emergencies. Cardiologists stress that understanding how do you get a heart attack and other distinctions can be life-saving, as immediate action is vital in both situations. By knowing when to call for help and how to respond, you can play a crucial role in emergency scenarios, improving survival rates for those affected. Furthermore, over 99% of cardiac events, strokes, and cardiovascular failures are linked to four avoidable silent factors, prompting the question of how do you get a heart attack and highlighting the importance of awareness and proactive health management.
At Amavita Heart and Vascular Health®, we emphasize the importance of thorough cardiac assessments and preventive strategies, including lifestyle changes and minimally invasive therapies, to reduce the risk of cardiovascular events. We invite you to request an appointment today to learn more about how we can support you in managing your cardiovascular health.

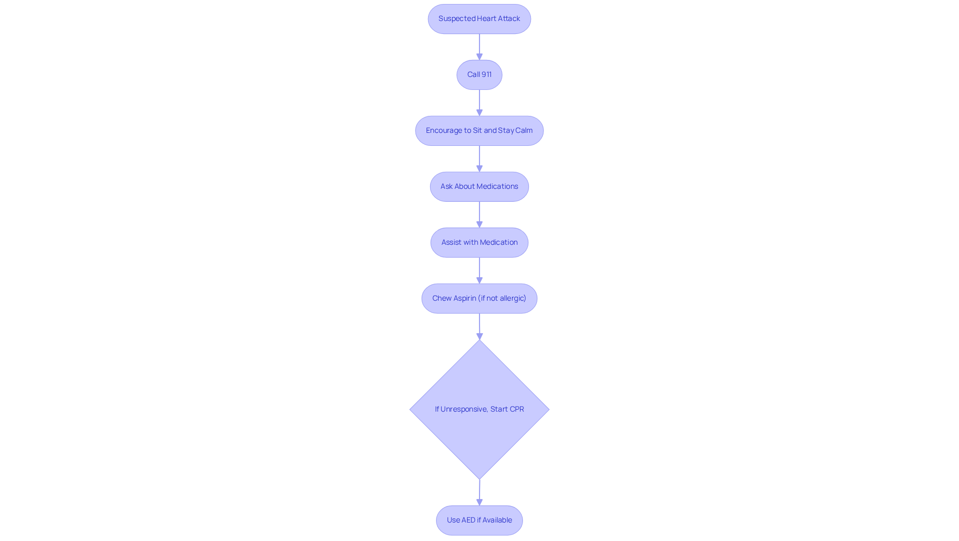
If you think someone might be having a cardiac event, please call 911 right away. While you wait for help, encourage the person to sit down and stay calm. If they’re alert, ask if they take any cardiac medications and assist them in taking their prescribed dose. Chewing an aspirin can help thin the blood, as long as they’re not allergic. If the person becomes unresponsive and isn’t breathing, start CPR immediately and use an AED if one is available. Quick action is vital; studies show that effective CPR can double or even triple a person’s chance of survival. Training programs for bystanders, like hands-only CPR courses, have been shown to empower individuals to act swiftly in emergencies. Remember, every second counts, and your response can truly save a life.
At Amavita Heart and Vascular Health, we understand how important targeted cardiovascular care is, especially for those at higher risk, such as individuals with diabetes, hypertension, or a family history of heart disease. Our CardioElite™ program offers comprehensive management and advanced imaging capabilities, ensuring that patients receive the best possible care during emergencies and beyond. This proactive approach not only addresses immediate concerns but also uses real-time diagnostic data to enhance patient outcomes, reduce readmissions, and improve overall cardiac health.
We’re here to support you every step of the way, because your heart health matters.

Understanding heart attacks is crucial for both prevention and timely intervention. A heart attack, or myocardial infarction, occurs when blood flow to the heart is obstructed, leading to potential tissue damage. It’s important to recognize risk factors such as:
Symptoms can vary significantly between individuals, especially between men and women.
Did you know that over 805,000 people in the U.S. experience heart attacks annually? Many of these cases are preventable through awareness and education. Innovative programs like Amavita's CardioElite™ play a vital role in this effort, showcasing how advanced diagnostic technology can aid in early detection and management of heart health. Furthermore, understanding the distinction between heart attacks and cardiac arrest is essential, as it reinforces the need for immediate action during emergencies.
Ultimately, the message is clear: awareness and proactive management of heart health can save lives. We encourage you to educate yourself on the signs and symptoms of heart attacks. Implementing lifestyle changes and seeking regular evaluations from healthcare professionals can make a significant difference. Taking these steps not only enhances your personal health but also contributes to a broader culture of cardiovascular awareness, which can significantly reduce the incidence of heart-related events in our community. Remember, you’re not alone in this journey; support is available, and together we can make a positive impact on heart health.
What is a heart attack?
A heart attack, or myocardial infarction, occurs when blood flow to a part of the heart muscle is blocked, typically by a clot, depriving the heart muscle of vital oxygen and potentially leading to serious damage or death of the tissue.
Why is recognizing the signs of a heart attack important?
Recognizing the signs of a heart attack is crucial, especially for older adults, who may exhibit atypical symptoms. Early recognition can lead to timely intervention, which is vital for better outcomes.
What are some common risk factors for heart attacks?
Common risk factors for heart attacks include family history, high blood pressure, high cholesterol, diabetes, smoking, obesity, a sedentary lifestyle, and stress.
How prevalent are heart attacks in the United States?
Approximately 805,000 people in the United States experience a cardiac event each year, with a significant portion of these cases involving senior citizens.
What unique risks do women under 65 face regarding heart attacks?
Over fifty percent of cardiac events in women under 65 are associated with nontraditional risk factors, highlighting the need for a broader understanding of what can lead to such incidents.
What approach does Amavita Heart and Vascular Health® take towards preventive cardiology?
Amavita combines advanced evaluation tools with personalized interventions, offering innovative therapies and minimally invasive procedures designed to significantly reduce the risk of heart issues.
What is coronary artery disease (CAD)?
Coronary artery disease (CAD) occurs when plaque builds up in the arteries, narrowing them and obstructing blood flow, which is a common cause of heart attacks.
What percentage of cardiovascular disease cases are preceded by traditional risk factors?
Studies reveal that over 99% of cardiovascular disease cases are preceded by at least one traditional risk factor.
What is the CardioElite™ program?
Amavita's CardioElite™ program features AI-powered diagnostic technology that allows for advanced bedside cardiac assessments, helping to detect complications early and improve patient outcomes.
How can lifestyle changes impact heart health?
Simple lifestyle changes and medication can significantly lower the chances of heart-related issues by managing blood pressure and cholesterol levels.