

Navigating the world of specialized healthcare can often feel overwhelming, especially when it comes to cardiology. Did you know that nearly 40% of individuals with heart failure don’t see a cardiologist each year? This statistic highlights just how crucial it is to understand referral requirements. In this article, we’ll explore the important options available to you - whether you need a referral or if you can directly access a cardiologist. As healthcare regulations change and insurance policies evolve, it’s natural to wonder: how can you ensure you receive timely and effective cardiovascular care without facing unnecessary obstacles?
Your health matters, and understanding your options is the first step towards getting the care you deserve. We’re here to guide you through this process, ensuring you feel supported every step of the way.
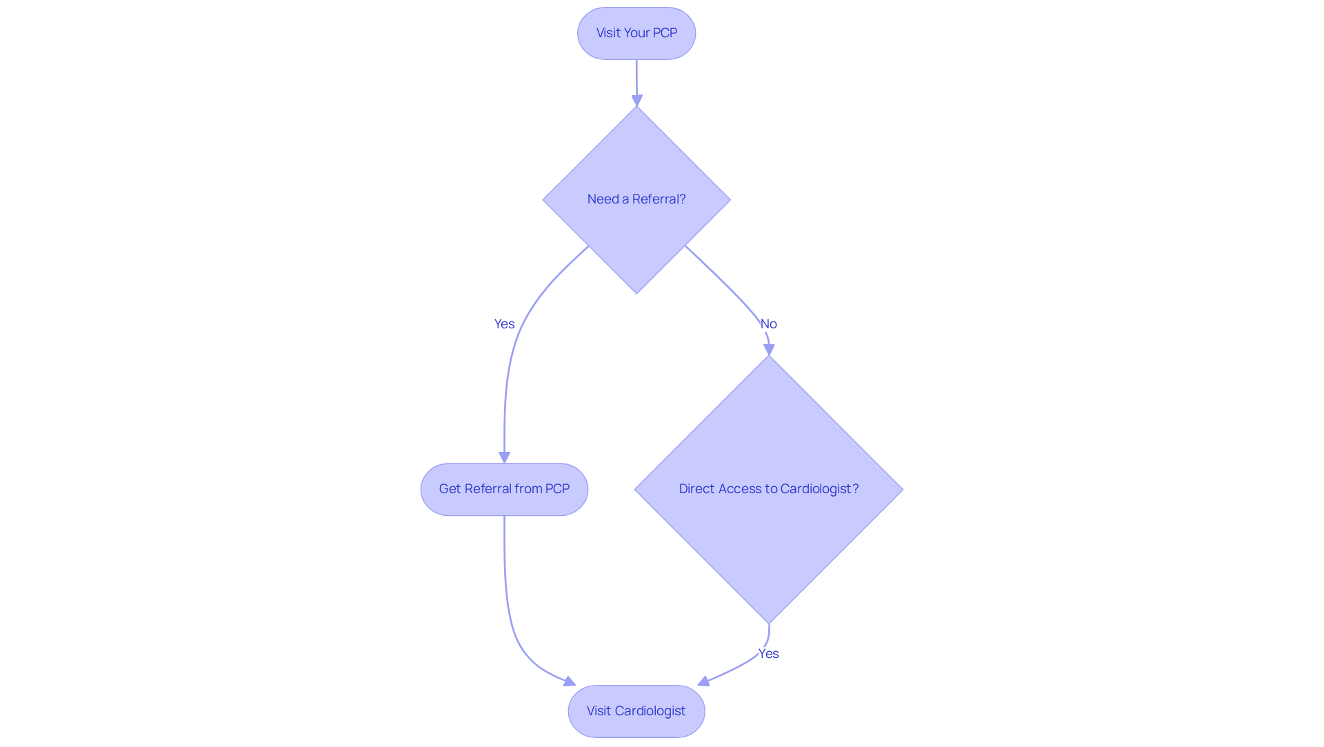
Understanding referral requirements in cardiology is essential for accessing specialized services. Many individuals wonder, do you need a referral to see a cardiologist from their primary healthcare provider (PCP)? This process is designed to ensure that patients receive the right evaluations and that their symptoms are carefully assessed before being referred to a specialist. It’s concerning to note that around 40% of individuals with heart failure don’t visit a cardiologist even once a year. This highlights a significant gap in care that can adversely affect health outcomes.
Many health insurance plans, especially Health Maintenance Organizations (HMOs), often ask if you need a referral to see a cardiologist for coverage of cardiology services. Conversely, those with Preferred Provider Organization (PPO) plans may have the flexibility to see cardiologists directly, which leads to the inquiry of do you need a referral to see a cardiologist. Understanding these different requirements is crucial for managing your healthcare effectively. It helps you avoid unexpected costs and delays in receiving the treatment you need.
As healthcare regulations evolve, particularly with new Medicare guidelines set to take effect on January 1, 2026, which will require recommendations for certain specialist services, staying informed about the referral process becomes increasingly important. This knowledge can ensure that you gain timely access to cardiovascular care.
If you have concerns about your heart health or the referral process, don’t hesitate to reach out for support. Remember, you’re not alone in this journey, and there are resources available to help you navigate your healthcare needs.

At Amavita Heart and Vascular Health, we understand that accessing care can be a source of stress, especially for older individuals facing urgent cardiovascular symptoms like chest pain or shortness of breath. That’s why we offer direct access to our cardiologists, addressing the question of whether you need a referral to see a cardiologist from your primary care physician. This person-centered approach not only simplifies the process but also promotes quicker diagnoses and treatment plans, which can significantly improve your health outcomes and reduce the chances of hospital readmissions.
Imagine being able to receive advanced diagnostic imaging and comprehensive evaluations tailored specifically to your needs. At Amavita, we ensure that high-risk individuals receive the targeted cardiovascular care they deserve. Plus, with our advanced cardiac treatments and same-day convenience, most patients can return home after procedures, avoiding the disruption of hospital stays.
However, it’s important to keep in mind that while this direct access may make things easier, you may wonder if you need a referral to see a cardiologist, as insurance coverage can vary. Some plans might still require a recommendation for reimbursement. If you have any questions or concerns about your coverage, please don’t hesitate to reach out. We’re here to support you every step of the way.

When it comes to accessing cardiologists, many patients are uncertain about whether do you need a referral to see a cardiologist or if they can go directly. Referral systems often provide a thorough evaluation from a primary care physician (PCP), which can lead to more accurate diagnoses and personalized treatment plans. However, this process can sometimes cause delays, especially for those who need urgent care.
On the other hand, direct access allows for quicker appointments and potentially faster treatment. Yet, it may lead to fragmented care if the cardiologist isn’t fully aware of the patient’s medical history. Additionally, those opting for direct access might face higher out-of-pocket costs if their insurance doesn’t cover self-referrals.
At Amavita, we understand these challenges, which is why our CardioElite™ program is designed to provide comprehensive cardiovascular management. This program integrates advanced diagnostic imaging, AI technology, and 24/7 cardiology consultation to ensure that patients receive the best possible care. By taking a proactive approach, we not only enhance care for individuals but also significantly reduce readmission rates, making it a valuable option for those at high risk.
The CardioElite™ program acts as a clinical force multiplier, transforming how we manage cardiac conditions. Ultimately, the choice between referral and direct access hinges on whether you do need a referral to see a cardiologist, as well as individual health needs, insurance coverage, and the urgency of health concerns. Remember, you’re not alone in this journey; we’re here to support you every step of the way.

Navigating the insurance landscape can feel overwhelming, especially when it comes to understanding the role of primary health providers (PCPs) in accessing cardiology services. If you're feeling uncertain, you're not alone. In 2026, traditional Medicare won’t require recommendations for cardiology visits, but about 50% of Medicare Advantage plans will ask, 'do you need a referral to see a cardiologist' from a PCP before you can see a specialist. This difference can be confusing, particularly for older adults who may not be fully aware of their insurance details.
PCPs are here to help. They serve as your first point of contact, guiding you through the referral system and helping you understand if you do need a referral to see a cardiologist or if there are direct access options. By understanding how this process works, you can make informed decisions about your cardiovascular health. Remember, it’s important to ensure you receive the care you need without unnecessary delays.
So, if you have questions or concerns, don’t hesitate to reach out to your PCP. They’re there to support you every step of the way, helping you navigate your health journey with confidence.

Understanding whether a referral is necessary to see a cardiologist is crucial for ensuring timely and appropriate care. Have you ever wondered how this choice might affect your health? The decision to obtain a referral from your primary care physician or to access a cardiologist directly can significantly impact the efficiency of your treatment and overall health outcomes. With evolving healthcare regulations and varying insurance requirements, it’s essential for you to be informed about your options.
Let’s explore the pros and cons of both referral systems and direct access. Referrals can provide a comprehensive evaluation and personalized care, but they may introduce delays, especially for urgent health issues. On the other hand, direct access offers quicker appointments, yet it can lead to fragmented care if the cardiologist lacks your complete patient history. Understanding these dynamics empowers you to make informed decisions about your cardiovascular health.
Ultimately, navigating the complexities of cardiology access requires awareness of your personal health needs and insurance coverage. It’s vital to engage with your primary care provider to clarify any uncertainties regarding referrals and to explore direct access options. By taking these proactive steps, you can ensure you receive the specialized care necessary for maintaining your heart health. Remember, you’re not alone in this journey; reaching out for support can bridge the gap in cardiovascular care and improve your health outcomes.
Do you need a referral to see a cardiologist from your primary healthcare provider (PCP)?
Yes, many individuals need a referral from their PCP to see a cardiologist, as this process ensures that patients receive appropriate evaluations and assessments before being referred to a specialist.
What percentage of individuals with heart failure see a cardiologist at least once a year?
Approximately 40% of individuals with heart failure do not visit a cardiologist even once a year, indicating a significant gap in care.
How do health insurance plans affect the need for a referral to see a cardiologist?
Health Maintenance Organizations (HMOs) often require a referral to see a cardiologist for coverage of cardiology services, while Preferred Provider Organization (PPO) plans may allow patients to see cardiologists directly without a referral.
Why is it important to understand referral requirements in cardiology?
Understanding referral requirements is crucial for managing healthcare effectively, as it helps avoid unexpected costs and delays in receiving necessary treatment.
What upcoming changes in Medicare guidelines should patients be aware of regarding referrals?
New Medicare guidelines set to take effect on January 1, 2026, will require recommendations for certain specialist services, making it important for patients to stay informed about the referral process.
What should you do if you have concerns about your heart health or the referral process?
If you have concerns about your heart health or the referral process, it is advisable to reach out for support, as there are resources available to help navigate your healthcare needs.