

Understanding the relationship between heartburn and heart palpitations can feel both enlightening and a bit alarming. Many individuals face these distressing symptoms, leading to a common question: can heartburn truly lead to heart palpitations? This article gently explores the physiological connections between these two conditions, offering insights into their symptoms, diagnosis, and effective treatment strategies.
In addition to this, it’s important to recognize that gastrointestinal and cardiovascular issues can overlap. How can you navigate this complex landscape to ensure your health and peace of mind? Rest assured, you’re not alone in this journey. Many people share your concerns, and there are ways to find clarity and support.
Heartburn, or pyrosis, can be quite uncomfortable, often presenting as a burning sensation in the chest. This feeling usually arises when stomach acid flows back into the esophagus, leading to symptoms like a sour taste in the mouth and discomfort after meals. Have you ever experienced this? It’s important to recognize these signs, as they can be distressing.
On the other hand, heart palpitations can feel alarming. They manifest as a fast-beating, fluttering, or pounding sensation in your chest. Various factors can contribute to this, including anxiety, stress, or even underlying heart conditions. Understanding these symptoms is crucial, as it helps us connect the dots and seek the right care.
If you find yourself experiencing these symptoms, know that you’re not alone. Many people face similar challenges, and it’s perfectly okay to reach out for help. Remember, taking the first step towards understanding your health is a sign of strength. Your well-being matters, and there are compassionate professionals ready to support you.

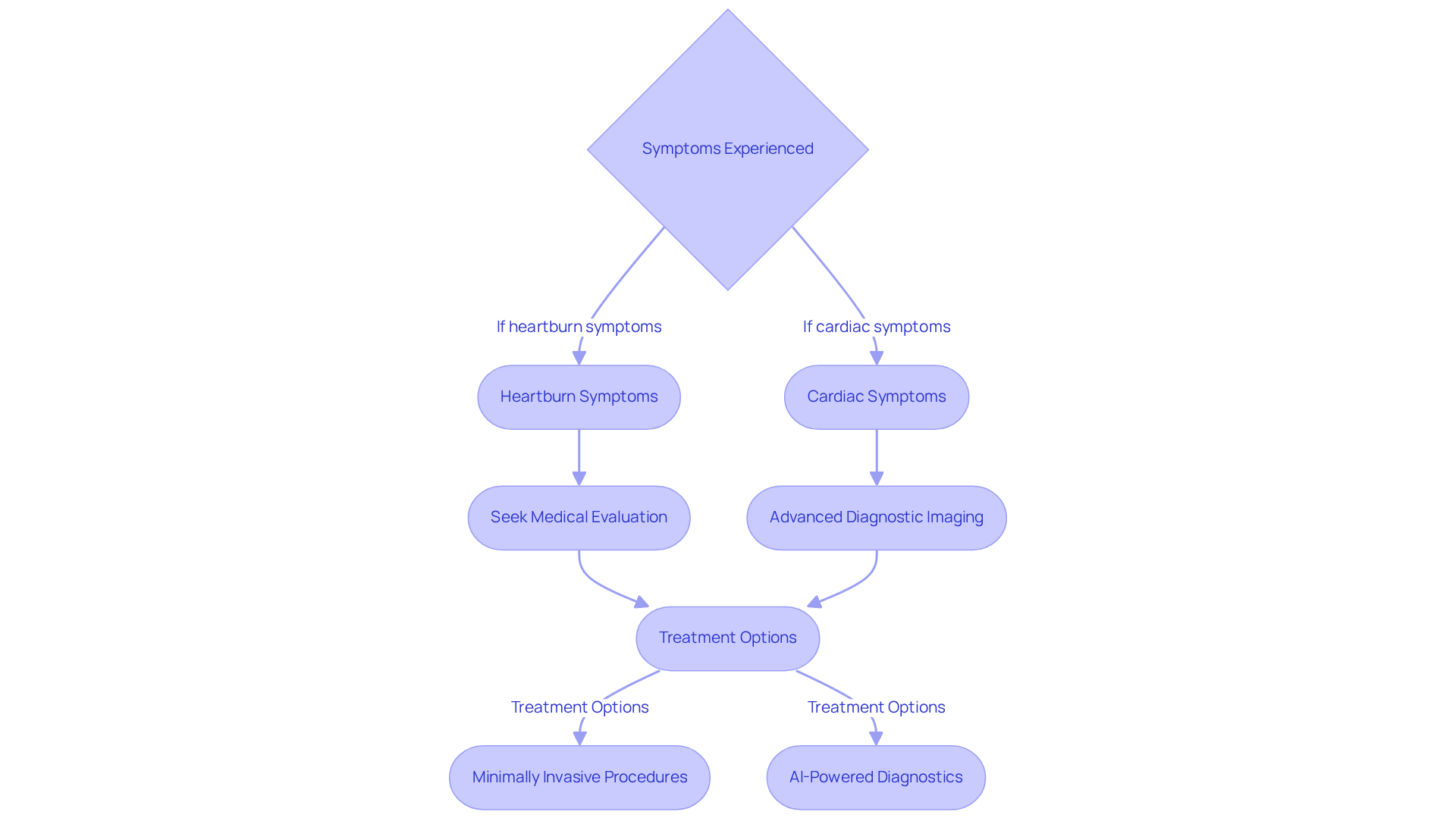
Have you ever wondered if can heartburn cause heart palpitations when you feel your heart racing during acid reflux? The connection between acid reflux and the question of whether can heartburn cause heart palpitations often relates to the vagus nerve, which is vital for both our digestive and cardiovascular health. When acid reflux occurs, it can irritate this nerve, which makes one wonder if can heartburn cause heart palpitations.
Furthermore, conditions like gastrocardiac syndrome can complicate matters. This syndrome occurs when gastrointestinal distress triggers heart-related issues, making it even more important to understand these physiological links. Recognizing why individuals with heartburn may experience palpitations, and questioning if can heartburn cause heart palpitations, can be a comforting step towards managing your health.
If you’re feeling anxious about these symptoms, know that you’re not alone. Many people share similar experiences, and understanding these connections can help you feel more in control. It’s always a good idea to reach out to a healthcare professional who can provide support and guidance tailored to your needs.

To determine whether your symptoms stem from heartburn or a heart condition, it’s important to evaluate if can heartburn cause heart palpitations based on the signs you’re experiencing. Heartburn often feels like a burning sensation in the chest, especially after meals, and may come with regurgitation or a sour taste. On the other hand, heart-related symptoms can manifest as pressure, tightness, or discomfort that might radiate to your arms, neck, or jaw, often accompanied by shortness of breath or sweating.
At Amavita Heart and Vascular Health, our compassionate specialists are here to help. We use advanced diagnostic imaging to identify potential heart-related issues, such as coronary artery disease and arrhythmias, ensuring that any serious conditions are ruled out. If you’re feeling uncertain, particularly if you’re an older adult, seeking medical evaluation is crucial.
Our minimally invasive procedures, like catheterization and stent insertion, can restore blood circulation and alleviate discomfort, allowing most patients to return home the same day. Furthermore, our innovative AI-powered CardioElite™ program enhances early detection and improves patient outcomes, providing real-time guidance for accurate cardiac diagnostics.
If you notice troubling symptoms, please don’t hesitate to reach out for an assessment. Your cardiovascular wellness is our priority, and we’re here to support you every step of the way.

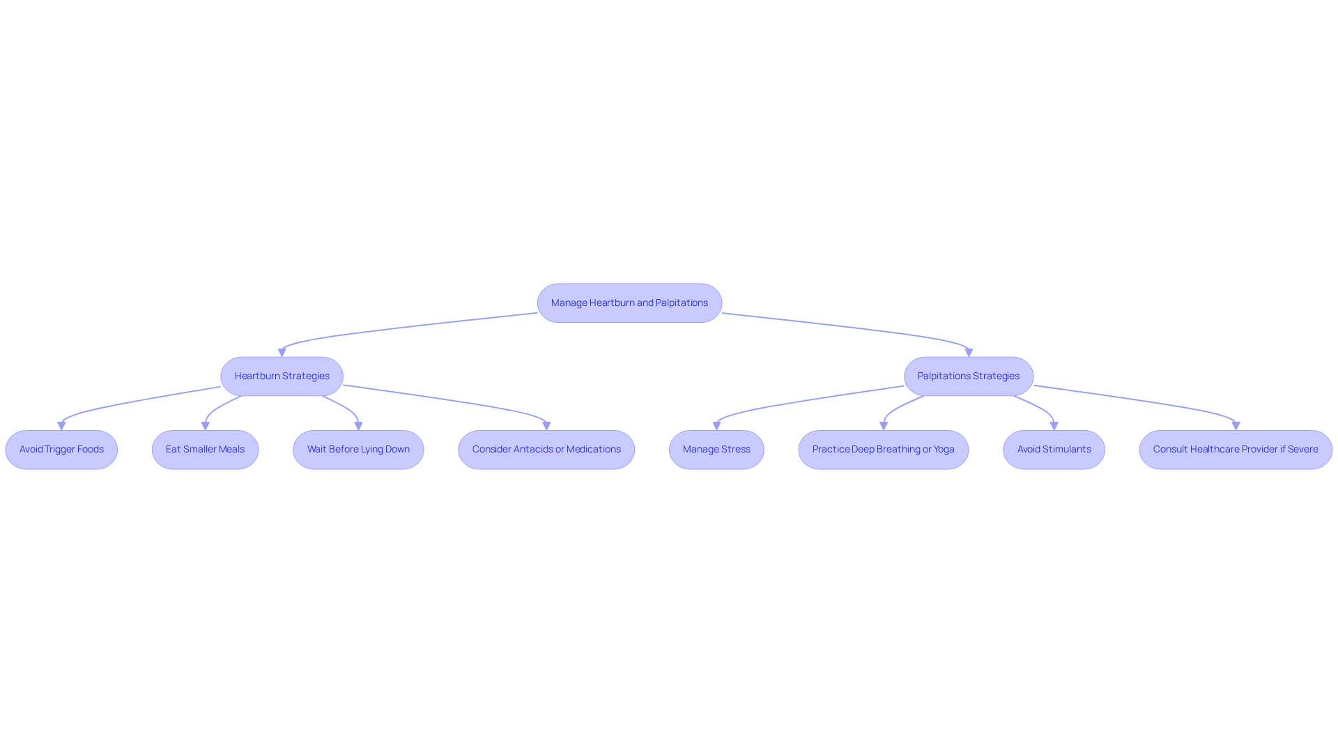
If you're dealing with heartburn, know that you're not alone, and there are ways to find relief. Treatment strategies often start with simple lifestyle changes. Consider avoiding trigger foods, like spicy or fatty options, and try eating smaller meals. It’s also a good idea to wait a bit before lying down after eating. Over-the-counter antacids can provide quick relief, and if needed, prescription medications like proton pump inhibitors might be effective too.
When it comes to heart palpitations, managing stress is key. Techniques like deep breathing or gentle yoga can help. Avoiding stimulants, such as caffeine, and maintaining a healthy diet can also make a difference. If you find that your palpitations are frequent or severe, it’s important to reach out to a healthcare provider for further evaluation. They can guide you through additional treatment options.
Combining these strategies can be a powerful way to manage both heartburn and understand can heartburn cause heart palpitations effectively. Remember, taking these steps is a sign of caring for yourself, and you deserve to feel your best. If you have any concerns or questions, don’t hesitate to seek support. You're not alone on this journey.

Understanding the relationship between heartburn and heart palpitations is crucial for anyone facing these distressing symptoms. Heartburn often stems from acid reflux, causing discomfort in the chest, while heart palpitations can lead to feelings of anxiety and confusion. It’s important to recognize that these two conditions can be interconnected, especially through the vagus nerve and gastrocardiac syndrome. This understanding can empower you to manage your health more effectively.
When considering your symptoms, it’s vital to distinguish between heartburn and potential cardiac issues. A burning sensation after meals typically points to heartburn, whereas heart-related symptoms might manifest as pressure or tightness that radiates to other areas. If you’re experiencing frequent or severe symptoms, seeking professional evaluation is essential. An accurate diagnosis can pave the way for appropriate treatment, ensuring you feel supported and cared for.
Addressing both heartburn and heart palpitations often involves a blend of lifestyle changes and medical guidance. By making effective treatment choices - like dietary adjustments, stress management techniques, and professional assessments - you can take proactive steps toward better health. Remember, prioritizing your well-being is key, and seeking support when needed is a sign of strength. Together, we can ensure a comprehensive approach to managing these interconnected conditions.
What is heartburn?
Heartburn, or pyrosis, is a condition characterized by a burning sensation in the chest, often caused by stomach acid flowing back into the esophagus.
What are the symptoms of heartburn?
Symptoms of heartburn include a burning sensation in the chest, a sour taste in the mouth, and discomfort after meals.
What are heart palpitations?
Heart palpitations are sensations of a fast-beating, fluttering, or pounding heart, which can feel alarming.
What causes heart palpitations?
Heart palpitations can be caused by various factors, including anxiety, stress, or underlying heart conditions.
Why is it important to understand heartburn and heart palpitations?
Understanding these symptoms is crucial for recognizing health issues and seeking appropriate care when needed.
What should I do if I experience heartburn or heart palpitations?
If you experience these symptoms, it is important to reach out for help, as many people face similar challenges and support is available.