

Understanding hormonal health is essential, especially as individuals navigate the challenges of hormonal imbalances during significant life stages like menopause and andropause. Many may feel overwhelmed by these changes, but it’s important to know that you’re not alone. Pellet therapy has emerged as a compassionate option, providing consistent hormone delivery through bioidentical estrogen and testosterone. This treatment can significantly enhance your quality of life, helping you feel more like yourself again.
However, financial considerations can often cloud this journey. With varying costs and the complexities of insurance coverage, it’s natural to have questions about the financial implications of pellet therapy. How can you navigate these concerns effectively? It’s crucial to understand the role of healthcare providers in this process, as they can guide you through the options available and help you make informed decisions.
As you explore these considerations, remember that support is available. Seeking help from knowledgeable professionals can ease your worries and ensure you receive the best care possible. You deserve to feel empowered and informed about your health choices. Don’t hesitate to reach out for guidance—your well-being is worth it.
At Amavita Heart and Vascular Health, we understand that your heart and hormonal health are deeply interconnected. Since our founding in 2017, we’ve been dedicated to providing advanced outpatient procedures that allow you to return home the same day, ensuring a smooth and comforting experience. We recognize that hormonal imbalances can significantly impact heart health, and that’s why we conduct thorough evaluations tailored to your individual needs.
Our customized treatments ensure you receive effective hormonal therapy alongside essential cardiovascular care. This holistic approach is especially beneficial for older adults, who often face multiple health challenges. By prioritizing both heart and hormonal health, we aim to enhance your overall quality of life, guiding you on a comprehensive path to wellness.
Our cardiologists emphasize the importance of integrated care. Managing your hormonal health can greatly influence cardiovascular outcomes, ultimately leading to improved well-being. We’re here to support you every step of the way, ensuring you feel valued and understood.
Have you ever wondered how your hormonal health might be affecting your heart? At Amavita, we’re committed to answering your questions and providing the compassionate care you deserve. Reach out to us today, and let’s work together towards a healthier future.
Pellet treatment is a compassionate approach that involves administering bioidentical hormones, specifically estrogen and testosterone, which are vital for both men and women. For women, estrogen becomes especially important during menopause, helping to ease symptoms like hot flashes, mood swings, and cognitive decline. Did you know that balanced estrogen levels can significantly reduce these symptoms? Many women who receive estrogen treatment report feeling more stable in their moods and energized in their daily lives.
Testosterone, often thought of in relation to male health, also plays a crucial role in women's well-being. It influences energy, libido, and mental clarity. Hormonal imbalances can lead to fatigue and a decrease in sexual desire, making testosterone treatment an essential option for women facing these challenges. The capsules are designed to release these hormones steadily over several months, providing a consistent therapeutic effect that can greatly improve the quality of life for those experiencing hormonal imbalances.
Recent studies highlight the positive effects of bioidentical hormone treatment on older individuals, showing improvements in both physical and cognitive health. Importantly, the pellet therapy price doctor shows that testosterone implant treatment is not only effective but also economical, making it a viable choice for those looking to restore hormonal balance. The innovative Virden Method™ enhances patient comfort and satisfaction, with 98% of individuals reporting excellent experiences thanks to its single-entry approach, which minimizes discomfort and promotes quicker healing.
As you consider your health options, remember that pellet treatment represents a promising path toward enhancing your overall well-being. If you have concerns or questions, don’t hesitate to reach out for support. You deserve to feel your best, and we’re here to help you every step of the way.

Pellet therapy stands out for its ability to deliver a consistent and steady release of hormones directly into the bloodstream for three to six months. This method is quite different from oral medications or topical treatments, which often result in fluctuating hormone levels. The stability provided by hormonal implants can significantly alleviate symptoms related to endocrine imbalances, such as:
Many patients find that this leads to a greater overall satisfaction with their treatment.
Did you know that 95% of individuals using hormone implants report high satisfaction with their experience? In contrast, only 62% of those using gels feel the same way. Plus, the minimally invasive procedure for implant insertion means you can skip the daily hassle of taking pills or applying creams. This makes it a convenient choice for anyone managing hormonal imbalances. Once the pellets are in place, there’s no need for maintenance until they dissolve, allowing your body to function naturally and promoting better overall well-being.
At Amavita Heart and Vascular Health®, we focus not just on hormone optimization but also on your cardiovascular health through innovative techniques and patient-centered care. Our flexible options are tailored to meet your individual needs, ensuring you receive comprehensive support for both hormonal balance and heart health. Our testosterone implant program, which is managed by a pellet therapy price doctor, starts at just $249 a month with no hidden fees, making it affordable for every budget.
Patients have shared their experiences, saying, "Dr. Martinez-Clark's expertise gave me confidence, and the results have been life-changing. I have the energy to excel at work and keep up with the lifestyle I love." If you’re feeling uncertain about your hormonal health, remember that you’re not alone. We’re here to help you every step of the way.

While this treatment offers many benefits, it’s important to acknowledge the potential risks and side effects. You might experience some localized pain at the insertion site, hormonal fluctuations, or mood changes. In some cases, individuals could face more serious reactions, such as an increased risk of blood clots, stroke, or gallbladder disease, particularly in older adults or those on hormonal treatment for an extended period.
Have you discussed your medical history and any previous conditions with your healthcare provider? This conversation is essential to ensure that pellet treatment is a safe and suitable option for you. As noted by the Cleveland Clinic, "Compounded bioidentical substances may come with more risk because their effects are not well studied," which underscores the need for thorough discussions with your healthcare team.
Moreover, clinical assessments have highlighted instances where patients faced significant complications. This reinforces the importance of a comprehensive medical evaluation and a conversation with a qualified provider before starting treatment. Remember, you are encouraged to reach out to your healthcare provider to address any concerns about your treatment and to ensure that your care aligns with your health needs. Your well-being is our priority, and we’re here to support you every step of the way.

For many individuals, understanding the pellet therapy price doctor associated with treatment can be a source of concern. The price of this treatment, often discussed with the pellet therapy price doctor, can vary significantly, influenced by factors such as the specific substances used, the healthcare professional, and the geographical area. Typically, the pellet therapy price doctor might expect costs to range from $350 to $800 for each insertion, along with additional fees for initial consultations and follow-up visits. On average, the yearly expense for hormone treatment, often discussed with a pellet therapy price doctor, is around $1,536, which can represent a significant financial commitment.
It's important to note that the pellet therapy price doctor may not always have consistent insurance coverage for treatment. While some plans may cover the procedure, the pellet therapy price doctor may not be included in others. To navigate this, it's advisable to confirm your insurance details to fully understand your coverage options and any potential out-of-pocket expenses. Have you checked with your provider yet?
Healthcare economists emphasize that the financial implications of hormonal treatment, particularly the pellet therapy price doctor, can be considerable, highlighting the importance of discussing insurance coverage with your healthcare provider. Recent reports suggest that many patients find that FDA-approved hormone treatments are more likely to be covered by insurance compared to compounded options, which may not receive the same level of support.
Therefore, if you're considering pellet treatment, it’s essential to consult your pellet therapy price doctor and proactively reach out to your insurance provider. Clarifying coverage details can help you prepare for any related expenses, ensuring you feel supported every step of the way. Remember, you’re not alone in this journey, and there are resources available to help you navigate these decisions.

Are you or a loved one experiencing hormonal imbalances? If so, you’re not alone. Many individuals, especially those going through menopause or andropause, face challenges like hot flashes, mood swings, and fatigue. These symptoms can significantly affect your quality of life, and it’s important to know that there are compassionate solutions available.
According to the pellet therapy price doctor, pellet treatment is particularly beneficial for those dealing with these issues. Women often report discomfort from menopausal symptoms, while men may struggle with low testosterone levels and diminished libido. Recent trends show that a growing number of elderly patients are experiencing these challenges, which can be distressing.
Traditional implant therapy can be uncomfortable, often requiring multiple insertions that disrupt tissue and cause discomfort. However, at Amavita Heart and Vascular Health, we offer the innovative Virden Method™ and provide details on pellet therapy price doctor. This revolutionary approach allows us to place all pellets at once through a single, precise entry point, minimizing discomfort and promoting quicker recovery. This is especially important for older individuals who may have heightened sensitivity.
With 98% of our patients reporting excellent satisfaction, you can feel confident that this method provides a more comfortable experience and better results. But remember, it’s essential to have a thorough evaluation by a healthcare provider to determine if this therapy is right for you, considering your unique health circumstances.
If you’re feeling uncertain or anxious about your health, we’re here to help. Reach out to us for support and guidance. You deserve to feel your best, and we’re committed to helping you achieve that.

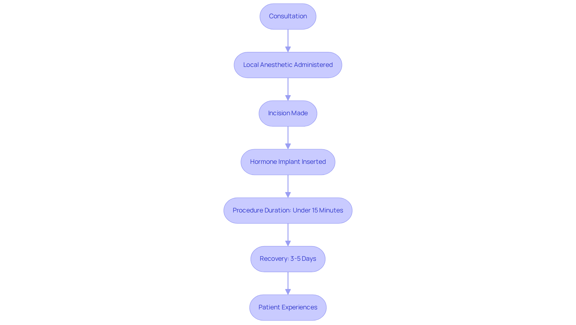
At Amavita Heart and Vascular Health, we understand that considering a medical procedure can be daunting. That’s why our insertion procedure is designed to be efficient and minimally invasive, utilizing the innovative Virden Method™. We begin with a comprehensive consultation to evaluate your unique needs and expectations, ensuring you feel heard and understood.
Once you’re ready, a local anesthetic is administered to numb the insertion site, typically in the hip or buttock area. A small incision, about the size of a grain of rice, is made to insert the hormone implant just beneath the skin through a single, precise entry point. This whole procedure typically takes under 15 minutes, allowing you to return to your usual activities soon after.
Recovery is usually quick, with most patients healing within just 3 to 5 days. During this time, we recommend avoiding tub bathing and swimming to promote proper healing. While some may experience mild temporary side effects like redness, itching, or swelling at the injection site, these typically resolve quickly. Other potential side effects, such as enlarged and tender breasts, headaches, and muscle cramps, are generally mild and temporary.
Many patients share their experiences of significant improvements in energy levels, mood, and overall well-being shortly after treatment. It’s heartening to hear how rejuvenated they feel, often reporting enhanced motivation and better sleep patterns. As healthcare expert Mohit Khera noted, "The formulation in females effectively maintains stable hormonal levels over the long term, providing a low maintenance therapeutic choice." With a proven satisfaction rate of 98%, the Virden Method™ ensures a more comfortable experience, making it an appealing choice for those seeking hormone balance.
Moreover, Amavita is one of the few practices authorized to use this patented method nationwide, offering exclusive technology that simply isn’t available anywhere else in Miami.
In summary, the treatment process at Amavita is straightforward and emphasizes your comfort and quick recovery, enhanced by the innovative Virden Method™. This makes it an ideal choice for older individuals looking to improve their quality of life. If you have any questions or concerns, please don’t hesitate to reach out. We’re here to support you every step of the way.

To ensure a safe and supportive experience, it’s crucial to choose a qualified healthcare professional, often referred to as a pellet therapy price doctor, who specializes in hormone replacement. Have you considered the importance of a thorough evaluation? Patients should undergo comprehensive assessments, including blood tests and reviews of their medical history, to identify any potential risks. After the procedure, following aftercare instructions is vital—avoiding strenuous activities and keeping the insertion site clean can significantly reduce the risk of complications.
Statistics indicate that complications can arise from hormonal treatments. For instance, studies show an increased risk of ischaemic stroke associated with hormonal interventions, with a relative rate of 1.36. The Women’s Health Initiative trial also highlights the dangers of stroke and venous thromboembolism. As Therese Johansson, a postdoctoral researcher, points out, "Managing this phase, characterized by reduced oestrogen levels and different menopausal symptoms, largely depends on systemic menopausal treatment."
Prioritizing safety in hormone treatments is essential for achieving optimal outcomes and minimizing risks. Remember, you’re not alone in this journey. Seeking help and guidance from experienced professionals can make all the difference in your health and well-being.

Navigating pellet treatment can feel overwhelming, but at Amavita Heart and Vascular Health, you’re not alone. Our dedicated support system is here to guide you through every step of your care journey. We offer a wealth of educational materials designed to help you understand your treatment options, empowering you to make informed health decisions.
Regular follow-up appointments ensure you receive continuous care and support. This means you can discuss any questions or concerns with our compassionate healthcare professionals, who are genuinely committed to your well-being. Our comprehensive care model not only enhances treatment outcomes—76.5% of hormone replacement therapy (HRT) users report it helped them regain control of their lives—but also fosters a sense of confidence and stability as you embark on your path toward hormonal balance.
Dr. Hellman emphasizes, "Hormonal testing through blood work can easily determine whether low testosterone may be causing your symptoms." This highlights the importance of education in achieving optimal health outcomes. Furthermore, we utilize the innovative Virden Method™, which minimizes discomfort during the insertion of testosterone implants. This ensures a more pleasant experience with less bruising and quicker recovery.
With our commitment to patient support, you can feel fully informed and confident as you proceed with your treatment. The pellet therapy price doctor states that pricing for testosterone pellet treatment begins at just $249/month, with options for comprehensive hormone optimization available at $416/month and complete longevity medicine at $625/month. We strive to provide flexible solutions that cater to every budget, ensuring that you can access the care you deserve.

Pellet treatment presents a compassionate option for those grappling with hormonal imbalances, particularly during menopause and andropause. Let’s explore some essential insights together:
Are you ready to take the next step towards feeling your best? Remember, you’re not alone on this journey. Reach out for support, and let’s work together to enhance your quality of life.

Pellet therapy presents a thoughtful solution for those grappling with hormonal imbalances, especially during significant life changes like menopause and andropause. It underscores the value of a holistic approach to health, weaving together hormonal and cardiovascular care to enhance overall well-being. By using bioidentical hormones such as estrogen and testosterone, this therapy seeks to restore balance and uplift quality of life.
Key insights into pellet therapy reveal its many benefits, including:
The innovative Virden Method™ further enriches the experience, ensuring a comfortable procedure with swift recovery times. However, it’s crucial to stay informed about potential risks, costs, and the importance of consulting with qualified healthcare providers to receive personalized care.
In conclusion, taking charge of your hormonal health is a vital step toward enhancing your quality of life. If you’re considering pellet therapy, it’s essential to seek guidance, understand your options, and explore the potential benefits. By prioritizing informed decisions and embracing supportive healthcare, you can navigate your journey toward better health with confidence and clarity. Remember, you’re not alone in this; support is available every step of the way.
What is the focus of Amavita Heart and Vascular Health?
Amavita Heart and Vascular Health focuses on the interconnectedness of heart and hormonal health, providing advanced outpatient procedures and customized treatments to enhance overall wellness.
How does hormonal health impact cardiovascular outcomes?
Managing hormonal health can significantly influence cardiovascular outcomes, leading to improved well-being and quality of life.
What types of hormones are administered in pellet therapy at Amavita?
Pellet therapy at Amavita involves administering bioidentical hormones, specifically estrogen and testosterone, which are important for both men and women.
What benefits does estrogen therapy provide for women?
Estrogen therapy helps ease symptoms of menopause, such as hot flashes, mood swings, and cognitive decline, leading to improved mood stability and energy levels.
How does testosterone treatment benefit women?
Testosterone treatment can enhance energy, libido, and mental clarity, helping to alleviate fatigue and decreased sexual desire associated with hormonal imbalances.
What are the advantages of pellet therapy compared to other hormone delivery methods?
Pellet therapy provides a consistent and steady release of hormones directly into the bloodstream for three to six months, reducing fluctuations experienced with oral medications or topical treatments.
What symptoms can pellet therapy help alleviate?
Pellet therapy can alleviate symptoms related to endocrine imbalances, including fatigue, weight gain, low libido, mood swings, and sleep disturbances.
What is the patient satisfaction rate for hormone implants compared to gels?
Approximately 95% of individuals using hormone implants report high satisfaction, while only 62% of those using gels feel the same way.
How affordable is the testosterone implant program at Amavita?
The testosterone implant program starts at $249 a month with no hidden fees, making it an economical choice for restoring hormonal balance.
What is the Virden Method™ and its benefits?
The Virden Method™ is an innovative approach to pellet therapy that enhances patient comfort and satisfaction, with 98% of individuals reporting excellent experiences due to its single-entry approach, minimizing discomfort and promoting quicker healing.