

Taking care of your vascular health is essential, especially when it comes to conditions like peripheral artery disease (PAD). This article outlines four important steps you can take to conduct a PAD test at home:
Remember, you’re not alone in this journey. Seeking help and understanding your health is a sign of strength.
If you have any concerns or questions, don’t hesitate to reach out for support. Your health matters, and taking these steps is a wonderful way to show that you care for yourself.
Understanding the nuances of Peripheral Artery Disease (PAD) is crucial, especially since its symptoms can often be mistaken for normal aging or fatigue. This condition, which involves narrowed arteries in the lower limbs, can lead to significant mobility issues if left unchecked. It’s important to recognize these signs early on, as they can greatly impact your quality of life.
This article provides essential steps for conducting a peripheral artery disease test at home, empowering you to take charge of your vascular health. However, with the rise of home testing options, you might wonder: how can you ensure you’re accurately assessing your condition? And how can you effectively communicate your findings to healthcare professionals?
By understanding these aspects, you can feel more confident in managing your health. Remember, you’re not alone in this journey. Seeking help and guidance is a sign of strength, and there are resources available to support you every step of the way.
Peripheral Artery Disease (PAD) can be concerning, as it involves narrowed or blocked arteries in the lower limbs, often due to atherosclerosis. Many people experience discomfort or cramping in their legs during physical activity, along with numbness or coldness in the lower legs. Recognizing these symptoms is essential, as they can significantly limit mobility and indicate a need for a peripheral artery disease test at home. Risk factors for PAD include:
All of which can worsen the condition. If left untreated, a peripheral artery disease test at home may reveal serious complications, such as critical limb ischemia or even amputation.
Chronic Venous Insufficiency (CVI) is another condition that can affect leg health. It occurs when the valves in the leg veins don’t function properly, leading to blood pooling, swelling, and discomfort. At Amavita Heart and Vascular Health, our specialists provide compassionate care for both PAD and CVI, along with a peripheral artery disease test at home. We use advanced diagnostic imaging to identify blockages and offer minimally invasive procedures to restore blood flow. Most patients find significant improvement in their walking distance and experience relief from pain.
If you’re feeling uncertain or anxious about your leg health, know that you’re not alone. We encourage you to reach out for support and explore the resources available from reputable health organizations like the American Heart Association. Your health and well-being are our top priorities, and we’re dedicated to helping you every step of the way.

Are you concerned about your circulation? Investigating accessible home testing kits for peripheral artery disease test at home, like the Ankle-Brachial Index (ABI) test kits, can be a great first step. These kits can help you recognize potential issues with blood flow in your lower limbs. You might also consider a simple leg elevation assessment to check for signs like discomfort or color changes, which could indicate underlying conditions such as PAD or Chronic Venous Insufficiency (CVI).
In addition to this, monitoring blood pressure in your legs and arms can provide valuable insights into your vascular health. Have you thought about using smartphone applications or devices that track your walking distance and health indicators? These tools can offer important information for your healthcare provider, helping them understand your situation better.
It's essential to discuss the reliability of home tests with your healthcare provider and know when to seek professional evaluation. Conditions like PAD and CVI can significantly impact your mobility and lead to serious complications if not addressed. Remember, you’re not alone in this journey. Our specialists at Amavita Heart and Vascular Health® are here to help. We offer advanced diagnostic imaging and minimally invasive procedures to restore blood flow and enhance your quality of life. Your health and comfort are our top priorities.

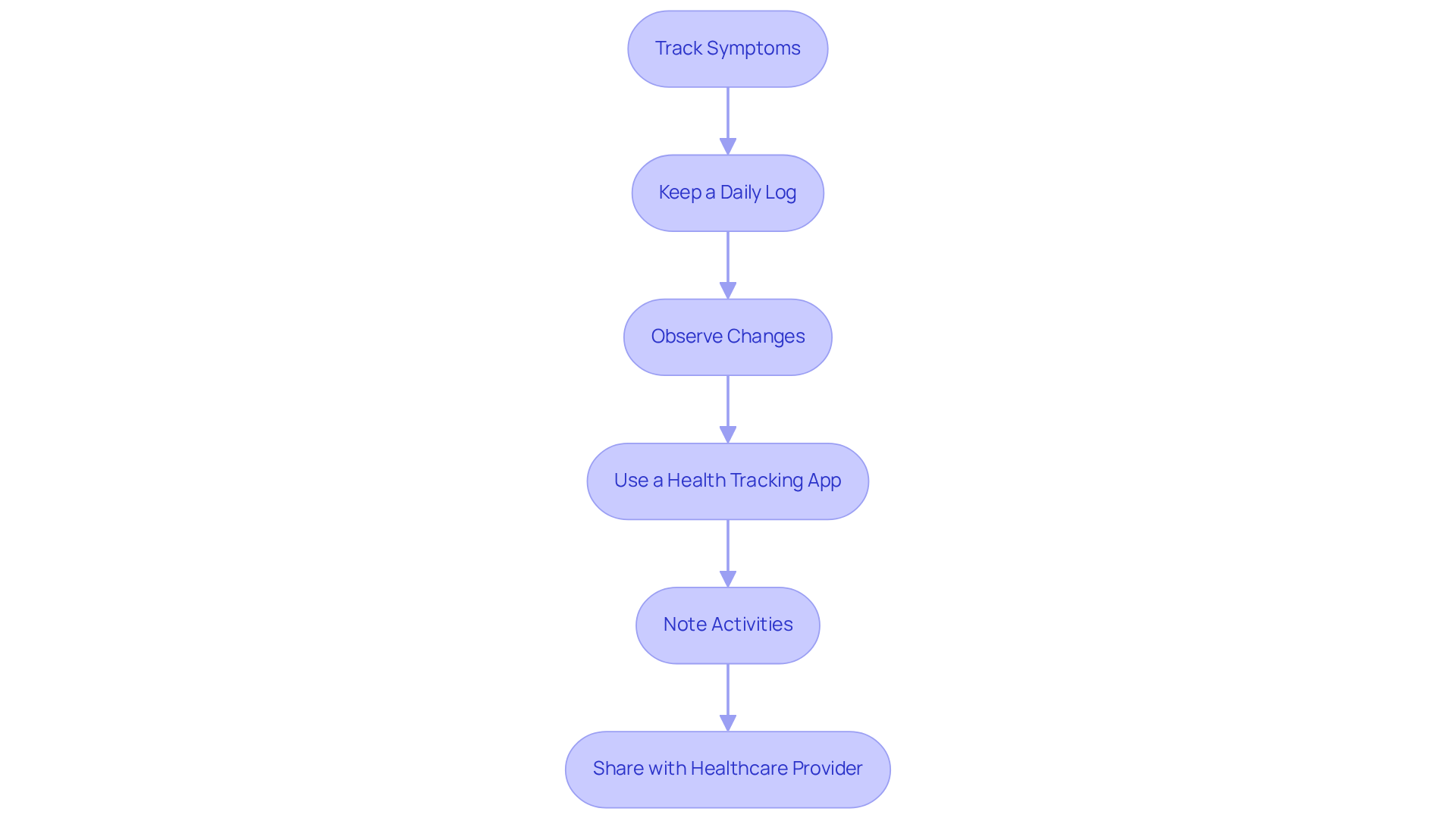
If you're dealing with leg pain or discomfort, tracking your symptoms can be a vital step towards understanding your health. Here are some gentle suggestions to help you along the way:
At Amavita Heart and Vascular Health, our specialists are here to support you. We use advanced diagnostic imaging to identify any blockages and offer minimally invasive treatments like venous ablation. Our goal is to ensure you receive comprehensive management tailored to your unique needs. Remember, you’re not alone in this journey; we’re here to help you every step of the way.

When you visit your healthcare professional, it’s important to gather your symptom record and any home test results, especially if you’ve been experiencing shortness of breath or fatigue during activities. These symptoms can sometimes indicate underlying heart issues, and having this information on hand can help your doctor understand your situation better.
Consider preparing a list of questions about your health, treatment options, and lifestyle changes. At Amavita Heart and Vascular Health, we focus on personalized cardiac care, and your inquiries are vital to tailoring the best approach for you. Don’t forget to bring a list of all medications you’re currently taking, including over-the-counter drugs and supplements. This will help your healthcare provider create a treatment plan that’s just right for you.
It might also be helpful to have a family member or friend accompany you to your appointment. They can offer support and help you remember important details discussed, especially if advanced imaging or testing is recommended. Reviewing any relevant medical history or previous test results can also be beneficial, as comprehensive cardiac evaluations play a crucial role in understanding your heart health.
Additionally, be ready to discuss any advanced risk assessment tools or preventive procedures that may be suggested to enhance your treatment plan. Remember, you’re not alone in this journey; we’re here to support you every step of the way.

Understanding and managing Peripheral Artery Disease (PAD) is essential for keeping your legs healthy and avoiding serious complications. It’s important to recognize symptoms, explore home testing options, track your symptoms, and prepare for healthcare appointments. Each of these steps plays a vital role in taking control of your vascular health, empowering you to address your concerns proactively.
Have you noticed any leg pain or discomfort? Identifying these symptoms is crucial. Reliable home testing kits, like the Ankle-Brachial Index (ABI), can help you monitor your condition. Keeping a detailed record of your symptoms will also enable you to communicate effectively with your healthcare provider. Furthermore, gathering relevant information before your medical appointments can enhance the quality of care you receive. These actions not only facilitate accurate diagnoses but also foster a collaborative relationship with your healthcare professionals.
Taking charge of your health is a significant endeavor. Engaging in these essential steps for PAD management not only improves your well-being but also reduces the risk of severe complications. By staying informed and proactive, you can significantly enhance your quality of life and ensure better outcomes on your vascular health journey. Remember, you’re not alone in this; support is always available.
What is Peripheral Artery Disease (PAD)?
Peripheral Artery Disease (PAD) is a condition characterized by narrowed or blocked arteries in the lower limbs, often caused by atherosclerosis. It can lead to discomfort or cramping in the legs during physical activity and symptoms like numbness or coldness in the lower legs.
What are the symptoms of PAD?
Symptoms of PAD include discomfort or cramping in the legs during physical activity, numbness, and coldness in the lower legs. Recognizing these symptoms is crucial as they can limit mobility and indicate a need for testing.
What are the risk factors for developing PAD?
The risk factors for developing PAD include age, smoking, diabetes, and high blood pressure. These factors can worsen the condition if left untreated.
What complications can arise from untreated PAD?
Untreated PAD can lead to serious complications such as critical limb ischemia and even amputation.
What is Chronic Venous Insufficiency (CVI)?
Chronic Venous Insufficiency (CVI) is a condition in which the valves in the leg veins do not function properly, leading to blood pooling, swelling, and discomfort in the legs.
How does Amavita Heart and Vascular Health assist patients with PAD and CVI?
Amavita Heart and Vascular Health provides compassionate care for both PAD and CVI, offering peripheral artery disease tests at home, advanced diagnostic imaging to identify blockages, and minimally invasive procedures to restore blood flow.
What improvements can patients expect from treatment for PAD?
Most patients experience significant improvement in their walking distance and relief from pain following treatment for PAD.
Where can individuals find support and resources regarding their leg health?
Individuals can reach out for support and explore resources from reputable health organizations such as the American Heart Association regarding their leg health.