

At the forefront of cardiovascular care, Amavita Heart and Vascular Health provides a comprehensive suite of treatments aimed at addressing heart disease directly. As our population ages, more individuals are facing cardiovascular challenges, making innovative and effective therapies more crucial than ever. This article explores ten essential treatments available at Amavita, showcasing their unique benefits and the profound impact they can have on patients' lives.
As heart health becomes an increasing concern, it’s natural to wonder: what are the most effective strategies to combat these challenges and enhance your quality of life? We understand that navigating health issues can be daunting, but rest assured, you’re not alone in this journey. Our dedicated team is here to support you every step of the way.
At Amavita Heart and Vascular Health, we understand that facing heart and vascular issues can be daunting, especially for our elderly patients. That’s why we offer a comprehensive range of advanced therapies as a treatment for heart disease tailored to meet various cardiac conditions. Our services include:
We prioritize a patient-centered approach, ensuring that each treatment plan, particularly the treatment for heart disease, is customized to enhance your quality of life. We recognize the unique challenges that older adults often face in managing heart disease, and we’re here to support you every step of the way in your treatment for heart disease. Our commitment to innovative care means we incorporate the latest medical technologies alongside compassionate support into our treatment for heart disease.
One of our standout offerings is the CardioElite™ program, which focuses on proactive, data-driven cardiovascular management. This program has been shown to significantly reduce cardiac readmissions by up to 70%. As our Amavita Heart and Vascular Health® Content Team emphasizes, "Understanding the intricacies of AFib ablation empowers individuals to make informed decisions about their treatment options."
This dedication to individualized care shines through in the successful outcomes of atrial fibrillation ablation. Many patients report substantial decreases in AFib episodes and improved cardiac function. We invite you to reach out and learn more about how we can help you navigate your heart health with understanding and care. Your well-being is our priority, and we’re here to provide the support you need.

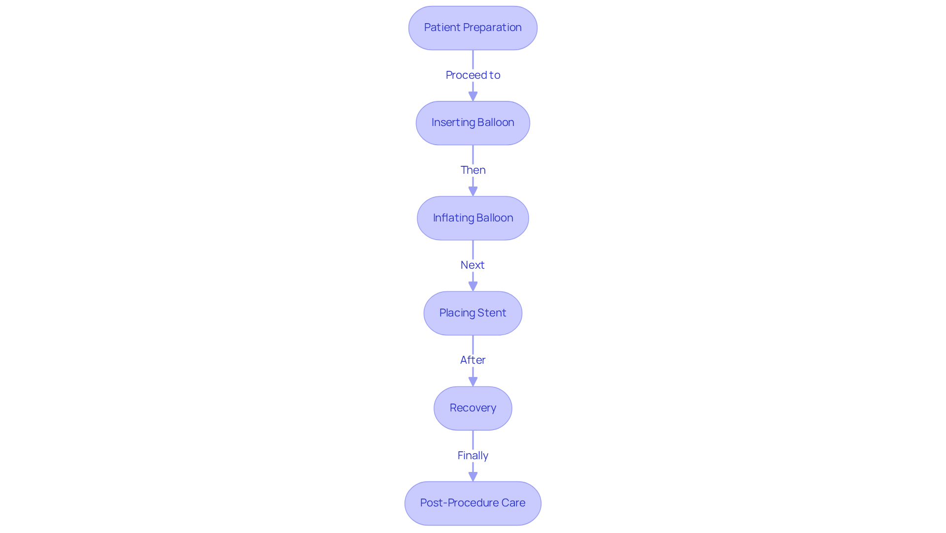
Coronary angioplasty is a minimally invasive procedure designed to open blocked coronary arteries, significantly improving blood flow to the heart. This technique involves inserting a small balloon at the blockage site, which is then inflated to widen the artery. Often, a stent is placed to maintain the artery's openness. This method is especially beneficial for individuals who may not meet the criteria for conventional surgery, as it typically results in quicker recovery periods and less discomfort.
At Amavita, our skilled team utilizes advanced imaging methods to ensure precision during the procedure, which is vital for improving outcomes. Our specialists employ state-of-the-art diagnostic imaging to accurately identify blockages, allowing for effective treatment planning. Patients typically experience a swift recovery, with most resuming normal activities within just 2 to 3 days. Many individuals report feeling considerably better after the procedure, enjoying enhanced energy levels and reduced symptoms of cardiovascular disease.
Success stories abound, showcasing individuals who have regained their quality of life after undergoing angioplasty. For instance, one patient noticed a significant improvement in their ability to engage in everyday tasks without the earlier restrictions caused by cardiovascular issues. Such outcomes highlight the effectiveness of this procedure and the comprehensive care approach at Amavita.
Moreover, the benefits of minimally invasive coronary procedures extend beyond immediate recovery. They include lower risks of complications and a more comfortable overall experience. It's important for patients to be aware of warning signs of complications, such as:
If an incision starts to bleed and does not stop with pressure, contacting a doctor is crucial. As one cardiologist noted, "Minimally invasive methods such as angioplasty not only improve recovery but also empower individuals to take control of their heart health." Additionally, individuals are encouraged to drink 8 to 10 glasses of water within the 24 hours following angioplasty to help flush out the contrast dye used during the procedure.
At our facility, we also emphasize same-day ease, allowing many individuals to go home shortly after their procedure. Our CardioElite™ program further enhances comprehensive cardiovascular management, ensuring that individuals receive continuous support and monitoring post-procedure.
In summary, coronary angioplasty at our facility represents a crucial treatment for heart disease for individuals facing coronary artery blockages. We merge advanced technology with compassionate support to achieve optimal results, ensuring you feel valued and cared for throughout your journey.

Coronary artery bypass grafting (CABG) is a vital surgical procedure that acts as a treatment for heart disease by addressing severe blockages in the coronary arteries. This intervention creates a new pathway for blood to reach the heart by grafting a blood vessel from another part of the body. It’s particularly beneficial for those with multiple blockages or for individuals who haven’t had success with angioplasty. At our healthcare facility, our surgical team is committed to providing comprehensive support before and after surgery, ensuring that patients receive the care they need during their recovery journey.
In addition to CABG, Amavita's CardioElite™ program plays a crucial role in enhancing cardiac care for individuals in skilled nursing facilities (SNFs). This program combines advanced diagnostic tools with 24/7 cardiology consultation, allowing for proactive management of patients and significantly reducing readmission rates by 93%. Many recovery stories from patients highlight the positive changes following CABG, with numerous individuals experiencing a remarkable improvement in their quality of life, including relief from distressing symptoms like chest pain and fatigue. Surgeons emphasize that CABG is a lifesaving treatment for heart disease, especially for older adults facing complex cardiovascular issues. As Dr. John H. Alexander notes, 'Coronary artery bypass graft surgery can serve as a lifesaving treatment for heart disease in appropriately selected individuals with coronary artery disease.'
Recent advancements in CABG techniques, including minimally invasive options, have further enhanced outcomes for patients. These innovative methods often lead to shorter hospital stays, quicker recovery times, and fewer complications. On average, patients can expect to stay in the hospital for about four to five days, depending on their individual circumstances and any potential complications, such as arrhythmia, bleeding, or infection.
At Amavita, our focus on patient-centered care extends well beyond the operating room. We provide ongoing education and support, helping individuals manage their recovery and make informed decisions about their health. This holistic approach addresses not only the physical aspects of recovery but also the emotional and social challenges that may arise after surgery. Understanding that older patients may experience cognitive or behavioral changes, our team emphasizes the importance of emotional support during recovery. We encourage patients to discuss their recovery plans with healthcare providers to ensure a comprehensive approach to their care, further enhanced by the proactive strategies of the CardioElite™ program.

Heart valve repair is a vital procedure aimed at addressing damaged or malfunctioning heart valves. If left untreated, these issues can lead to serious complications. At Amavita, we understand how concerning this can be, which is why we utilize advanced methods, including minimally invasive surgery, to enhance recovery and comfort for our patients. This approach not only allows for faster recovery times but also reduces discomfort, making it especially beneficial for older individuals.
Techniques like annuloplasty, which helps restore the valve's shape, and the use of clips to secure valve leaflets, play a crucial role in our repair process. Studies indicate that older individuals who undergo mitral valve repair experience survival rates comparable to their age-matched peers without cardiovascular issues, underscoring the effectiveness of this procedure. Furthermore, nearly 90% of patients report significant benefits from these minimally invasive techniques, leading to improved cardiac function and overall wellness.
Cardiologists emphasize the importance of timely valve repair as a vital treatment for heart disease, as it can halt the progression of cardiovascular disease and enhance quality of life. Have you or a loved one been feeling anxious about heart health? Success stories from those we serve highlight the profound impact of these procedures, reinforcing our commitment to providing exceptional cardiovascular care. We’re here to support you every step of the way.

Statins play a vital role in helping to lower cholesterol levels in the bloodstream, which can significantly reduce the risk of cardiovascular disease and stroke. By blocking an enzyme that produces cholesterol in the liver, statins are particularly beneficial for older adults, who often face a higher risk of heart-related issues. At our facility, we integrate statins into comprehensive treatment for heart disease plans tailored for individuals with elevated cholesterol or those identified as high-risk for heart disease. Our CardioElite™ program emphasizes proactive, data-informed support, including AI integration and 24/7 access to cardiology consultations.
Recent studies highlight the critical importance of statin therapy for older adults. Those not on statins are at a much greater risk of experiencing heart attacks and strokes. For instance, a longitudinal study found that over half of high-risk elderly individuals were not receiving statin therapy, revealing a significant gap in care that proactive management strategies, like those offered by Amavita Heart and Vascular Health®, can help bridge.
Real-life stories demonstrate how effective statins can be in managing cholesterol. Take Mrs. Fuentes, for example. She struggled with elevated triglyceride levels but found success with a treatment plan that included statins and lifestyle changes. This combination not only improved her cholesterol profile but also empowered her to make healthier choices, showcasing how statins fit into a holistic approach to cardiovascular health.
Cardiologists generally agree that statins are safe and effective for most people, including the elderly. However, it’s important to monitor for potential side effects. Common issues may include headaches, muscle pain, and digestive problems. Patients should also be aware of possible interactions with other medications and foods, such as grapefruit juice, which can heighten the risk of adverse effects.
The American Heart Association notes that while there are some risks associated with statins, such as a slight increase in the likelihood of diabetes or liver problems, the benefits of statins as a treatment for heart disease far outweigh these concerns when used appropriately. Guidelines recommend considering statins as a treatment for heart disease in older adults, especially those over 75, to improve their cardiovascular health. Additionally, the cost-effectiveness of statins in preventing atherosclerotic cardiovascular disease (ASCVD) makes them a valuable option for elderly patients and their caregivers. Thus, statins remain a cornerstone in managing cardiovascular conditions, particularly for older adults seeking treatment for heart disease through comprehensive strategies like those provided by Amavita.

Beta blockers are essential medications that help manage pulse rate and blood pressure by blocking adrenaline's effects on the heart. They are often prescribed for conditions like hypertension, heart failure, and arrhythmias, playing a vital role in improving heart function and reducing the risk of cardiovascular issues.
At our facility, we focus on tailoring beta blocker treatment to meet the unique needs of each individual, especially seniors who may respond differently to these medications. Have you ever wondered how personalized care can make a difference? Recent studies from 2025 show that individualized dosing can lead to significantly better outcomes. This highlights the importance of careful monitoring and adjustments based on each person's health profile.
This personalized approach is a key part of Amavita's CardioElite™ program, which includes advanced diagnostic tools and 24/7 cardiology consultations to enhance proactive healthcare management. Our cardiologists emphasize that tailored treatment plans are crucial, as they can lead to improved management of heart conditions and a better quality of life for seniors.
Success stories from individuals illustrate how beta blockers can stabilize pulse rates and manage blood pressure effectively. These medications are significant in holistic management of cardiovascular disease, ultimately serving as a treatment for heart disease and aiming to reduce hospital readmissions.
If you or a loved one are navigating heart health concerns, know that support is available. We’re here to help you every step of the way.

Angiotensin-converting enzyme (ACE) inhibitors play a vital role in enhancing blood circulation by relaxing blood vessels. This process helps reduce the workload on your heart, which is especially important for those dealing with cardiovascular issues like elevated blood pressure and heart failure. At Amavita, we often recommend these medications as part of a comprehensive treatment plan tailored to your needs.
It's essential to understand that while ACE inhibitors can significantly improve your heart's function, they also require careful monitoring of kidney function and electrolyte levels. This is particularly crucial for older adults, who may face increased risks of side effects. Regular evaluations can help prevent complications, ensuring that these medications work effectively without compromising your kidney health.
Have you ever wondered how timely intervention can make a difference? Real-world examples show that starting ACE inhibitors at the right time can lead to remarkable improvements in cardiac outcomes. This reinforces their importance in managing treatment for heart disease, particularly among seniors.
We’re here to support you every step of the way. If you have concerns about your heart health or the medications you’re taking, please don’t hesitate to reach out. Your well-being is our priority, and together, we can navigate your treatment journey with care and understanding.

Nitrates play a vital role in easing the discomfort of angina by widening blood vessels, which helps improve blood flow to the heart. At Amavita Heart and Vascular Health®, we offer these medications in various forms, including sublingual tablets that provide quick relief during angina attacks.
We understand that managing angina can be challenging, especially for older individuals. Our cardiologists emphasize the importance of using nitrates thoughtfully to avoid tolerance and manage potential side effects. For example, one patient shared how using nitroglycerin at the first sign of chest pain greatly enhanced their quality of life.
In addition to this, our CardioElite™ program features advanced diagnostic imaging and minimally invasive procedures, ensuring that you receive tailored care that meets your unique needs. We are committed to providing effective treatment for heart disease options that empower you to maintain your cardiovascular health.
Overall, nitrates are a cornerstone in managing angina symptoms, equipping you with the necessary tools to take charge of your heart health. At Amavita, we’re here to support you every step of the way, offering comprehensive cardiac evaluations and innovative treatment for heart disease strategies designed with your well-being in mind.

Diuretics, often called 'water pills,' play a vital role in helping your body get rid of excess fluid. This can be especially important for those facing heart failure or other cardiovascular issues. By easing fluid overload, diuretics can help alleviate uncomfortable symptoms like swelling and shortness of breath, which can significantly improve your comfort and overall well-being.
At Vascular Health®, we understand the challenges you may face. That’s why we incorporate diuretics into a comprehensive management plan for treatment for heart disease. This plan includes:
Our dedicated team carefully evaluates how well the diuretics are working and adjusts dosages based on your unique needs, particularly for our elderly patients. This personalized attention helps minimize side effects and enhances your overall cardiovascular care.
But it doesn’t stop there. Our approach not only addresses your immediate symptoms but also provides a comprehensive treatment for heart disease to reduce hospital readmissions and improve long-term health outcomes. Through thorough cardiac evaluations and customized treatment strategies, we’re here to support you every step of the way. Remember, you’re not alone in this journey; we’re committed to helping you achieve a healthier, more comfortable life.
At Amavita Heart and Vascular Health, we’re dedicated to leading clinical trials that explore new treatment for heart disease and therapies. These trials not only offer individuals access to innovative options that might not yet be part of standard care, but they also empower them to play a vital role in advancing cardiovascular medicine. By participating in clinical research, you can help drive significant progress in the treatment for heart disease protocols, ultimately improving outcomes for those in need of care.
Understanding the importance of informed consent and participant education is crucial in the clinical trial process. It’s essential that participants fully grasp the potential risks and benefits of their involvement. This commitment to transparency fosters trust and allows individuals to make informed choices about their health.
Recent advancements in cardiovascular clinical research at Amavita have yielded promising results in the treatment for heart disease. Our trials focus on therapies that could be effective as a treatment for heart disease and greatly enhance heart health. For example, studies have shown that anticoagulant medication can reduce stroke risk from Atrial Fibrillation by up to two-thirds. This highlights the potential benefits of participating in these trials. Real-life stories from individuals who have taken part in these studies illustrate the positive impact of access to novel treatments for heart disease, demonstrating how these treatments can lead to a better quality of life.
Experts emphasize that participant involvement is key to the success of clinical trials. Dr. Luke Laffin, a cardiologist at the Cleveland Clinic, noted, "Involving individuals in the research process not only enhances the credibility of the findings but also ensures that the treatments developed align with the needs and preferences of those receiving care." This collaborative approach is paving the way for a new era in cardiovascular management, where individuals are active contributors in their treatment for heart disease journeys.
Moreover, Amavita's CardioElite™ program exemplifies our commitment to patient care. By integrating AI and comprehensive management strategies, including cardiac catheterization and coronary revascularization, we aim to reduce cardiac readmissions and improve hospital quality scores. Our goal is to ensure that patients receive the highest standard of care throughout their treatment journey.

At Amavita Heart and Vascular Health, we’re dedicated to offering comprehensive and innovative treatments for heart disease, shining a light of hope for those facing cardiovascular challenges. Our article showcases a wide array of therapies available, from minimally invasive procedures like coronary angioplasty to surgical options such as coronary artery bypass grafting, along with essential medications like statins and beta blockers. Each treatment is crafted with a patient-centered approach, ensuring that you receive personalized care tailored to your unique health needs.
Key insights from our article highlight how effective these treatments can be in enhancing the quality of life for patients, especially older adults who often navigate complex health issues. The CardioElite™ program stands as a testament to our commitment, integrating advanced diagnostic tools and proactive management strategies to improve patient outcomes. Success stories and data-driven results reinforce the significance of timely and appropriate interventions in managing heart disease.
Ultimately, the message is clear: engaging proactively in your heart health through comprehensive care and innovative treatments can lead to significantly better outcomes for those living with cardiovascular conditions. If you’re looking to understand your options or need support, we encourage you to reach out to Amavita Heart and Vascular Health. By prioritizing your heart health and embracing the latest advancements in treatment, you can take meaningful steps toward a healthier future.
What services does Amavita Heart and Vascular Health offer for heart disease treatment?
Amavita Heart and Vascular Health offers a comprehensive range of advanced therapies for heart disease, including minimally invasive procedures for coronary artery disease, valve and structural heart issues, arrhythmias, specialized vascular treatments like venous ablation, and therapies for peripheral artery disease.
What is the CardioElite™ program?
The CardioElite™ program is a proactive, data-driven cardiovascular management initiative that focuses on reducing cardiac readmissions. It has been shown to significantly reduce readmissions by up to 70% and emphasizes individualized care for patients.
How does coronary angioplasty work?
Coronary angioplasty is a minimally invasive procedure that opens blocked coronary arteries by inserting a small balloon at the blockage site, which is then inflated to widen the artery. A stent may also be placed to maintain the artery's openness.
What are the recovery expectations after coronary angioplasty?
Patients typically experience a swift recovery, with most resuming normal activities within 2 to 3 days. Many individuals report feeling significantly better after the procedure, with enhanced energy levels and reduced symptoms of cardiovascular disease.
What complications should patients watch for after angioplasty?
Patients should be aware of warning signs of complications such as redness, warmth, pus, fever, increasing pain or swelling, and any bleeding from the incision that does not stop with pressure.
What is coronary artery bypass grafting (CABG)?
CABG is a surgical procedure that creates a new pathway for blood to reach the heart by grafting a blood vessel from another part of the body, addressing severe blockages in the coronary arteries. It is particularly beneficial for individuals with multiple blockages or those who have not had success with angioplasty.
How does the CardioElite™ program enhance care for CABG patients?
The CardioElite™ program combines advanced diagnostic tools with 24/7 cardiology consultation, allowing for proactive management of patients in skilled nursing facilities and significantly reducing readmission rates by 93%.
What advancements have been made in CABG techniques?
Recent advancements in CABG techniques include minimally invasive options that lead to shorter hospital stays, quicker recovery times, and fewer complications. Patients can typically expect to stay in the hospital for about four to five days.
What support does Amavita provide for patients after CABG surgery?
Amavita provides ongoing education and support for patients after CABG surgery, helping them manage their recovery and make informed decisions about their health. The approach also addresses emotional and social challenges that may arise during recovery.