

Feeling your heart skip a beat can be quite unsettling, leaving you to wonder about the reasons behind it and what it might mean for your health. This experience, known as heart palpitations, can arise from various factors, such as lifestyle choices, emotional stress, and even hormonal changes. By understanding these triggers, you can take meaningful steps to manage your heart health, and it also underscores the importance of reaching out for expert care when needed.
What if these irregularities are more than just a fleeting concern? Exploring the ten key causes of heart palpitations can shed light on your cardiovascular health and guide you toward a path of wellness. Remember, you’re not alone in this journey, and there are resources available to help you feel more at ease.
At Amavita Heart and Vascular Health, led by Dr. Pedro Martinez-Clark, we understand that experiencing palpitations can be concerning. Our specialized care is designed with you in mind, focusing on advanced, minimally invasive methods and [personalized treatment plans](https://theknowhow.ae/memorable-cardiology-quotes-heart). We ensure that you receive thorough assessments and tailored interventions that meet your unique needs.
Our modern outpatient centers allow you to undergo [advanced cardiovascular procedures](https://ascnews.com/2025/06/asc-pipeline-new-gi-alliance-facility-expands-access-to-outpatient-gastroenterology-care-amavita-heart-and-vascular-health-opens-cardiovascular-center) and return home the same day, enhancing your comfort and recovery experience. We are dedicated to [improving patient outcomes through compassionate care](https://parade.com/1187612/michelle-parkerton/quotes-about-heart-disease). Many of our patients have shared their experiences, praising the exceptional professionalism and warmth of our staff.
This commitment to quality makes Amavita a trusted resource for anyone worried about their cardiovascular health. If you have concerns, we invite you to reach out. You deserve the , and we are here to support you every step of the way.
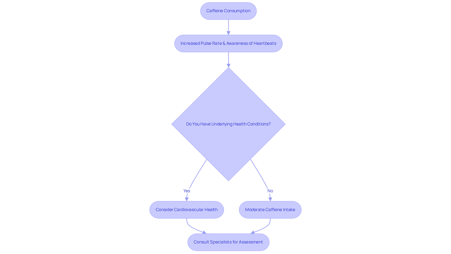
Caffeine intake can often raise concerns, especially when it comes to palpitations. Many people notice that caffeine stimulates the central nervous system, which can lead to an increased pulse rate and a heightened awareness of heartbeats. For those sensitive to caffeine, this might feel like a heart skipping a beat or fluttering.
If you have underlying health conditions, such as diabetes or hypertension, it’s even more important to consider how caffeine might affect your cardiovascular health. At Amavita, we understand these worries and offer advanced cardiovascular assessments to help you evaluate how lifestyle factors, including caffeine consumption, influence your heart rhythm.
By moderating your caffeine intake and consulting with our caring specialists, you may find relief from discomfort and improve your overall rhythm stability. Remember, you’re not alone in this journey; we’re here to every step of the way.

Tension and worry can significantly affect our heart rhythms, often resulting in a feeling of our heart skipping a beat with fluttering sensations. When we experience stress, our bodies release , which can result in a faster pulse or cause our heart to skip a beat. Did you know that chronic stress can increase the risk of cardiovascular diseases? In fact, individuals with high levels of stress hormones are 63% more likely to face heart-related issues.
Effectively managing stress is essential to reduce the frequency of experiencing heart skipping a beat. Mindfulness, yoga, and deep breathing exercises are wonderful methods that can help lower stress levels and improve heart health. Psychologists highlight the importance of addressing anxiety, reminding us that emotional well-being is crucial for our cardiovascular health.
By incorporating effective stress management techniques into your daily routine, you not only alleviate discomfort but also promote a healthy heart, which can make your heart skip a beat. Remember, you’re not alone in this journey; integrating these practices can make a significant difference in your life. Take a moment to reflect on how you can start today.

Hormonal changes, particularly during menopause and pregnancy, can significantly impact your heart's rhythm, often resulting in your heart skipping a beat. Have you noticed any changes? Fluctuations in estrogen and progesterone levels can disrupt the heart's electrical system, leading to irregularities that may cause the heart to skip a beat. Research shows that up to 42% of women in perimenopause and 54% of postmenopausal women experience palpitations, which can result in a heart skipping a beat, often triggered by these hormonal shifts.
At Amavita Cardiovascular and Vascular Health, we understand how concerning these symptoms can be. That's why we emphasize the importance of thorough [cardiovascular assessments for women](https://amavita.health/blog/10-gae-patient-reviews-near-me-real-experiences-and-insights) experiencing such changes, especially those who may be at higher risk due to:
Our advanced imaging capabilities and tailored care plans ensure that these changes are closely monitored and effectively managed.
Furthermore, we offer [executive medical screenings for comprehensive cardiac evaluations](https://amavita.health/blog/10-early-signs-of-heart-failure-in-adults-you-shouldnt-ignore). It's crucial for women to consult with their healthcare providers to discuss management strategies and ensure their cardiovascular health is monitored properly. Remember, understanding these changes is vital, as they can sometimes signal underlying health issues that need attention. You're not alone in this journey; we're here to .

Many medications, especially those prescribed for asthma, depression, and hypertension, can sometimes lead to [irregularities in heartbeat](https://upi.com/Health_News/2020/09/15/Certain-meds-can-cause-irregular-heartbeat-experts-warn/2781600175304). Have you ever noticed your heart skipping a beat as a change in your heart rhythm after starting a new medication? It’s important to be aware that certain asthma inhalers and antidepressants, like selective serotonin reuptake inhibitors (SSRIs) and tricyclic antidepressants, have been linked to irregular rhythms. Additionally, stimulants found in non-prescription cold remedies can trigger rapid heartbeats.
It’s essential for you to keep track of your cardiovascular well-being. If you notice any irregularities after beginning a new medication that make your heart skipping a beat, please don’t hesitate to reach out to your [healthcare professional](https://amavita.health/blog/10-early-symptoms-of-heart-failure-every-elderly-patient-should-know). Recent studies highlight how crucial it is to understand these side effects, especially for individuals with existing cardiovascular conditions. Regular communication with your healthcare team can help , ensuring you feel supported and cared for.

Dehydration can significantly impact your heart health by disrupting the balance of electrolytes, which are vital for proper cardiac function. Have you ever noticed how even a slight decrease in fluid intake can result in your heart skipping a beat? Just a 1 to 2% reduction in body water can lead to irregular heartbeats, resulting in a heart skipping a beat, which makes it essential to stay hydrated. Studies consistently show that maintaining proper hydration is crucial not only for your overall well-being but also for preventing unsettling irregular heart rhythms that can make your heart skip a beat.
Cardiologists emphasize that even mild dehydration can elevate your pulse and cause discomfort. One specialist wisely noted, "The primary recommendation is to remain hydrated." This simple advice can make a world of difference. To support your cardiovascular wellness, it’s important to , especially during exercise or in warm weather. This proactive approach can help reduce the risk of irregular beats and prevent your heart from skipping a beat, ensuring it functions optimally.
If you experience symptoms of dehydration, like lightheadedness or dizziness, it’s a clear sign to increase your fluid intake. Remember, serious cases may require medical attention, such as intravenous fluids from a hospital. So, let’s take care of ourselves and our hearts by staying hydrated. Your health matters, and you deserve to feel your best.

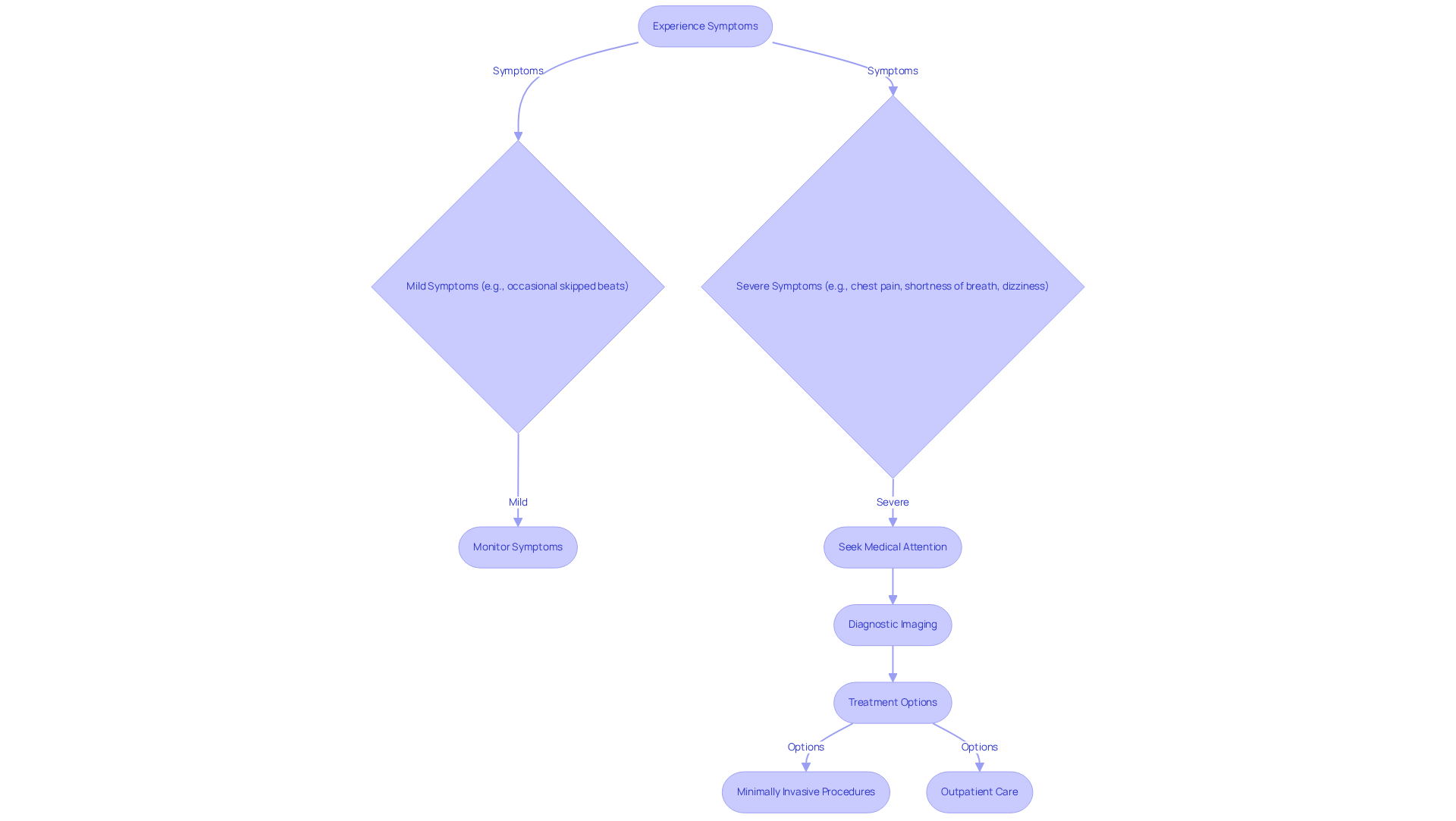
While many may seem harmless, they can sometimes indicate more serious underlying conditions, such as arrhythmias or heart disease. Have you ever experienced a moment that made your heart skipping a beat unexpectedly? Specific types of arrhythmias, like atrial fibrillation, can significantly affect your quality of life and increase the risk of stroke. If you experience symptoms like chest pain, shortness of breath, or dizziness along with your heart skipping a beat, it’s important to seek medical attention, as these could signal a more serious issue.
At Amavita Heart and Vascular Health, our specialists are here to help. We utilize advanced diagnostic imaging to identify potential blockages and arrhythmias, ensuring you receive the best care possible. We offer [minimally invasive procedures](https://amavita.health/blog/10-good-foods-for-heart-health-every-elderly-patient-should-try), such as cardiac catheterization and stent placement, to restore blood flow and effectively manage arrhythmias. Our outpatient approach means you can return home the same day, often feeling relief from symptoms within just a few days.
Remember, prompt medical intervention is essential if you’re facing ongoing symptoms. Taking action can lead to improved long-term cardiovascular health. You’re not alone in this journey; we’re here to support you every step of the way.

Alcohol intake can significantly affect your heart's rhythm, often leading to irregular beats. Have you ever wondered how even moderate drinking might impact your heart? Research shows that it can trigger irregular pulses, especially in those with existing cardiovascular conditions. For instance, studies indicate that short-term alcohol consumption may increase the occurrence of premature ventricular contractions (PVCs), which can be precursors to irregular heartbeats.
Furthermore, the connection between alcohol and atrial fibrillation (AF) is well-documented. Heavy drinking is a recognized trigger for AF episodes, and even lower levels of consumption can raise your risk. Recent findings reveal a J-shaped association:
Additionally, long-term alcohol consumption of at least 90 grams per day for five years or more can result in alcohol-induced cardiomyopathy. Reducing your alcohol intake not only helps ease irregular beats but also contributes to a healthy heart, preventing your heart from skipping a beat and promoting better overall cardiovascular health. This highlights the to maintain circulatory wellness and avoid your heart skipping a beat. Remember, taking small steps towards reducing alcohol can lead to significant improvements in your heart health.

Exercise can indeed lead to palpitations, especially during intense physical activity. It's important to recognize that while regular exercise is vital for maintaining cardiovascular health, individuals - particularly those with existing conditions - should be mindful of their limits. Have you ever noticed your heart skipping a beat when you're working out? Studies indicate that during physical activity, pulse rates can rise significantly, with even a 10-bpm increase linked to an 11% higher risk of cardiac failure. If you find yourself frequently experiencing palpitations during or after exercise, it’s wise to consult with your healthcare provider.
Fitness experts stress the importance of listening to your body. As Tony Robbins wisely states, "All growth starts at the end of your comfort zone." This serves as a gentle reminder that a balanced approach to exercise is essential, ensuring it remains both safe and beneficial. Furthermore, research suggests that older individuals should adhere to safe exercise boundaries, as excessive strain can lead to irregular rhythms. Understanding these dynamics can empower you to engage in physical activity, which can make your heart skipping a beat while effectively . Remember, you’re not alone in this journey; support is available, and taking care of your heart is a priority.

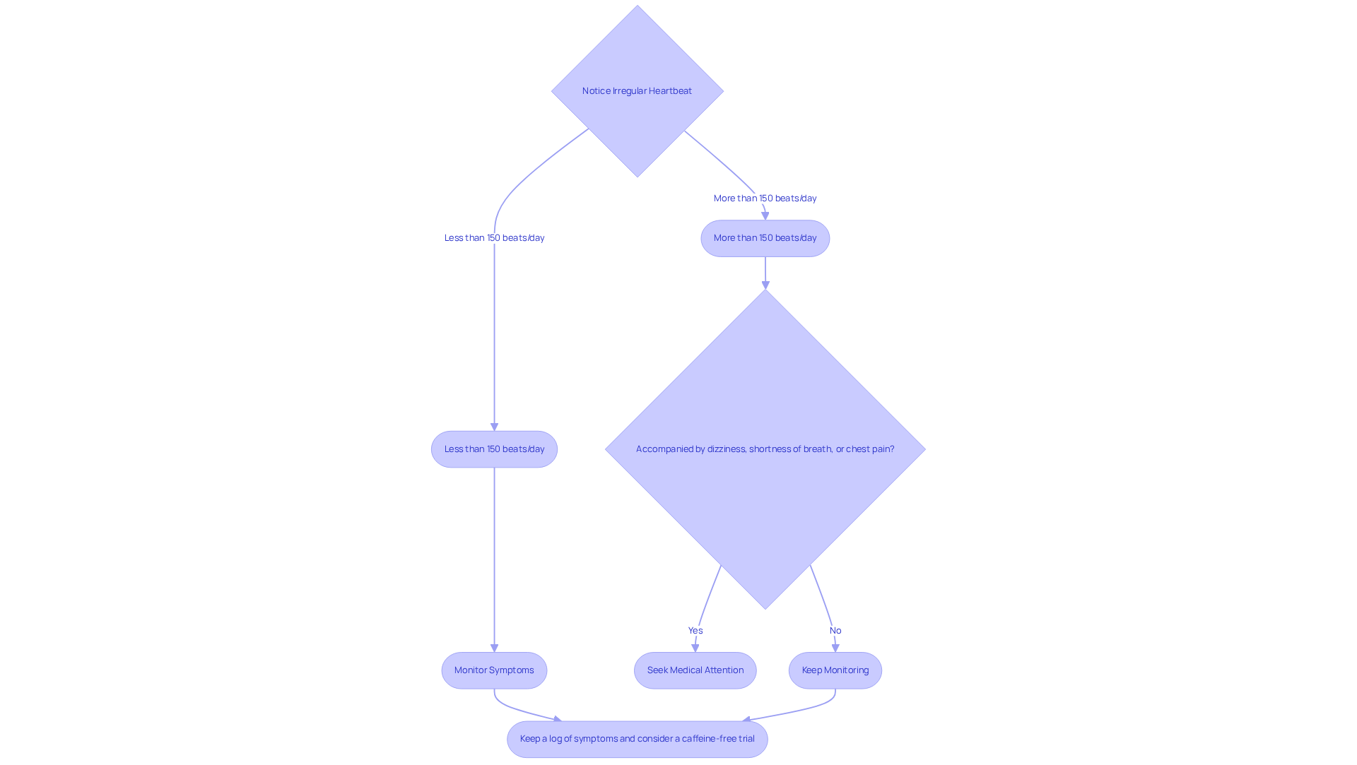
Noticing irregular heartbeats, often described as your heart skipping a beat, is essential for understanding when you might need medical help. It's important for patients to keep an eye on how often these irregularities occur, how long they last, and any other symptoms that might accompany them. Research shows that having up to 150 premature beats in a day can be harmless if there’s no underlying heart disease. However, if you experience frequent or prolonged irregularities that result in your heart skipping a beat, especially with symptoms like dizziness, shortness of breath, or chest pain, it’s vital to reach out to a healthcare provider for a thorough evaluation.
Moreover, if you notice irregular heartbeats, which may feel like your heart skipping a beat during physical activity, or if they are accompanied by fainting, please seek medical attention right away. These could indicate serious arrhythmias or other heart issues, which may result in your heart skipping a beat. Keeping a detailed log of your heart irregularities can greatly assist your healthcare provider in identifying potential underlying problems and tailoring appropriate treatment plans.
Have you considered trying a two-week caffeine-free trial? This can help you , as caffeine and other stimulants may worsen palpitations. By taking a proactive approach to monitor your heart health, you can navigate your cardiovascular concerns more effectively and ensure timely intervention when needed. Remember, you’re not alone in this journey; support is available, and taking these steps can lead to better heart health.

Understanding the various causes of heart palpitations is essential for anyone who feels that unsettling sensation of their heart skipping a beat. Have you ever wondered what might be triggering these feelings? This article highlights ten significant triggers, from lifestyle factors like caffeine and alcohol consumption to emotional stressors and hormonal changes. Each cause presents unique challenges, but recognizing these factors empowers you to take proactive steps towards better heart health.
Key insights discussed include:
Monitoring your symptoms and consulting healthcare professionals when necessary ensures that any serious issues are addressed promptly.
Ultimately, prioritizing heart health involves not only understanding the causes of palpitations but also adopting a holistic approach to wellness. By managing stress, moderating caffeine and alcohol intake, staying hydrated, and seeking medical advice when needed, you can significantly reduce your risk of heart-related complications. Taking these steps fosters a proactive mindset, allowing for improved cardiovascular health and overall well-being. Remember, you’re not alone in this journey; support is always available.
What services does Amavita Heart and Vascular Health offer for heart palpitations?
Amavita Heart and Vascular Health provides specialized care focusing on advanced, minimally invasive methods and personalized treatment plans for heart palpitations. They ensure thorough assessments and tailored interventions to meet individual needs.
How does Amavita enhance the patient experience during cardiovascular procedures?
Amavita features modern outpatient centers that allow patients to undergo advanced cardiovascular procedures and return home the same day, enhancing comfort and recovery experiences.
What is the approach of Amavita's staff towards patient care?
The staff at Amavita is known for their exceptional professionalism and warmth, contributing to a compassionate care environment that aims to improve patient outcomes.
How can caffeine consumption affect heart palpitations?
Caffeine can stimulate the central nervous system, leading to an increased pulse rate and heightened awareness of heartbeats, which may feel like heart palpitations, especially in those sensitive to caffeine.
What should individuals with underlying health conditions consider regarding caffeine intake?
Individuals with conditions like diabetes or hypertension should carefully consider how caffeine affects their cardiovascular health, as it may contribute to heart rhythm issues.
How can stress and anxiety influence heart rhythms?
Stress and anxiety can lead to the release of hormones like adrenaline, resulting in a faster pulse or heart palpitations. Chronic stress is linked to a higher risk of cardiovascular diseases.
What techniques can help manage stress to improve heart health?
Techniques such as mindfulness, yoga, and deep breathing exercises can help lower stress levels, reduce the frequency of heart palpitations, and promote overall cardiovascular health.
Why is emotional well-being important for cardiovascular health?
Emotional well-being is crucial for cardiovascular health, as high levels of stress hormones can increase the likelihood of heart-related issues. Addressing anxiety and stress is essential for maintaining heart health.