

Bradycardia, which is defined as a resting heart rate of fewer than 60 beats per minute, often raises important questions about health, especially for older adults. It’s natural to wonder what a low heart rate means for your well-being. Understanding the nuances of bradycardia can provide critical insights into underlying conditions that may pose serious health risks, such as insufficient blood flow and cognitive decline.
What happens when a slow heartbeat goes unnoticed? This concern is valid, and it’s essential to recognize the potential dangers. However, there are proactive steps individuals can take to manage this condition effectively. By staying informed and seeking support, you can navigate these challenges with confidence and care.
Bradycardia, or a low pulse, is an example of what's a low heart rate, defined as a resting pulse of fewer than 60 beats per minute (bpm). While a normal resting pulse for adults generally falls between 60 to 100 bpm, it’s important to understand , as a slow heartbeat can occur in healthy individuals, especially athletes, whose hearts are more efficient. However, it’s crucial to recognize that in many cases, bradycardia, which is often referred to as what's a low heart rate, may signal underlying health issues.
Understanding what's a low heart rate is of great significance. It can lead to insufficient blood flow to vital organs, resulting in symptoms like fatigue, dizziness, and fainting. For seniors, what's a low heart rate can present specific dangers, increasing the risk of complications such as heart failure and fainting. This is why recognizing and managing bradycardia, which is what's a low heart rate, is essential for maintaining cardiovascular health and improving overall outcomes for older adults.
Have you or a loved one experienced any of these symptoms? If so, it’s important to seek help. Timely intervention can significantly enhance quality of life and reduce the risk of severe health issues associated with this condition. Remember, you’re not alone in this journey; support is available, and taking action can lead to better health and peace of mind.

Bradycardia, defined as a pulse of fewer than 60 beats per minute, can lead to questions about what's a low heart rate, especially for our seniors. As we age, changes in the heart's electrical system often lead to slower rhythms, making bradycardia more common among older adults. Conditions like hypothyroidism, which affects hormone production, and sleep apnea can significantly contribute to a low pulse. Additionally, certain heart diseases and medications, such as beta-blockers and sedatives, may lower heart rates as a side effect.
If you or a loved one experiences symptoms like:
it’s crucial to seek medical evaluation. At Amavita Heart and Vascular Health®, we understand how these signs can be alarming, and we emphasize comprehensive cardiac evaluations. Our advanced imaging and testing help accurately diagnose the underlying causes of a slow heart rate, providing you with the clarity and support you need.
Lifestyle factors, including excessive alcohol consumption and high stress levels, can further worsen the condition. It’s important to recognize that individuals with dangerously low pulse rates may face a higher risk of ischemic strokes due to reduced blood circulation. Understanding these causes is vital for effective management and treatment, particularly for older adults who may be more vulnerable to what's a low heart rate.
We believe that consistent monitoring and lifestyle modifications, supported by at Amavita, can significantly reduce complications linked to slow heart rates. Together, we can promote improved cardiovascular health and enhance your quality of life. Remember, you’re not alone in this journey; we’re here to help you every step of the way.

It’s important to recognize bradycardia symptoms, especially when considering what's a low heart rate. Common signs of what's a low heart rate can include:
In more severe cases, insufficient blood flow can lead to serious complications, prompting the question of what's a low heart rate, such as heart failure or sudden cardiac arrest. For our elderly loved ones, these consequences can be even more pronounced. Reduced blood flow to the brain may result in , such as confusion or memory problems.
A recent study found that among elderly individuals, those experiencing a slow heart rate, or what’s a low heart rate, 16% faced unstable heart rhythms. This can significantly increase the risk of negative outcomes, including hospitalization and even death. Recognizing these symptoms is crucial, as they often indicate the need for immediate medical attention. Caregivers and family members should stay alert for any changes in their loved ones' health, as complications can escalate quickly in older adults.
Effective management of bradycardia is vital to prevent serious medical issues and improve overall quality of life. At Amavita Heart and Vascular Health®, we focus on comprehensive cardiac evaluations and preventive strategies tailored to individual needs. Our advanced risk assessment tools and innovative AI-powered diagnostic technology help facilitate early detection and informed choices, significantly lowering the risk of serious events.
Preventive strategies, such as regular check-ups and a balanced diet, can also play a significant role in maintaining cardiovascular health. Remember, you’re not alone in this journey. We’re here to support you every step of the way.

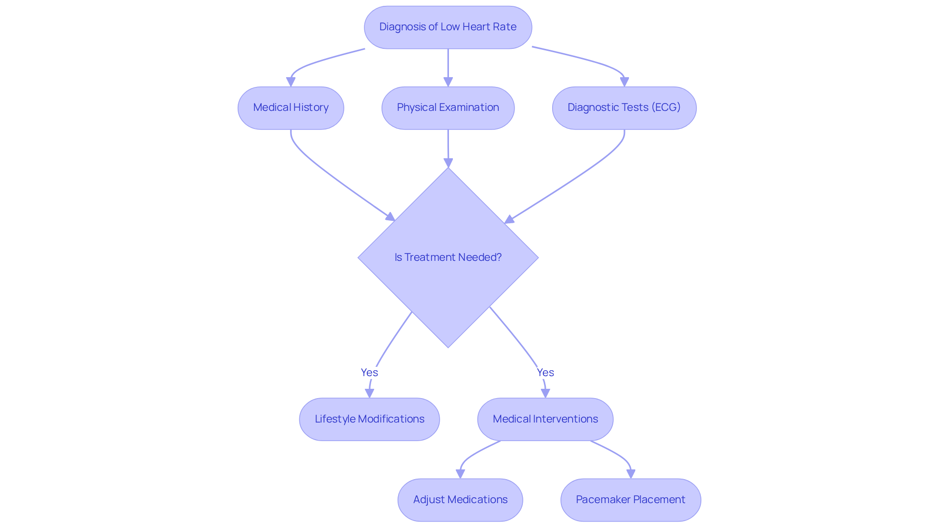
Diagnosing a slow pulse and understanding what's a low heart rate can feel overwhelming, but it can help ease your concerns. It typically involves a detailed medical history, a physical examination, and diagnostic tests like an electrocardiogram (ECG) to assess your heart's electrical activity. Knowing what to expect can make this experience less daunting.
Treatment options vary based on the underlying cause and severity of your condition. For some, simple lifestyle modifications - like increasing physical activity and managing stress - can be effective. However, if a slow heart rate, or what's a low heart rate, is causing symptoms or is severe, medical interventions may be necessary. This could include:
In fact, studies show that about 8.7% of patients with type 2 myocardial infarction (T2MI) may require a new pacemaker during hospitalization. This underscores the importance of [monitoring your heart health](https://amavita.health/blog/10-essential-congestive-heart-failure-medications-for-seniors) and understanding what's a low heart rate for seeking timely intervention. For elderly patients, treatment plans should be carefully tailored to balance the benefits of intervention with any potential risks related to overall health.
This patient-centered approach ensures that you receive the most appropriate care, enhancing your quality of life while addressing the complexities of managing bradycardia. Remember, you are not alone in this journey; support is available, and reaching out for help is a positive step towards better health.

Bradycardia, which means a resting heart rate of fewer than 60 beats per minute, is a condition that deserves our careful attention. It's important to understand what a low heart rate really means. For some, especially athletes, it can be a normal variation. However, it can also signal underlying health issues that might need intervention. Recognizing the significance of bradycardia is crucial for protecting your heart health and ensuring timely medical responses.
This article explores various aspects of low heart rate, including its causes, symptoms, and treatment options. Factors that can contribute to bradycardia include:
Symptoms such as:
can indicate the need for medical evaluation, particularly in older adults who may face higher risks of serious complications. Thankfully, effective management strategies, including lifestyle changes and medical interventions, can greatly enhance the quality of life for those affected.
Ultimately, being aware of and proactively managing a low heart rate is vital for maintaining your overall health. If you’re experiencing symptoms related to bradycardia, don’t hesitate to seek medical advice and support. By prioritizing your heart health through regular check-ups and informed lifestyle choices, you can reduce risks and improve your well-being. Understanding what constitutes a low heart rate isn’t just about numbers; it’s about ensuring a healthier, more vibrant life.
What is considered a low heart rate?
A low heart rate, known as bradycardia, is defined as a resting pulse of fewer than 60 beats per minute (bpm).
What is the normal resting pulse range for adults?
The normal resting pulse for adults generally falls between 60 to 100 bpm.
Can a low heart rate be normal in some individuals?
Yes, a low heart rate can occur in healthy individuals, particularly athletes, whose hearts are more efficient.
What are the potential health risks associated with bradycardia?
Bradycardia can lead to insufficient blood flow to vital organs, resulting in symptoms like fatigue, dizziness, and fainting.
Why is understanding low heart rate important for seniors?
For seniors, a low heart rate can present specific dangers, increasing the risk of complications such as heart failure and fainting.
What should someone do if they experience symptoms of bradycardia?
If someone experiences symptoms like fatigue, dizziness, or fainting, it is important to seek help for timely intervention.
How can managing bradycardia improve health outcomes?
Recognizing and managing bradycardia is essential for maintaining cardiovascular health and improving overall outcomes, especially for older adults.