

Atrial fibrillation (AFib) affects millions of people, often leading to serious health concerns like strokes and heart failure. If you or a loved one is facing this condition, it’s natural to feel anxious about what lies ahead. Understanding the intricacies of an ablation procedure for AFib can offer a beacon of hope for those seeking relief from this irregular heartbeat.
This article will gently guide you through the purpose, benefits, and steps of the ablation process, while also addressing the potential risks involved. What if this minimally invasive procedure could not only restore normal heart rhythms but also significantly enhance your quality of life?
In addition to this, we want you to know that you’re not alone in this journey. Many have walked this path and found renewed hope and health. Let’s explore how this procedure might be the right step for you.
What is an ablation for afib? It is a minimally invasive procedure designed to correct an irregular heartbeat. It works by gently destroying small areas of heart tissue that contribute to the abnormal electrical signals causing AFib. Techniques like radiofrequency energy or cryoablation create scars in the heart tissue, effectively blocking these errant signals. By restoring a normal heart rhythm, ablation can significantly enhance the quality of life for those living with this condition.
At Amavita Heart and Vascular Health®, we understand how concerning AFib can be. That’s why we enhance your experience with advanced imaging techniques and thorough evaluations. Our goal is to ensure that you receive targeted cardiovascular care tailored specifically to your needs.
Imagine the peace of mind that comes with knowing you’re in good hands. Our outpatient method allows for same-day convenience, meaning you can return home shortly after treatment. You’ll benefit from our personalized, patient-centered care, designed to make you feel comfortable and valued every step of the way.
If you have questions or concerns about AFib or want to know what is an ablation for afib, please don’t hesitate to reach out. We’re here to support you on your journey to better heart health.

What is an ablation for afib? It is a procedure that aims to significantly reduce or even eliminate AFib episodes. These episodes can lead to serious complications, such as stroke and heart failure, which understandably cause concern for many patients. By carefully targeting the areas of the heart responsible for the irregular rhythm, this procedure can restore a normal heartbeat, ultimately enhancing your overall health and well-being.
This is especially important for those who may not respond well to medications or who experience unpleasant side effects from anti-arrhythmic drugs. Imagine finding relief not just from symptoms but also reducing your reliance on long-term medication. This can lighten the ongoing treatment burden, allowing you to focus more on enjoying life.
Research shows that catheter-based AF intervention can lower the risk of stroke by 39% and reduce all-cause mortality by 40%. These statistics highlight its effectiveness compared to traditional drug therapies. Furthermore, many individuals who undergo this procedure report significant improvements in their quality of life, often experiencing lasting relief from symptoms over time.
This compassionate approach to managing AFib not only improves health outcomes but also encourages a more active and fulfilling lifestyle. If you or a loved one are facing challenges with AFib, consider reaching out for support. You deserve to feel your best and live life to the fullest.

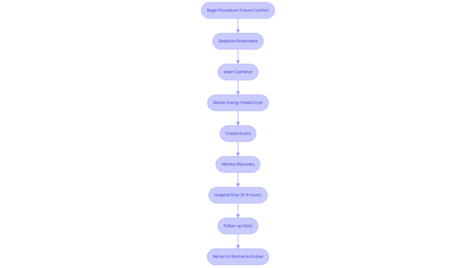
The ablation procedure begins with ensuring your comfort, as you’ll receive sedation or general anesthesia. A slender, adaptable tube, known as a catheter, is then gently inserted through a blood vessel, typically in the groin, and carefully guided to the heart. Once in place, the catheter delivers energy-either heat through radiofrequency or cold via cryoablation-to the targeted heart tissue. This energy creates small scars that disrupt the abnormal electrical pathways responsible for atrial fibrillation (AFib).
At Amavita Heart and Vascular Health, we prioritize your well-being by utilizing advanced imaging and thorough evaluations to ensure accurate targeting during the operation. This approach enhances the effectiveness of your treatment. Generally, the entire procedure lasts between 2 to 4 hours, although individual circumstances may extend this time. After the ablation, you can expect to stay in the hospital for monitoring, typically for six to eight hours. During this time, our healthcare providers will watch for any immediate complications, such as bleeding or infection at the catheter insertion site, and ensure your stability. Depending on your recovery, some individuals may even need to spend the night in the hospital.
Recovery times can vary, but many find they can return to normal activities within just a few days. It’s common to experience mild discomfort at the catheter insertion site, which usually resolves quickly. While most individuals can resume their daily routines shortly after the operation, we advise avoiding heavy lifting and strenuous activities for about a week. Additionally, it’s important not to operate a vehicle for 48 hours following the treatment. Follow-up visits with your healthcare providers are essential to monitor your heart rhythm and overall recovery. Many patients have significant improvements in their quality of life after learning what is an ablation for AFib. Notably, clinical data shows that 94% of pulmonary veins were successfully ablated with the first application, leading to discussions about what is an ablation for AFib and reinforcing the method's effectiveness. Our outpatient approach means less disruption to your life while maintaining excellent outcomes.

Understanding what is an ablation for afib reveals several significant benefits that can truly enhance your quality of life. Many individuals notice a marked decrease in AFib episodes, leading to increased energy levels and reduced anxiety. At Amavita Cardiovascular and Vascular Health, we focus on providing targeted circulatory care, especially for those at higher risk, such as individuals with diabetes, hypertension, or a family history of cardiovascular disease.
Our comprehensive cardiac evaluations ensure that advanced imaging and thorough assessments are integral to your treatment plan. However, it’s important to remember that, like any medical procedure, what is an ablation for afib does involve some risks. Common complications can include bleeding, infection, and potential damage to blood vessels or heart tissue. While serious risks like stroke and cardiac tamponade are rare, they are still worth discussing.
Recent studies have shown that complication rates from pulmonary vein isolation (PVI) interventions have decreased from 3.9% to 3.1% in recent years, with a low mortality rate of just 0.4%. This information highlights the safety of the method, particularly for elderly individuals, who have shown positive results. It’s essential for you to engage in open conversations with your healthcare professionals to carefully weigh these risks against the significant benefits of the treatment.
Many patients share their positive experiences, expressing gratitude for how what is an ablation for afib has led to improved control over their overall well-being. It’s also important to keep in mind that some patients may need repeat ablation procedures or additional treatments. If you have any concerns or questions, please don’t hesitate to reach out. We’re here to support you every step of the way.

Ablation for atrial fibrillation (AFib) is a vital intervention that aims to restore normal heart rhythm and enhance the quality of life for those affected by this condition. By focusing on and removing the small areas of heart tissue that cause abnormal electrical signals, this minimally invasive procedure brings hope and relief to many who face the unpredictable nature of AFib.
Throughout our discussion, several key insights emerged about the purpose and effectiveness of the ablation procedure. Not only does it reduce the frequency of AFib episodes, but it also significantly lowers the risk of serious complications, such as stroke and heart failure. With advancements in techniques like radiofrequency and cryoablation, patients can look forward to a smoother process that prioritizes their comfort and recovery. Furthermore, the statistics surrounding the procedure highlight its potential to improve overall health outcomes, empowering individuals to lead more active lives.
Understanding what ablation for AFib involves is crucial for those grappling with this heart condition. Have you had a chance to talk openly with your healthcare professional about the benefits, risks, and expectations of the procedure? Engaging in these conversations can pave the way for informed decision-making. For anyone facing the challenges of AFib, exploring this treatment option may be a significant step toward reclaiming health and vitality. Taking action now could lead to a brighter, healthier future, free from the constraints of irregular heart rhythms.
What is an ablation for atrial fibrillation (AFib)?
Ablation for AFib is a minimally invasive procedure designed to correct an irregular heartbeat by gently destroying small areas of heart tissue that contribute to abnormal electrical signals causing AFib.
How does the ablation procedure work?
The procedure works by using techniques such as radiofrequency energy or cryoablation to create scars in the heart tissue, effectively blocking the errant electrical signals and restoring a normal heart rhythm.
What are the benefits of undergoing ablation for AFib?
By restoring a normal heart rhythm, ablation can significantly enhance the quality of life for those living with AFib.
What kind of care does Amavita Heart and Vascular Health® provide for AFib patients?
Amavita Heart and Vascular Health® provides advanced imaging techniques and thorough evaluations to ensure targeted cardiovascular care tailored to each patient's needs.
Is the ablation procedure performed on an outpatient basis?
Yes, the ablation procedure is performed on an outpatient basis, allowing patients to return home shortly after treatment.
How does Amavita Heart and Vascular Health® ensure a positive patient experience?
They offer personalized, patient-centered care designed to make patients feel comfortable and valued throughout the treatment process.
Who can I contact if I have questions or concerns about AFib or the ablation procedure?
You can reach out to Amavita Heart and Vascular Health® for support and information regarding AFib and the ablation procedure.