

Vascular ultrasound is a vital non-invasive imaging technique that uses sound waves to create detailed images of blood vessels. This method offers a safe alternative to traditional imaging techniques that often involve radiation, which can be a concern for many. As this technology becomes more popular, especially among older adults facing circulatory issues, it’s essential to understand its purpose and benefits.
Have you ever wondered how a seemingly simple procedure can lead to the early detection of serious conditions like blood clots and arterial blockages? This is where vascular ultrasound shines, ultimately enhancing patient outcomes and providing peace of mind. By exploring the nuances of this technology, we can appreciate not only its diagnostic capabilities but also its role in fostering proactive healthcare strategies.
In addition to this, knowing that there are safe and effective options available can help alleviate some of the anxiety surrounding health concerns. If you or a loved one are facing circulatory issues, consider reaching out to a healthcare provider to discuss the potential benefits of vascular ultrasound. Your health is important, and understanding your options is the first step towards taking control.
To understand what is a vascular ultrasound, it is important to know that it is a gentle, non-invasive technique that uses high-frequency sound waves to create detailed images of blood vessels, including arteries and veins. This method allows healthcare providers to visualize circulation and assess the condition of the circulatory system, which raises the question of what is a vascular ultrasound, without the need for invasive procedures. Unlike traditional imaging methods that may expose patients to radiation, blood vessel scanning is safe and painless, making it especially suitable for older individuals who often face various health challenges. This technology is widely used to diagnose conditions like blockages, blood clots, and other circulatory issues, which leads to the question of what is a vascular ultrasound.
The frequency of blood vessel imaging as a diagnostic tool has notably increased, particularly among seniors. Did you know that research indicates over 20% of octogenarians and more than 30% of nonagenarians have circulatory disease in at least one arterial region? This statistic underscores the importance of routine screenings. Early detection through vascular imaging can lead to timely interventions that significantly improve health outcomes.
Healthcare professionals are keen to share the benefits of this imaging technique. As one specialist noted, "Vascular imaging provides numerous benefits for both individuals and physicians," highlighting its role in early problem detection, which can save lives and enhance treatment strategies. The procedure is quick, typically completed within 30 to 60 minutes, allowing individuals to return to their daily activities shortly after, further adding to its appeal.
In practical terms, blood vessel imaging has become essential for older individuals experiencing symptoms like leg pain, swelling, or dizziness. By providing immediate insights into circulatory health, this imaging method facilitates swift medical decisions, ensuring that patients receive the care they need without unnecessary delays. Overall, what is a vascular ultrasound serves as a vital diagnostic tool that plays a crucial role in modern healthcare, especially for the aging population. Remember, taking proactive steps towards your health can lead to better outcomes and a more fulfilling life.

Understanding what is a vascular ultrasound is essential as it serves as a vital tool for assessing circulation within your cardiovascular system, especially for identifying concerns like deep vein thrombosis (DVT). Understanding what is a vascular ultrasound is essential, as this noninvasive imaging technique is not only effective in detecting clots but also crucial for your health, since untreated clots can lead to serious risks. Did you know that what is a vascular ultrasound involves blood vessel imaging with a sensitivity of about 83% for diagnosing DVT? This makes it a reliable first step in your diagnostic journey.
Specialists explain what is a vascular ultrasound, highlighting how this imaging technology can visualize blood flow patterns, allowing for early detection of clots. This capability significantly improves outcomes for individuals like you. For example, in clinical settings, what is a vascular ultrasound has been used to successfully identify DVT in patients experiencing leg swelling and discomfort. This timely detection leads to prompt anticoagulation treatment, helping to prevent complications such as pulmonary embolism.
At Amavita Heart and Vascular Health, we integrate this advanced imaging capability into a comprehensive care plan. This ensures that high-risk individuals, including those with diabetes, hypertension, or a family history of heart disease, receive the targeted cardiovascular care they need. The procedure not only assists in the initial diagnosis but also plays a crucial role in monitoring how well treatment is working and tracking disease progression over time.
This imaging technique, which illustrates what is a vascular ultrasound by providing clear images of blood circulation and identifying any blockages, empowers healthcare professionals to make informed decisions about your care. Ultimately, this leads to better cardiovascular outcomes and fewer hospital readmissions. Furthermore, Amavita offers advanced minimally invasive procedures that enhance the diagnostic capabilities of blood vessel imaging, further improving care for individuals like you. Remember, we’re here to support you every step of the way.

Vascular imaging offers a range of benefits, making it a preferred choice for both individuals and healthcare professionals. First and foremost, it’s a safe procedure that avoids the use of ionizing radiation, which helps minimize any risk of harmful side effects. Did you know what is a vascular ultrasound and that it boasts an impressive accuracy rate in identifying vascular abnormalities? Sensitivity rates can reach up to 95% for certain conditions, which is crucial for developing effective treatment plans.
In addition to this, the procedure is designed with your comfort in mind. It typically requires no recovery time, allowing you to return to your daily activities right after the examination. This is especially important for seniors who may feel anxious about medical interventions. Research shows that when individuals feel at ease and supported during blood vessel imaging, their overall satisfaction increases, leading to better health outcomes.
Testimonials from patients often highlight the comforting demeanor of the staff and the gentle approach taken during the procedure. This reinforces the importance of empathy and connection in healthcare. Remember, you’re not alone in this journey; we’re here to support you every step of the way.

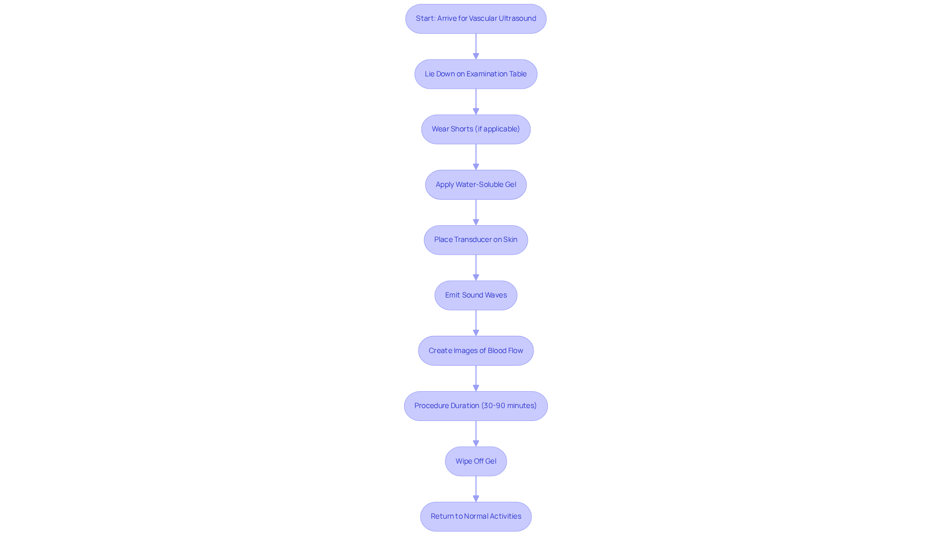
At Amavita Heart and Vascular Health, we understand that the thought of a blood vessel scan can be a bit daunting. Rest assured, this procedure is simple and non-invasive, tailored to meet your unique cardiovascular needs. You’ll start by lying down comfortably on an examination table, and for certain vascular ultrasounds, like the standing venous reflux ultrasound, wearing shorts can help make the process easier.
To facilitate the examination, we apply a water-soluble gel to the skin over the area being examined. This gel helps sound waves travel smoothly. A small handheld device, known as a transducer, is then gently placed against your skin. It emits sound waves that bounce off your blood vessels, creating images of your blood flow. The entire procedure typically lasts between 30 to 90 minutes, depending on how complex the examination is. You might feel a slight pressure from the transducer as it moves, but it shouldn’t cause any pain.
Once the procedure is complete, we’ll wipe off the gel, and you can go back to your normal activities without any restrictions. It’s important to recognize signs that may indicate the need for a blood vessel examination, such as:
These symptoms are especially crucial for those at higher risk, including individuals with diabetes, hypertension, or a family history of heart conditions.
Many patients find blood vessel scans to be a positive experience, with most describing it as pleasant. Case studies show that this procedure is vital for diagnosing conditions like blood clots and blockages, allowing us to create personalized treatment plans that cater to your specific needs. A radiologist will carefully evaluate the results to ensure accurate diagnosis and effective treatment planning.
Overall, what is a vascular ultrasound is an essential tool in assessing your circulatory health. We’re here to ensure you receive the comprehensive care you deserve at Amavita, and we’re committed to supporting you every step of the way.

Vascular ultrasound is a vital advancement in non-invasive imaging, offering a safe and efficient way to assess the health of your blood vessels. This technique not only enhances diagnostic capabilities but also prioritizes your comfort, making it an invaluable tool in modern healthcare, especially for our aging population.
Have you ever wondered about the state of your circulatory health? Throughout this article, we’ve explored the many facets of vascular ultrasound, from its definition and purpose to its numerous benefits. Key points highlighted include:
The importance of early detection and routine screenings for circulatory issues has also been emphasized, reinforcing the need for awareness and proactive health management.
Ultimately, understanding the role of vascular ultrasound in diagnosing and monitoring vascular conditions is essential for promoting better health outcomes. We encourage you to seek regular screenings, especially if you exhibit symptoms or belong to high-risk groups. By embracing this advanced imaging technology, you can take significant steps toward safeguarding your cardiovascular health and enhancing your quality of life. Remember, you are not alone on this journey; support is always available.
What is vascular ultrasound?
Vascular ultrasound is a gentle, non-invasive imaging technique that uses high-frequency sound waves to create detailed images of blood vessels, including arteries and veins, allowing healthcare providers to visualize circulation and assess the condition of the circulatory system.
How does vascular ultrasound differ from traditional imaging methods?
Unlike traditional imaging methods that may expose patients to radiation, vascular ultrasound is safe and painless, making it especially suitable for older individuals who often face various health challenges.
What conditions can vascular ultrasound help diagnose?
Vascular ultrasound is widely used to diagnose conditions such as blockages, blood clots, and other circulatory issues.
Why is vascular ultrasound particularly important for older individuals?
Research indicates that over 20% of octogenarians and more than 30% of nonagenarians have circulatory disease in at least one arterial region, highlighting the importance of routine screenings for early detection and timely interventions.
What are the benefits of vascular ultrasound for patients and healthcare providers?
Vascular ultrasound provides numerous benefits, including early problem detection, which can save lives and enhance treatment strategies, allowing for swift medical decisions based on immediate insights into circulatory health.
How long does a vascular ultrasound procedure typically take?
The procedure is quick, typically completed within 30 to 60 minutes, allowing individuals to return to their daily activities shortly after.
What symptoms might indicate the need for a vascular ultrasound?
Symptoms such as leg pain, swelling, or dizziness may prompt the need for a vascular ultrasound to assess circulatory health.