

Understanding your heart rate is essential for maintaining your overall health. It’s a vital indicator of how well your cardiovascular system is functioning. For some, a resting heart rate of 60 beats per minute might signal good fitness, but for others - especially seniors or those with specific health conditions - it could raise concerns. Have you ever wondered what a low heart rate might mean for you? How can you keep track of your heart health effectively?
This article explores the significance of heart rate, delves into various measurement methods, and offers practical tips to help you care for your heart and maintain a healthy lifestyle. Remember, you’re not alone in this journey; understanding your heart rate can empower you to take charge of your health.
Pulse is more than just a number; it reflects how our heart is doing, beating rhythmically to keep us alive. For adults, a typical resting pulse is often noted as a 60 heart rate, with a range from 60 to 100 beats per minute (BPM). If your pulse dips below a 60 heart rate, it’s known as bradycardia. While this can be normal for some, especially athletes or those who are very fit, it’s important to understand what your pulse means for your health.
Understanding your pulse frequency is crucial. It serves as a window into your cardiovascular well-being. A consistently low pulse might indicate that your heart is functioning efficiently, while a higher resting pulse could signal stress or potential health concerns. By keeping an eye on your pulse, you can catch possible medical issues early, making it a vital part of your health check-ups.
At Amavita Heart and Vascular Health®, we truly care about your heart health. We emphasize the importance of thorough cardiac assessments to effectively evaluate your cardiovascular health. Our preventive cardiology approach combines advanced risk assessment tools with personalized interventions, ensuring that any irregularities in your pulse are addressed promptly.
Furthermore, our innovative AI-powered diagnostic technology enhances early detection, empowering you to make informed decisions about your treatment and care. Remember, you’re not alone in this journey; we’re here to support you every step of the way.

Pulses are an important aspect of our health, and they can be evaluated in a couple of ways. You can check your pulse manually at your wrist or neck, or you might prefer using electronic devices like monitors and fitness trackers. If you’re measuring manually, simply count the beats for 15 seconds and multiply that number by four to determine your 60 heart rate in beats per minute (BPM). It’s good to know that various factors can influence your pulse frequency, including:
For instance, when you exercise, your pulse usually increases, while relaxation techniques can help you achieve a 60 heart rate. If you’re on medications, especially beta-blockers, they can significantly affect your pulse, so it’s essential to keep your healthcare provider informed about any changes you notice.
In addition to this, the latest advancements in pulse monitoring technology, like the leadless pacemaker system introduced in 2024, show how innovation continues to improve our health management. These devices are designed to provide accurate readings while enhancing your comfort. Furthermore, the growing popularity of fitness trackers has transformed how many of us monitor our cardiovascular health, allowing for real-time insights tailored to our needs. As fitness specialist Jordin Sparks points out, maintaining an active lifestyle and being mindful of your pulse can lead to better health outcomes.
Present trends indicate a significant rise in the use of pulse monitoring devices, with the market projected to exceed USD 109 billion by 2037. This growth is driven by an increasing awareness of wellness and advancements in technology. If you’re feeling uncertain about your health, remember that you’re not alone. It’s perfectly okay to seek help and stay informed about your well-being.

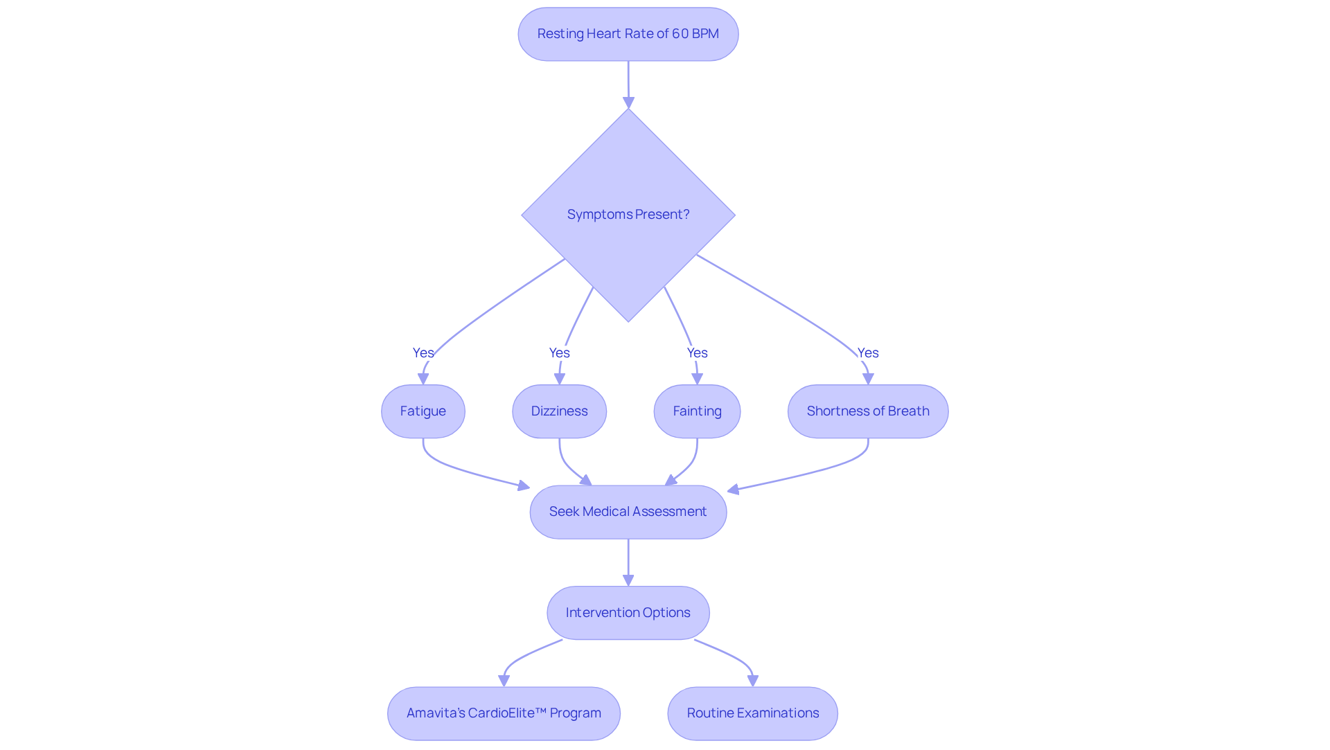
A resting pulse of 60 heart rate BPM can be typical for many, especially those who are physically fit. But for seniors or individuals with certain medical conditions, it might signal bradycardia, which can hinder blood flow to vital organs. Common symptoms of bradycardia include:
These signs can be particularly concerning for older adults, as they may indicate insufficient blood supply to the brain and other critical areas.
While a lower heart rate, such as a 60 heart rate, can reflect good cardiovascular fitness, it becomes a risk factor when accompanied by these symptoms. If you or a loved one is experiencing fatigue or dizziness, it’s important to seek medical assessment promptly. Timely intervention through Amavita's CardioElite™ program can significantly enhance wellness outcomes. This program offers comprehensive cardiovascular management, integrating advanced diagnostic tools and personalized care strategies to empower seniors in effectively maintaining their cardiovascular health.
Understanding the implications of bradycardia is crucial, especially since it affects about 1 in every 1000 individuals, with a higher prevalence in those aged 65 and above. Routine examinations and proactive management, like those provided by Amavita Heart and Vascular Health®, can help reduce risks linked to low pulse levels. Additionally, certain medications, such as beta-blockers and calcium channel blockers, can lower pulse rates and should be discussed with healthcare providers.
Diagnostic tools like Holter monitors and ECGs are essential for evaluating low pulse levels and ensuring appropriate management. By leveraging insights from case studies and FAQs, Amavita aims to provide tailored strategies that address individual risk factors and enhance preventive care. Remember, you’re not alone in this journey; support is available to help you maintain your health and well-being.

To maintain a healthy pulse and support your overall cardiovascular well-being, consider these gentle strategies:
Regular Exercise: Aim for at least 150 minutes of moderate aerobic activity each week, like brisk walking or swimming. Did you know that consistent physical activity can lower your risk of cardiovascular disease by 17%? Even something as simple as walking 5,000 steps a day can lift your spirits and enhance your overall well-being.
Healthy Diet: Embrace a heart-healthy diet filled with fruits, vegetables, whole grains, and lean proteins. It’s also wise to limit saturated fats, sugars, and sodium. Following diets like the Mediterranean diet has been shown to significantly reduce cardiovascular events and mortality. Remember, nourishing your body is a loving act towards yourself.
Stress Management: Take time to practice relaxation techniques such as yoga, meditation, or deep breathing exercises. These can help lower your pulse rate and ease stress. Managing stress is crucial, as negative emotions can take a toll on your heart health. How do you find peace in your day?
Regular Check-ups: Don’t hesitate to schedule regular appointments with your healthcare provider. These check-ups are vital for monitoring your cardiovascular health and addressing any concerns. Early detection can make a world of difference, allowing for timely interventions.
Avoid Tobacco: Quitting smoking and avoiding secondhand smoke can greatly improve your cardiovascular health. In fact, within a year of quitting, your risk of cardiac arrest and cardiovascular illness can drop by fifty percent. It’s never too late to make this positive change.
Stay Hydrated: Keeping yourself well-hydrated is essential for overall wellness and can help maintain a healthy pulse.
By adopting these strategies, you can enhance your heart health and potentially lower your heart rate to around 60 beats per minute. Remember, you’re not alone on this journey; support is always available.

A resting heart rate of 60 beats per minute can be a reassuring sign of good cardiovascular health, especially for those who are physically active. Yet, it’s important to understand the nuances of heart rate and what they mean for your overall well-being. By grasping the significance of pulse measurements and being aware of potential health risks associated with low heart rates, like bradycardia, you can take meaningful steps to manage your cardiovascular health.
Throughout this article, we’ve highlighted key points, including:
We’ve also discussed strategies for enhancing heart health, emphasizing the importance of:
By incorporating these practices, you can effectively monitor your heart rate and improve your overall health outcomes.
Ultimately, the journey to optimal heart health is a collaborative effort. It involves understanding your personal health metrics and seeking support when you need it. Embracing a proactive approach to heart health can lead to lasting benefits, helping you live a healthier, more vibrant life. Prioritizing cardiovascular wellness is truly an investment in yourself, promoting longevity and enhancing your quality of life. Remember, you’re not alone on this journey; support is always available.
What is heart rate and why is it significant?
Heart rate, or pulse, reflects how well the heart is functioning. It is crucial for understanding cardiovascular health, as a typical resting pulse for adults ranges from 60 to 100 beats per minute (BPM).
What does a resting pulse below 60 BPM indicate?
A resting pulse below 60 BPM is known as bradycardia. While it can be normal for some individuals, especially athletes or those who are fit, it is important to understand its implications for health.
How can pulse frequency provide insights into health?
Monitoring pulse frequency can indicate cardiovascular well-being. A consistently low pulse may suggest efficient heart function, while a higher resting pulse could signal stress or potential health concerns.
Why is it important to monitor your pulse?
Keeping an eye on your pulse can help catch potential medical issues early, making it a vital part of health check-ups.
What services does Amavita Heart and Vascular Health® offer regarding heart health?
Amavita Heart and Vascular Health® emphasizes thorough cardiac assessments to evaluate cardiovascular health, combining advanced risk assessment tools with personalized interventions.
How does Amavita utilize technology in heart health assessments?
Amavita employs innovative AI-powered diagnostic technology to enhance early detection of heart issues, empowering patients to make informed decisions about their treatment and care.
What support does Amavita provide to patients regarding heart health?
Amavita assures patients that they are not alone in their health journey and offers support every step of the way in managing their heart health.