

Are you struggling with knee osteoarthritis? If so, you’re not alone. Many people face the discomfort and limitations that come with this condition. Fortunately, there’s hope. Genicular Artery Embolization (GAE) is a minimally invasive, same-day procedure that can provide significant relief. By selectively blocking the genicular arteries, GAE helps reduce inflammation and alleviate pain.
What’s truly remarkable is that GAE has a success rate of over 75%, with relief lasting up to 24 months for many patients. Imagine being able to enjoy your daily activities without the constant ache in your knee! Plus, the recovery is quick, making it a viable alternative to traditional surgical options. This means you can get back to doing what you love sooner.
In addition to this, GAE offers a compassionate approach to treatment. It’s designed with your comfort in mind, ensuring that you feel supported throughout the process. If you’re seeking long-term relief from knee pain, consider discussing GAE with your healthcare provider. They can help you understand if this option is right for you.
Remember, you deserve to live a life free from pain. Don’t hesitate to reach out for support and explore the possibilities that GAE can offer. Your journey towards relief and improved quality of life starts with a simple conversation.
Genicular Artery Embolization (GAE) is changing the way we think about relief from osteoarthritis. This minimally invasive procedure allows patients to return home the same day, which can be a comforting thought for those who may feel anxious about medical treatments. By targeting the underlying causes of knee pain and reducing blood flow to inflamed tissues, GAE offers significant pain relief and improved mobility.
As more individuals look for alternatives to traditional treatments, it’s natural to wonder: could GAE be the key to reclaiming a pain-free life for those who have struggled with chronic knee discomfort? Many patients have found hope in this innovative approach, and it’s important to explore how it might help you or a loved one.
If you’ve been living with knee pain, know that you’re not alone. There are options available that can help you regain your quality of life. GAE represents a promising solution, and understanding it can empower you to take the next step towards relief.
In addition to this, the procedure is designed with your comfort in mind, allowing for a quick recovery. Imagine being able to enjoy your daily activities without the burden of pain. Isn’t that a goal worth pursuing?
If you’re curious about how GAE could work for you, don’t hesitate to reach out for more information. Your journey to a pain-free life could be just a conversation away.
Genicular Artery Embolization (GAE) is a promising, minimally invasive, same day procedure for osteoarthritis designed to alleviate the discomfort many experience in the knee. This innovative technique works by selectively blocking the genicular arteries, which supply blood to the knee joint. By reducing blood flow to inflamed tissues, GAE addresses the root cause of inflammation, leading to pain relief and improved joint function. For those who haven’t found relief through traditional treatments like physical therapy or medication, GAE may be the ideal solution.
Unlike conventional treatments that mainly focus on managing symptoms, GAE offers a targeted approach that tackles the underlying vascular inflammation linked to osteoarthritis. This distinction is vital for individuals seeking long-term relief without the need for major surgical procedures.
This procedure is particularly beneficial for older adults, who often face various health challenges. GAE provides a same day procedure for osteoarthritis, allowing individuals to return home shortly after the operation—typically within a few hours. Recovery is quick, with many able to walk immediately after the procedure and resume light activities within days, returning to their normal routines in about a week.
Clinical outcomes for GAE have been very encouraging. Studies indicate that over 75% of individuals report significant pain relief lasting up to 24 months. This sustained relief not only enhances mobility but also improves overall quality of life, enabling individuals to engage in activities they may have previously avoided. Moreover, GAE has shown promise in delaying or even eliminating the need for knee replacement surgery, with many patients able to postpone this invasive option considerably.
Recent advancements in GAE techniques and materials, such as the use of Embosphere microspheres, have further enhanced its effectiveness and safety. According to Vascular Surgery Associates, GAE is performed by interventional radiologists who specialize in minimally invasive vascular techniques, ensuring a high safety profile with minimal risks compared to traditional surgical options. As a result, the GAE same day procedure for osteoarthritis is becoming an essential part of treatment, effectively bridging the gap between conservative therapies and more invasive surgical alternatives.
If you or a loved one are struggling with knee pain, consider discussing GAE with your healthcare provider. It could be the compassionate solution you’ve been searching for.

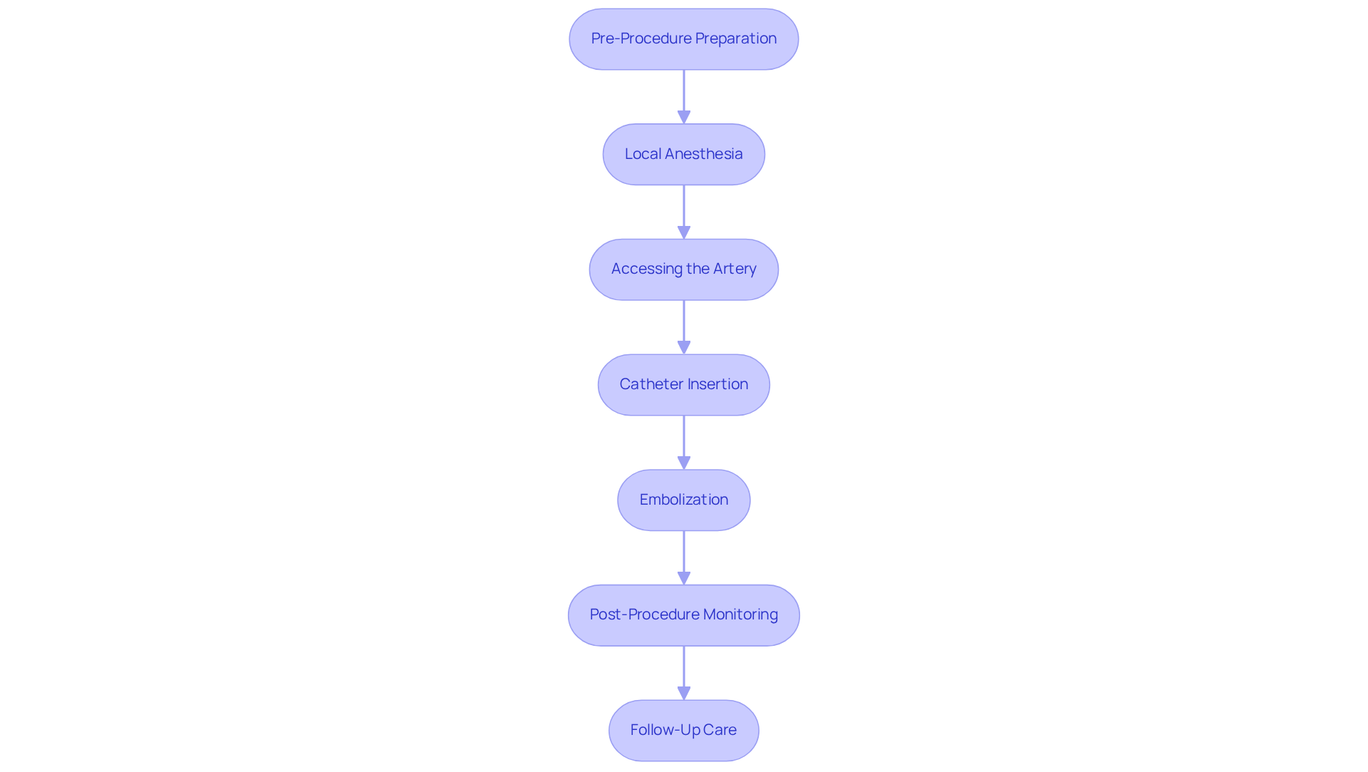
The Genicular Artery Embolization (GAE) procedure offers a compassionate approach to relieving knee osteoarthritis, guiding patients through a series of thoughtful steps:
This organized method not only prepares you for what to expect during the GAE process but also highlights the average recovery time, which typically allows you to return to your regular activities within just a few days. The minimally invasive nature of the GAE same day procedure for osteoarthritis, combined with local anesthesia, supports a swift recovery, making it a favorable option for those seeking relief from chronic knee discomfort. Many individuals report significant alleviation of discomfort shortly after the procedure, reinforcing the effectiveness of this treatment. Remember, we’re here to help you every step of the way.

If you're struggling with osteoarthritis, you might be wondering about your options for relief. Genicular Artery Embolization (GAE) offers several benefits that could make a real difference in your life:
Pain Relief: Many patients report significant reductions in knee pain, often within just days of the procedure. An impressive success rate of 99.7% has been noted for treating knee osteoarthritis. It's important to consider that up to 20% of those who undergo knee replacement surgery still experience discomfort, making GAE a compelling alternative worth exploring.
Improved Mobility: With better pain management, you may find it easier to engage in daily activities, leading to a noticeable improvement in your overall quality of life.
Minimally Invasive: The GAE same day procedure for osteoarthritis is performed as a same-day operation, meaning no major surgery is required. This results in reduced risks and quicker recovery times compared to traditional surgical options. You could be back home within hours after the procedure.
Reduced Need for Medications: Many patients discover they can lessen their reliance on pain medications, which can be especially beneficial for seniors managing multiple prescriptions.
Long-Lasting Results: Clinical findings indicate that most patients enjoy up to six months of relief from osteoarthritis discomfort following GAE, with some experiencing benefits that last up to two years. This positions GAE as a long-term solution for managing knee discomfort.
If you have KL grade 1 or 2 osteoarthritis and prefer less invasive treatment options, you might be a good candidate for GAE. Overall, this GAE same day procedure for osteoarthritis offers a promising avenue for those seeking effective management of osteoarthritis discomfort, particularly for older adults who may face additional health challenges. Remember, you’re not alone in this journey, and there are compassionate options available to help improve your quality of life.

If you're struggling with knee pain, you might be wondering about your options. Genicular Artery Embolization (GAE) could be a suitable choice for you. Here are some candidates who often find relief through this procedure:
Research indicates that GAE boasts a remarkable success rate of around 99.7%. Many patients report feeling better and moving more freely soon after their treatment. It’s crucial to have a conversation with your healthcare provider to see if GAE aligns with your health needs. They may suggest imaging studies to confirm that your knee pain stems from inflammation before moving forward.
Additionally, it’s important to be aware of potential contraindications, such as severe joint damage or poor vascular anatomy, which could influence your eligibility for the procedure. Remember, you’re not alone in this journey; seeking help is a brave step towards reclaiming your comfort and mobility.

Genicular Artery Embolization (GAE) offers a compassionate and innovative approach to managing osteoarthritis, especially for those who have struggled to find relief through traditional methods. This same-day procedure targets the underlying inflammation in the knee joint, providing a promising alternative that prioritizes both effectiveness and minimal invasiveness.
Have you been grappling with knee discomfort? You’re not alone. Many patients have found hope in GAE, which not only enhances mobility but also significantly improves overall quality of life. The procedure's steps, from pre-procedure preparation to post-operative care, are designed to ensure a swift recovery, allowing patients to experience relief sooner than they might expect.
With a success rate that speaks to its potential for long-lasting results, GAE stands out as a viable option for seniors and those looking to avoid major surgeries. It’s a gentle reminder that compassionate care is available, and you deserve to reclaim your comfort and mobility.
Ultimately, the significance of GAE in treating osteoarthritis is profound. If you’re considering your options for knee pain relief, discussing this innovative procedure with your healthcare provider could be a transformative step. With promising outcomes and a commitment to patient-centered care, GAE shines as a vital option in the landscape of osteoarthritis treatment. Remember, you’re not alone on this journey; support is here for you.
What is Genicular Artery Embolization (GAE)?
Genicular Artery Embolization (GAE) is a minimally invasive procedure designed to alleviate knee discomfort associated with osteoarthritis by selectively blocking the genicular arteries that supply blood to the knee joint.
How does GAE work to relieve pain?
GAE works by reducing blood flow to inflamed tissues in the knee, addressing the root cause of inflammation, which leads to pain relief and improved joint function.
Who can benefit from GAE?
GAE is particularly beneficial for individuals, especially older adults, who have not found relief from traditional treatments like physical therapy or medication and are seeking a targeted approach to manage their osteoarthritis.
What are the advantages of GAE compared to conventional treatments?
Unlike conventional treatments that focus on symptom management, GAE targets the underlying vascular inflammation linked to osteoarthritis, providing a potential for long-term relief without major surgical procedures.
What is the recovery process like after GAE?
GAE is a same-day procedure, allowing individuals to return home shortly after the operation, often within a few hours. Many patients can walk immediately after the procedure and resume light activities within days, returning to normal routines in about a week.
What are the clinical outcomes associated with GAE?
Studies indicate that over 75% of individuals report significant pain relief lasting up to 24 months after GAE, enhancing mobility and overall quality of life, and potentially delaying or eliminating the need for knee replacement surgery.
What advancements have been made in GAE techniques?
Recent advancements include the use of Embosphere microspheres, which have enhanced the effectiveness and safety of the procedure, ensuring a high safety profile with minimal risks compared to traditional surgical options.
Who performs the GAE procedure?
GAE is performed by interventional radiologists who specialize in minimally invasive vascular techniques, ensuring that the procedure is conducted safely and effectively.
Should I consider GAE for knee pain?
If you or a loved one are struggling with knee pain, it is advisable to discuss GAE with your healthcare provider, as it may be a suitable solution for managing osteoarthritis symptoms.