

Pellet therapy consultations for seniors focus on optimizing metabolism and restoring hormonal balance. These consultations address common age-related challenges, such as low energy and weight gain, which many may find concerning. Have you ever felt like your energy levels just aren’t what they used to be? You’re not alone, and there are compassionate solutions available.
The consultation process is designed with you in mind. It emphasizes the importance of personalized treatment plans tailored to your unique needs. This approach not only enhances your overall well-being but also effectively manages your metabolic health. In addition to this, follow-up care is crucial to ensure that you feel supported every step of the way.
We understand that seeking help can be daunting, but remember, you deserve to feel your best. By reaching out for support, you’re taking a positive step towards a healthier, more vibrant life. Let’s work together to address your concerns and find the right path for you. Your journey to improved health and vitality starts here.
Understanding the complexities of metabolism is vital for seniors, as it plays a significant role in their overall health and vitality. As we age, our metabolic rates often decline, which can lead to challenges like weight gain and lower energy levels. This article explores the potential of pellet therapy, a promising approach aimed at rejuvenating metabolism and enhancing well-being in older adults.
But what steps can seniors take to navigate the pellet therapy consultation process effectively? How can they ensure they receive the maximum benefits from this innovative treatment? These are important questions, and we’re here to help guide you through them with care and understanding.
Metabolism is the process that transforms food into energy, playing a vital role in keeping our bodies functioning well. As we age, our metabolic rates often decline, which can lead to weight gain, lower energy levels, and an increased risk of chronic diseases. For seniors, understanding how metabolism works is crucial, as it directly impacts both physical and mental well-being. A healthy metabolism not only boosts energy but also lifts mood and enhances overall quality of life, making it essential for those who wish to stay active. By grasping these metabolic changes, seniors can take proactive steps to manage their health effectively.
Recent studies show that the basal metabolic rate (BMR) in adults aged 60 and above is about 20% lower than what we might expect based on body and organ composition. This decline can significantly influence well-being, highlighting the need for personalized wellness programs that include pellet therapy metabolism boost consultation to address these changes. Geriatric specialists recommend:
By understanding how aging affects metabolism, seniors can navigate their health journeys more confidently and explore effective ways to enhance their quality of life.

This approach offers a minimally invasive procedure that involves placing small capsules filled with bioidentical substances beneath the skin, typically in the hip or buttock area. These tiny particles are designed to release a consistent amount of substances over time, helping to restore hormonal balance and improve metabolic function. For seniors, this treatment addresses common challenges such as low energy, weight gain, and hormonal imbalances that often accompany aging.
How does this treatment work? It’s quite simple: by providing a steady supply of substances, it enhances metabolic functions, boosts energy levels, and promotes overall well-being. This treatment, which includes pellet therapy metabolism boost consultation, is especially beneficial for elderly individuals who may experience hormonal deficiencies that can slow down metabolism. Research indicates that a pellet therapy metabolism boost consultation can significantly improve metabolic function, leading to better weight management and increased vitality. Importantly, this treatment doesn’t require daily applications or weekly injections, making it convenient for those with busy lifestyles.
Many success stories highlight the positive impact of this treatment, with numerous senior patients reporting increased energy levels and improved metabolic rates after receiving care. Endocrinologists recognize the importance of hormonal balance in managing metabolism and highlight that a pellet therapy metabolism boost consultation can help ease both the physical and emotional challenges associated with hormonal discrepancies. Regular follow-up appointments and blood tests are essential to monitor and adjust dosages during hormone treatment, ensuring the best possible outcomes.
In summary, this treatment offers a hopeful option for elderly individuals looking to rejuvenate their metabolism through a pellet therapy metabolism boost consultation and enhance their quality of life. If you or a loved one are facing these challenges, consider reaching out for support. You deserve to feel your best!

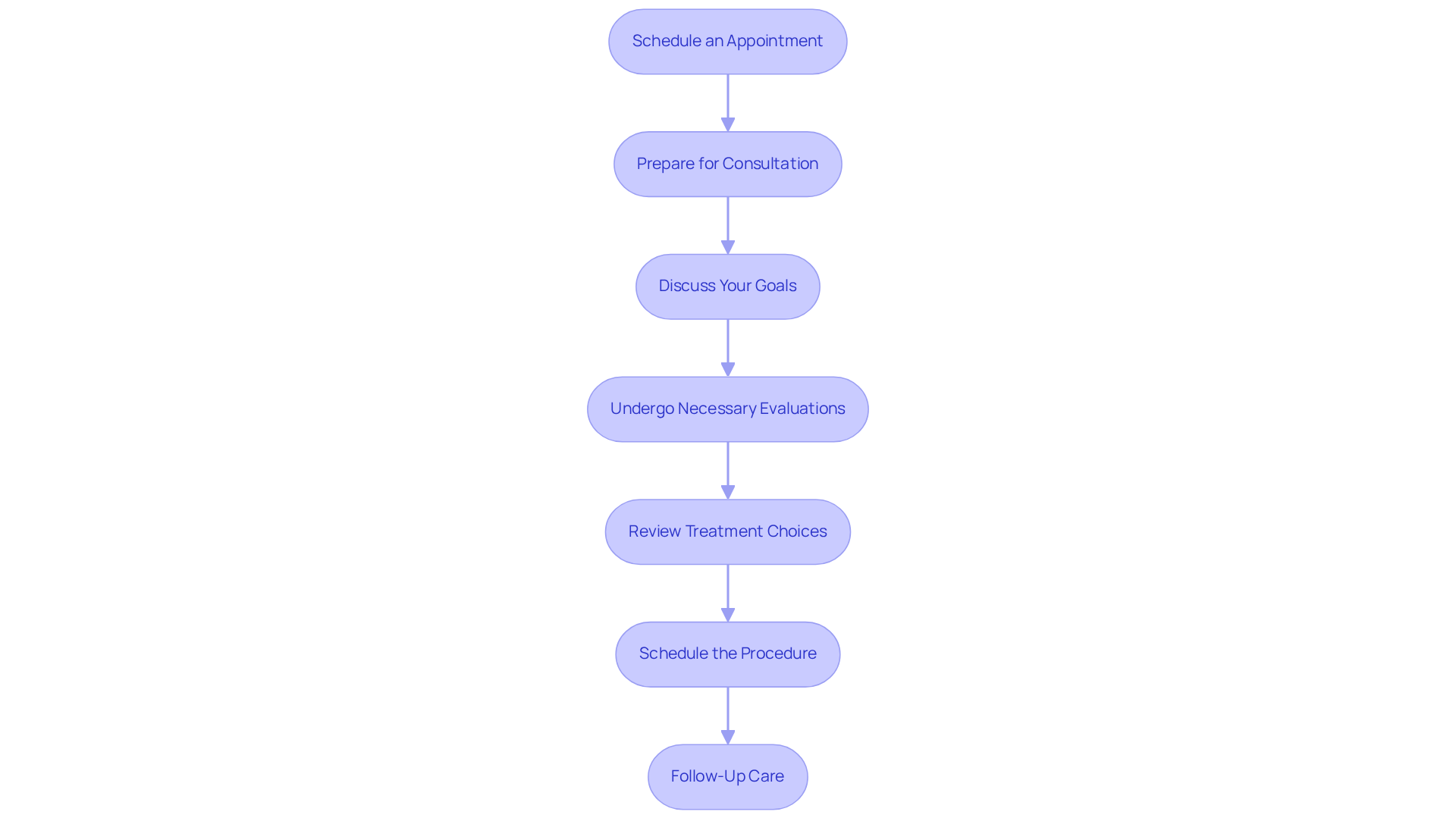
Schedule an Appointment: Begin your journey by reaching out to a healthcare provider who specializes in pellet treatment. It’s especially important to find someone experienced in geriatric care, as they’ll understand your unique needs and concerns.
Prepare for the pellet therapy metabolism boost consultation: Before your visit, make sure to gather your medical history, including any current medications and existing health conditions. This information is vital for your provider to tailor the therapy to suit you best.
Discuss Your Goals: During your consultation, take the time to share your wellness objectives and any worries you might have. This open conversation is crucial for crafting a personalized treatment plan that truly aligns with your needs in the context of the pellet therapy metabolism boost consultation.
Undergo Necessary Evaluations: You may need to undergo blood tests or other assessments to check your hormonal levels and overall health. These evaluations will help determine the right dosage and type of endocrine implants for you.
Review Treatment Choices: After the assessments, your provider will present suitable therapy options, explaining the types of substances involved and the benefits you can expect. This is your chance to ask questions and express any concerns.
Schedule the Procedure: If you feel ready to proceed, arrange for the insertion procedure. Make sure you fully understand the process and any pre-procedure instructions to ensure everything goes smoothly.
Follow-Up Care: After the procedure, it’s important to attend follow-up appointments to monitor your progress and adjust your treatment plan as needed. Regular check-ins are essential for optimizing your hormone balance and enhancing your overall well-being. Remember, you’re not alone in this journey; support is always available.

Is Pellet Therapy Safe? Yes, when administered by a qualified healthcare professional, this treatment is considered safe. At Amavita Heart and Vascular Health, we utilize the innovative Virden Method™, which enhances safety and comfort by inserting all components simultaneously through one precise entry point. This approach minimizes discomfort, reduces the risk of bruising, and allows for a quicker procedure, making it an excellent choice for our elderly patients.
What Are the Side Effects? Some individuals might experience mild side effects, such as bruising at the insertion site or hormonal fluctuations. However, our specialized technique significantly reduces discomfort during the procedure. If you have any concerns, please discuss them with your provider to ensure a personalized approach that meets your needs.
How Long Do the Effects Last? The results of the treatment can last anywhere from three to six months, depending on the substances used and individual metabolism. With the accurate placement of the substance through the Virden Method™, patients often enjoy more consistent hormone release and can discuss these benefits during their pellet therapy metabolism boost consultation.
Can I Continue My Medications? Most medications can be continued, but it’s crucial to inform your provider about all medications you are taking to avoid any interactions. Our team is experienced in geriatric care and is here to help manage your medications effectively.
What If I Have Pre-existing Conditions? Seniors with pre-existing conditions should discuss their medical history with their provider to ensure that pellet treatment is suitable for them. At Amavita, we create a tailored approach to accommodate specific health needs, ensuring a safe and effective treatment experience. Additionally, our exclusive technology in the Virden Method™ provides a unique advantage in hormone therapy, setting us apart in our commitment to your health.

Understanding the complexities of metabolism and its effects on health is vital, especially for seniors. As we age, our metabolic rates tend to decline, making it essential to adopt strategies that help maintain a healthy metabolism. This not only enhances energy levels but also contributes to overall well-being. Pellet therapy stands out as a promising option, offering a personalized approach to address hormonal imbalances and boost metabolic function, ultimately leading to a better quality of life.
Throughout this article, we’ve shared important insights about the role of metabolism in aging, the mechanics of pellet therapy, and the steps involved in optimizing the consultation process. From scheduling an appointment with a qualified provider to discussing personal goals and undergoing necessary evaluations, each step is crucial in tailoring the treatment to meet individual needs. Additionally, addressing common concerns about safety and side effects reinforces the importance of making informed decisions on the journey toward better health.
Reflecting on these insights, it’s clear that taking proactive steps to understand and enhance metabolic health can lead to significant benefits for seniors. Embracing options like pellet therapy not only promotes physical vitality but also nurtures emotional well-being. If you’re facing challenges related to metabolism and aging, seeking professional guidance and support can pave the way for a healthier, more vibrant life. Remember, you’re not alone in this journey; help is available, and taking that first step can make all the difference.
What is metabolism and why is it important for health?
Metabolism is the process that transforms food into energy, playing a vital role in keeping our bodies functioning well. It is crucial for maintaining physical and mental well-being.
How does aging affect metabolism?
As we age, our metabolic rates often decline, which can lead to weight gain, lower energy levels, and an increased risk of chronic diseases. For adults aged 60 and above, the basal metabolic rate (BMR) is about 20% lower than expected based on body and organ composition.
Why is understanding metabolism important for seniors?
Understanding how metabolism works is crucial for seniors as it directly impacts their physical and mental well-being. A healthy metabolism boosts energy, lifts mood, and enhances overall quality of life.
What are some strategies recommended for optimizing metabolism in older adults?
Key strategies include maintaining a balanced diet rich in whole foods, engaging in at least 150 minutes of physical activity each week, and managing stress.
How can seniors manage changes in their metabolism effectively?
By grasping the metabolic changes associated with aging, seniors can take proactive steps to manage their health, such as exploring personalized wellness programs, including consultations for metabolism-boosting therapies.