

Knee pain can deeply affect your daily life, making even simple tasks feel daunting. Many individuals find themselves at a crossroads, weighing the options between invasive surgeries and alternative treatments. One innovative solution that’s gaining attention is Genicular Artery Embolization (GAE). This minimally invasive procedure not only offers relief but also promises a quicker recovery, allowing you to return to the activities you love sooner.
As more patients seek effective alternatives to traditional surgery, you might wonder: Is GAE the breakthrough you’ve been searching for? In this article, we’ll explore seven key insights about GAE, delving into its benefits, effectiveness, and who might be the ideal candidates for this promising option. Together, let’s take a closer look at how GAE could be a supportive step in your journey toward managing knee pain.
At Amavita Heart and Vascular Health, we understand how challenging knee pain can be, especially for those living with osteoarthritis. That’s why we’re proud to offer Genicular Artery Embolization (GAE), which serves as a GAE study alternative to surgery designed to provide relief. This innovative procedure is not just a treatment; it’s a compassionate GAE study alternative to surgery, enabling you to regain your mobility with minimal invasiveness.
Under the expert guidance of Dr. Pedro Martinez-Clark and his dedicated team, we create personalized treatment plans tailored to your unique needs. We believe that every patient deserves care that respects their individual journey. Our advanced techniques ensure that you receive the most effective support possible, helping you manage chronic joint pain with confidence.
Are you feeling hesitant or anxious about your options? You’re not alone. Many patients share similar concerns, and we’re here to listen and help. At Amavita, we’re committed to improving your outcomes and providing a nurturing environment where you can feel valued and understood.
If you’re ready to take the next step towards a pain-free life, reach out to us. Together, we can explore the best path forward for your health and well-being.
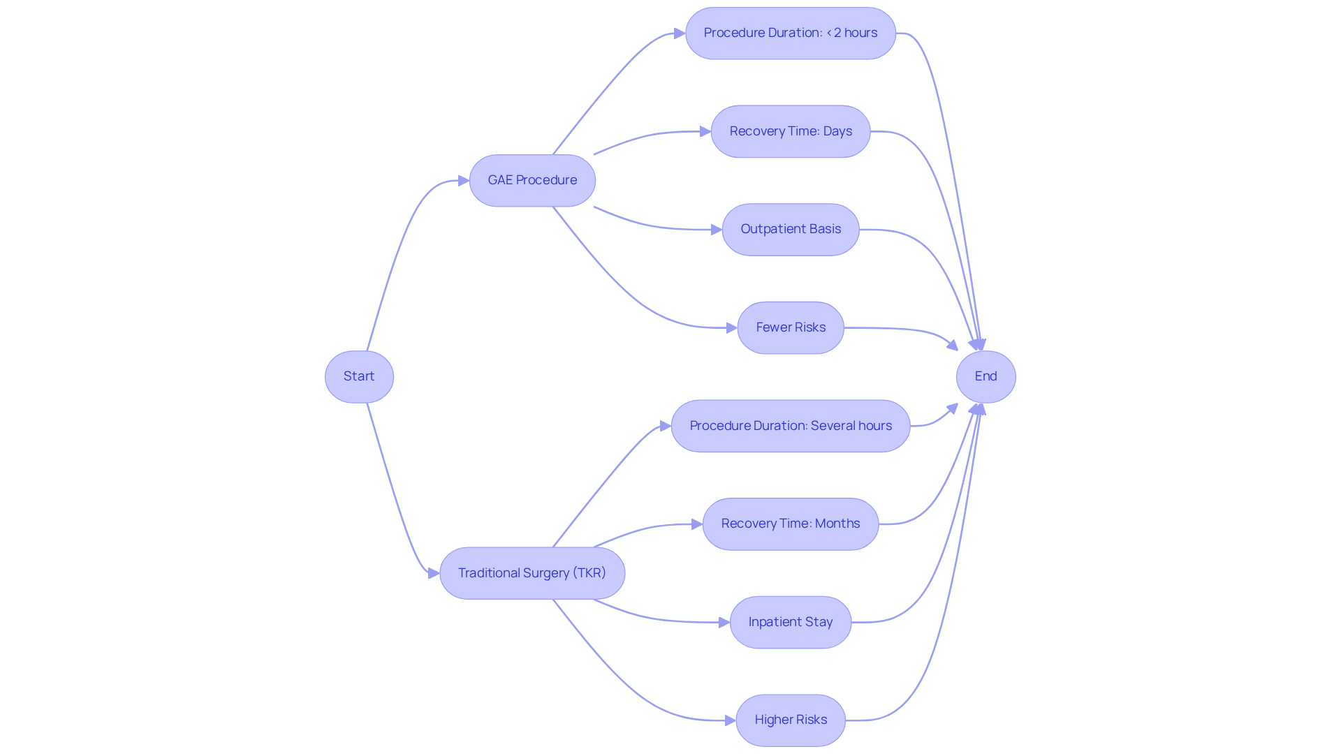
Are you feeling overwhelmed by joint pain? The GAE study alternative to surgery might just be the solution you’ve been looking for. This minimally invasive procedure is a GAE study alternative to surgery, offering a significant reduction in recovery time compared to traditional joint surgeries. Unlike total joint replacement (TKR), which can take several months for recovery and often requires weeks of rehabilitation, the GAE study alternative to surgery allows you to return to your normal activities in just a few days.
The procedure typically takes under 2 hours and involves blocking certain arteries that supply blood to the knee. This effectively reduces inflammation and discomfort without the need for extensive surgical intervention. Imagine being able to move freely again, especially if you’re among the older individuals who may face increased risks with longer recovery times.
Moreover, the GAE study alternative to surgery carries fewer risks of complications, such as infection and blood clots, compared to TKR. This makes it a safer option for many. Research shows that many patients experience substantial relief shortly after the procedure, enhancing their mobility and overall quality of life.
In addition to this, GAE is performed on an outpatient basis, allowing for a quick return home and minimizing the likelihood of complications typically associated with more invasive surgeries. If you’re considering the GAE study alternative to surgery for relief from joint discomfort, it’s important to consult with an interventional radiologist. They can help assess whether this procedure is appropriate for your condition. Remember, you’re not alone in this journey, and there are compassionate professionals ready to support you.

Many people dealing with joint discomfort often seek the GAE study alternative to surgery, as Genicular Artery Embolization (GAE) has emerged as a promising option. Clinical studies have shown that GAE can provide significant relief, often within the first week after the procedure. In fact, a meta-analysis revealed that patients suffering from osteoarthritis may experience up to an 80% reduction in pain after undergoing GAE.
A particularly noteworthy study from NYU Langone Health found that over 60% of participants reported substantial improvements in knee discomfort one year post-procedure. These findings highlight GAE's potential to enhance the quality of life for those who have struggled to find relief through traditional treatments.
Dr. David Prologo, an interventional radiologist, emphasizes that GAE not only alleviates pain but may also address the underlying disease process of osteoarthritis. This makes it a unique intervention in pain management.
The embolization procedures were conducted between January 2021 and January 2023, involving participants aged 50 to 78 years, all of whom were observed for at least one year. This further underscores the significance of these findings, especially for older individuals seeking relief.
If you or a loved one are experiencing joint discomfort, it’s important to know that one option available is the GAE study alternative to surgery. GAE could be a step towards a more comfortable life, and reaching out for support can be the first move towards relief.

The GAE study alternative to surgery is a promising option for those seeking relief from knee discomfort, and it comes with a reassuring safety profile. Many individuals may notice mild side effects, like bruising or a bit of discomfort at the catheter insertion site, but serious complications are quite rare, occurring in less than 10% of cases. This is a stark contrast to traditional knee surgeries, which can carry higher risks, including:
Unlike the GAE study alternative to surgery that offers a safer option.
By choosing GAE, you not only reduce your exposure to these risks but also enjoy a quicker return to your normal activities. Most people find they can walk soon after the procedure with minimal discomfort, and studies indicate that 70-80% of individuals experience a substantial reduction in discomfort afterward. This innovative method is a GAE study alternative to surgery that effectively addresses joint pain while alleviating the burdens associated with more invasive surgical options.
However, it’s important to consider that GAE may not be the best fit for individuals with advanced cartilage loss or significant structural joint damage. The procedure is performed on an outpatient basis, which further minimizes risks related to general anesthesia. This makes GAE an appealing choice, especially for older individuals looking for relief from joint discomfort.
If you’re feeling uncertain or anxious about your options, remember that you’re not alone. Many have found comfort and improvement through GAE, and it could be the right step for you too. Don’t hesitate to reach out for support and guidance as you explore your choices.

If you're over 40 and struggling with moderate to severe knee pain from osteoarthritis, you’re not alone. Many individuals in your situation have found themselves seeking relief but haven’t had much luck with traditional treatments like physical therapy or medications. It’s understandable to feel frustrated and anxious about your options.
That’s where Genicular Artery Embolization (GAE) comes in. This innovative procedure serves as a promising GAE study alternative to surgery for those who wish to avoid the risks associated with major surgeries. With a significantly lower risk profile compared to conventional surgical options, the GAE study alternative to surgery could be just what you need to find relief.
Before proceeding, a thorough evaluation by a healthcare provider is essential. They’ll help determine if GAE is the right fit for your unique health profile and treatment goals. This minimally invasive procedure not only targets inflammation but boasts an impressive success rate of about 99.7%. In fact, around 72% of patients report significant relief and improved function just 24 months after the procedure.
What’s more, GAE is performed on an outpatient basis, allowing for a quick recovery. This means you can get back to your daily activities sooner, all while managing your discomfort effectively using the GAE study alternative to surgery. If you’re looking for a way to reclaim your life from knee pain, consider reaching out to a healthcare professional to discuss GAE. You deserve to feel comfortable and supported on your journey to better health.

When it comes to managing discomfort in your joints, you might be wondering about the best options available. The GAE study alternative to surgery, when compared to other non-surgical therapies like corticosteroid injections and physical therapy, reveals some comforting insights. GAE stands out for its targeted approach and the promise of longer-lasting results. While injections can offer temporary relief, they often require repeated visits, which can be frustrating.
In contrast, many individuals have found that the GAE study alternative to surgery provides prolonged relief, often lasting over a year. This can be a significant improvement in your quality of life. Physical therapy certainly has its benefits, but it may not address the underlying inflammation as effectively as GAE does. Therefore, it can be seen as a complementary option rather than a standalone solution.
If you're feeling uncertain about your treatment options, remember that you're not alone. It's important to explore what feels right for you, and the GAE study alternative to surgery might be the answer you've been looking for. Don't hesitate to reach out for more information or support; we're here to help you every step of the way.

At Amavita Heart and Vascular Health, we understand that joint discomfort can be a significant concern for many. Our commitment to managing this discomfort goes beyond just treatments; we embrace a holistic approach that truly cares for you.
We believe in the power of education, lifestyle changes, and supportive therapies. By addressing not only the physical aspects of knee discomfort but also the emotional and psychological factors, we ensure that you receive comprehensive care. This nurturing approach empowers you to take an active role in your recovery and long-term wellness.
Isn’t it comforting to know that you’re not alone in this journey? Our dedicated team is here to support you every step of the way, helping you feel valued and understood. Together, we can work towards a healthier, happier you.

Exploring Genicular Artery Embolization (GAE) as an alternative to traditional surgery for knee pain opens up a promising pathway for those seeking relief from chronic discomfort. This innovative, minimally invasive procedure not only reduces recovery time but also offers a safer option with fewer complications compared to conventional surgical interventions. For individuals struggling with knee pain, especially those with osteoarthritis, GAE stands out as a viable solution that prioritizes personalized care and a holistic approach.
The insights regarding GAE are encouraging. It has proven effective in alleviating pain and boasts a favorable safety profile, making it appealing to those who wish to avoid the risks associated with major surgeries. Clinical studies show significant pain reduction and improved quality of life for many patients, highlighting the importance of considering this treatment as part of a comprehensive pain management strategy. Furthermore, the outpatient nature of GAE allows for quicker recovery and a swift return to daily activities, making it an attractive alternative for those hesitant about traditional surgical options.
Ultimately, managing knee pain doesn’t have to feel overwhelming. With advancements like GAE, individuals are empowered to make informed decisions about their health. It’s crucial to consult with healthcare professionals to explore this innovative treatment and discover how it can fit into a tailored care plan. Embracing options like GAE can lead to a more comfortable, active life, free from the constraints of persistent knee pain. Remember, you’re not alone on this journey; support is available, and taking the first step towards relief can make all the difference.
What is Genicular Artery Embolization (GAE)?
Genicular Artery Embolization (GAE) is a minimally invasive procedure offered by Amavita Heart and Vascular Health designed to provide relief from knee pain, particularly for those with osteoarthritis. It serves as an alternative to surgery and aims to reduce inflammation and discomfort in the knee.
How does GAE compare to traditional knee surgeries?
GAE offers a significant reduction in recovery time compared to traditional knee surgeries, such as total joint replacement (TKR). While TKR can take several months for recovery, GAE allows patients to return to normal activities in just a few days.
What are the benefits of choosing GAE over surgery?
Benefits of GAE include a shorter recovery time, fewer risks of complications (such as infection and blood clots), and the procedure being performed on an outpatient basis, which allows for a quick return home.
Who performs the GAE procedure at Amavita Heart and Vascular Health?
The GAE procedure is performed under the expert guidance of Dr. Pedro Martinez-Clark and his dedicated team, who create personalized treatment plans tailored to each patient's unique needs.
What can patients expect during the GAE procedure?
The GAE procedure typically takes under 2 hours and involves blocking certain arteries that supply blood to the knee, effectively reducing inflammation and discomfort without extensive surgical intervention.
How can I determine if GAE is suitable for my condition?
It is important to consult with an interventional radiologist who can assess whether the GAE procedure is appropriate for your specific condition and help guide you through your options.
What kind of support does Amavita provide for patients considering GAE?
Amavita is committed to improving patient outcomes and providing a nurturing environment where patients feel valued and understood. The team is ready to listen to patients' concerns and help them explore the best path forward for their health and well-being.